【導讀】太陽能逆變器是怎樣設計的?元器件是怎樣選擇的?本文分析一款典型的太陽能逆變器設計中的主要組件和元器件選擇,從太陽能面板的直流輸入開始,到直流-交流轉換過程,到輸送給電網的交流輸出……將太陽能采集技術的來龍去脈弄的一清二楚!
通過本文拆解可以看到太陽能逆變器主板的架構設計和所用的元器件:從太陽能面板的直流輸入開始,經由直流-交流轉換過程,直到輸送給電網的交流輸出,以及這種設計需要實現哪些特性,以滿足各種各樣的安規和其他性能標準,以及電力廠商對進入其電網上的信號的嚴格要求。
今年8月30日,西京電氣總公司的一位神秘專家將現身西安·2013電力電子與電源管理技術研討會,介紹發電設備和控制系統以及技術規范。趕快點擊報名搶占有限席位!http://aolaiaolisita.com/seminar/87/agenda
我們以一款典型的太陽能逆變器SMA"陽光男孩"(Sunny Boy) 為例看到其中設計中的主要組件和元器件選擇,包括從Vishay 的EMI抑制電容器到TI的TMS320F2812 DSP。該設計特別強調隔離和保護,明智地采用了諸如Avago的HCPL-316J和 HCPL-312J這類光隔離MOSFET柵極驅動器。
光伏功率系統包括多個組成部分,例如,負責將太陽光轉化為電能的光伏面板,機械和電氣連接及裝配,以及太陽能逆變器。太陽能逆變器是將太陽能產生的電能傳送給電網的關鍵。圖1所示是一個基本的、但非常完整的光伏系統框圖。

圖1:完整的光伏系統框圖
下頁內容:太陽能光伏逆變器是什么?[page]
太陽能光伏逆變器是什么?
逆變器的主要功能是將光伏面板或電池存儲的來自太陽光的可變直流電壓轉換為供電器設備使用的、特定的交流電壓和頻率,并可以回輸給電網。當然,這個交流輸出因不同地區而各異,在北美是60Hz/115VAC,而在歐洲的大部分地區則是50Hz/230VAC
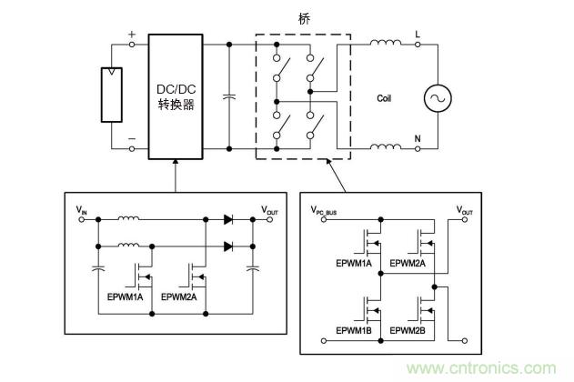
總部位于德國的艾思瑪太陽能技術股份公司(SMA Solar Technology AG)開發出“陽光男孩”(Sunny Boy)系列太陽能逆變器。圖2所示的逆變器主板被用于“陽光男孩”3000TL, 4000TL 和 5000TL的無變壓器版本,分別適用于3kW、4kW 和4.6kW交流輸出電力系統(@230V, 50Hz)。
該逆變器主板采用多串(multi-string)技術,由于帶有兩個獨立的DC轉換器,因而使得高度復雜的發生器配置變得易于實現。輸入部分如圖2左下象限所示。兩路DC輸入均采用Vishay 的EMI抑制電容器#339MKP作為濾波器的一部分,這個濾波器還包括繞在一個共用磁芯上的DC共模濾波器電感和一個15μF升壓轉換器平滑電容器#MKPC4AE系列,如圖2左下象限所示。
還是在直流輸入側,采用兩個繼電器用于監測純IT AC系統中符合IEC 61557-8標準的絕緣電阻。見圖2左上象限。需要測量的是系統線和系統地之間的絕緣電阻。當下降到可調的閾值以下時,輸出繼電器就會切換到故障狀態。借助這些繼電器,一個疊加的直流測量信號可被用于執行測量功能。通過來自疊加的直流測量電壓及其合成電流,可以計算出被測系統絕緣電阻的阻值。請注意圖2中的霍爾效應電流傳感器。
這個SMA逆變器主板上最令人印象深刻的特色之一就是采用了極高質量的有源和無源元件,從而增強了該逆變器設計的可靠性和性能。

圖2: SMA的“陽光男孩”系列太陽能逆變器主板
[page]
最大功率點(MPP)
在這個信號鏈上遇到的第一個直流功能是最大功率點(MPP)。
該逆變器致力于對影響電力輸出的環境條件進行補償。例如,光伏面板的輸出電壓和電流對溫度變化和每個電池單元面積上的光強(參見“輻照度”)極為敏感。電池輸出電壓與電池溫度成反比,電池電流與輻照度成正比。這種變化以及其他關鍵參數導致最佳逆變器電壓/電流工作點大幅移動。逆變器通過采用閉環控制來保持工作在最大功率點(此處電壓與電流之積為最大值),從而解決了上述問題。SMA采用OptiTrac Global Peak最大功率點跟蹤器。利用這個附加的功能,即使光伏電站受到部分遮蔽,這個已被驗證的工作跟蹤器管理系統OptiTrac也能夠發現并采用最佳工作點,實現好的輸出產率。TI DSP控制器是最大功率點跟蹤(MPPT)的大腦。
判定MPP的最常用的方法是在每個MPPT周期,用控制器干擾面板的工作電壓并觀察輸出。這種方法是在MPP附近一個大范圍內持續振蕩,以避免由于云層遮擋或其他條件引起的功率曲線發生局部的誤導性變化。這種擾動觀測法要在每個周期中均保持振蕩遠離MPP,其效率就很低。增量電感法是一種替代方法,可以解決功率曲線導數為零的問題,即定義為峰值的問題,然后穩定為分解的電壓電平。不過,盡管這種方法避免了振蕩導致的低效率問題,但又會產生其它的低效問題,因為它會穩定在一個局部峰值而非MPP處。將上述兩種方法進行綜合,既可以保持增量電感法的電平,又能在更大范圍內定期掃描,以避免選中局部峰值。這種方法效率最高,但對控制器的性能要求也非常高。
圖3顯示MPP的判定如何隨不同條件而變化。

圖3:在各種天氣、時間和面板熱量條件下的MPP。(TI提供)
電容器通常用于儲存那些必須被存儲并被逆變器提取的能量。這個電容器通常位于PV總線上,并且必須足夠大以控制總線紋波電壓。否則,該紋波可能有損MPPT的精確度。
電解電容非常適合控制紋波,因為它們具有較低的等效串聯電阻(ESR)和較高的電容容量。沿著圖2中PCB上邊緣的是平滑電容器組。
升壓型DC-DC步進轉換器
下一個器件是步進DC-DC轉換器,它負責將直流輸入升壓到開關MOSFET橋,以便逆變器能夠高效地產生230V, 50Hz交流正弦波傳輸給電網。這個DC-DC升壓轉換器連同H5開關橋包含在單獨的電源模塊中,該電源模塊附在逆變器主板的背面,可以很好地散熱到底座。這個模塊在最終裝配時將被安裝在圖2主板上部的中間部分。
圖4顯示了典型的無變壓器配置系統中的基本的DC/AC轉換電路或逆變器。其中: ? • DC/DC轉換提升或降低輸入的PV電壓,調整其輸出以達到DC/AC轉換級中的最大效率; ? • 電容器提供進一步的電壓緩沖; ? • H4橋中的IGBT或MOSFET利用20kHz范圍內的開關頻率產生交流電壓; ? • 線圈使交流電壓平滑切換為正弦信號,用于產生電網頻率的交流輸出。
下頁內容:無變壓器逆變器技術
[page]
無變壓器逆變器技術
早在光伏市場發展之前,無變壓器開關技術的理念就已存在了。設備工程師知道,一對場效應管在完全開啟或關閉的狀態下工作效率最高,因為這時沒有電流經過它們,而且它們也不產生功率損耗。因此,放大一個理想方波的理論效率可達100%。信號被一個更高頻率的方波調制,其結果就是脈寬調制(PWM),這個電路被稱為D類電路。用這種方式,就可能實現DC-DC轉換,或DC到AC的高效切換。對于太陽能逆變器而言,由于MOSFET和IGBT器件的成本高昂,所以這種技術在以往并不適用。不過,隨著這些器件成本不斷降低并且速度更快,相比于模擬切換到大量的銅鐵器件,該技術更具成本效益。這種技術也可用于制造電動汽車。
在歐洲,無變壓器逆變器至今已經應用了幾年,SMA公司在2010年8月獲得UL認證在美國銷售此類產品。這個認證適用于SMA的無變壓器逆變器Sunny Boy 8000TL-US, Sunny Boy 9000TL-US 和Sunny Boy 10000TL-US ,并保證符合針對光伏和電池供電逆變器的UL 1741標準,該標準首次涵蓋了無變壓器逆變器的規范要求。與采用電隔離的器件相比,無變壓器逆變器要簡潔得多;而且,憑借先進的開關電路,無變壓器逆變器能提供比傳統逆變器更寬的工作電壓范圍。

圖4: 無變壓器DC/AC轉換電路—逆變器。(TI提供)
沒有電隔離的負面結果是可能導致接地故障,損壞逆變器并引發電火花。在有變壓器的情況下,如果次級電路發生短路,那么所有電流都將流經初級電路,一旦變壓器過熱,就將被熱切斷阻止(希望如此)。在無變壓器情況下,如果沒有保護電路或保護電路失效,未能探測到接地故障或跳閘,大功率MOSFET或IGBT將立刻以一種災難性的方式失效。幸運的是,這類事件的發生非常罕見,而且所有這種逆變器都要遵循UL 1741要求,具備接地故障保護功能。無論如何,都要保持具備這種功能,以確保在調整合路器及隔離熔斷器大小時將未探測到接地故障時的反饋電流考慮進去。
如果能夠執行準確簡單的計算,無變壓器逆變器就幾乎沒有缺點,而且具有眾多優點。
不過,光伏逆變器還有很多其他的關鍵功能。
光伏逆變器還提供電網切斷功能,以防光伏系統給已經切斷的設施供電;也就是說,在電網切斷期間或者通過一個不可靠的連接傳輸電力時,逆變器保持在線,這會導致光伏系統回輸給本地設備變壓器,在設備端產生數千伏電壓,并危及作業人員。安全標準規范IEEE 1547和 UL 1741要求,交流線電壓或頻率不在規定限制內時,所有的并網逆變器必須切斷,或者,在電網不再存在時完全關斷。在重新連接時,要等到逆變器探測到額定設備電壓和頻率超過5分鐘的時間,逆變器才能傳輸電力。如圖2右上象限所示,使用了4個額定值為22A、250VAC的LF-G繼電器。
但這還不是逆變器的最后職責。除了上述任務之外,逆變器在工作期間還支持手動和自動的輸入/輸出切斷,EMI/RFI傳導和輻射干擾抑制、接地故障中斷、PC兼容通信接口(“陽光男孩”系列具有藍牙功能),以及其他更多功能。該逆變器被安裝在一個堅固的封箱中,以期在戶外滿功率工作25年以上!
像SMA主板這樣的典型單相光伏逆變器使用了一顆數字功率控制器、DSP,以及一對高邊/低邊柵極驅動器來驅動全橋PWM轉換器。該逆變器和許多性能優良的逆變器應用都采用全H橋拓撲,因為它具有任何開關模式拓撲的最高功率承載能力。SMA采用H5技術,在輸出電容器和H橋之間的第5個功率半導體器件阻止了電荷的激勵振蕩損耗,并再次顯著降低了功率損耗。與經典的逆變橋電路(H4拓撲) 相比,H5獲得了明顯改進,其最大轉換效率達98%。為防止光伏發電機的電力波動,在逆變器的空運行期間,該架構將直流側與交流側斷開。
與圖4中的H4橋相比,圖5所示的H5拓撲僅需多一個開關器件。開關器件T5、T2和T4工作在20kHz左右的高頻,T1和T3工作在電網頻率50 Hz。在空運行期間,T5是開路的,以斷開直流和交流側。正向電流空運行路徑通過T1、T3的反向二極管,反向電流通過T3和T1的二極管形成環路。

圖5: SMA的H5橋拓撲
PWM電壓開關動作在全橋輸出端形成了離散嘈雜的50Hz電流波形。高頻噪聲成分被濾除并產生一個中等低幅度的50Hz正弦波。H橋采用不對稱單極性調制方法工作。不對稱H橋的高邊應由取決于主線路極性的50Hz半波驅動;而對應的低邊則經PWM調制形成正弦波。圖2所示逆變器主板的右側是帶有EMI抑制電容器的交流輸出濾波部分。包含大電感量的輸出正弦波濾波器也將被固定在主板上的這個區域,以實現交流濾波器。
光伏逆變器設計時會面臨許多設計折中,如果做出錯誤的折中就會令設計人員焦頭爛額。例如,光伏系統要能可靠工作并滿額輸出至少25年,而且價格要有競爭力,這就迫使設計人員做出成本/可靠性折中。光伏系統需要高效率的逆變器,因為更高效率的逆變器產生的熱量少,并比低效率的同類器件壽命更長,同時它們能為光伏系統制造商和用戶節省資金。SMA在這方面已經做了出色的工作。
下頁內容:控制架構
[page]
控制架構
逆變器的“大腦”是它的控制器,通常是一顆數字功率控制器(DPC),或本例中的數字信號處理器(DSP)。基于DSP的控制器,例如在本設計中采用的TI TMS320F2812,提供太陽能逆變器實時信號處理所需的高級運算性能和可編程的靈活性。高度集成的數字信號控制器幫助逆變器制造商推出更有效率、更具成本效益的產品,能夠滿足未來幾年快速增長的太陽能應用需求。
逆變器的控制處理器必須應對大量的實時處理挑戰,以便有效執行高效DC/AC轉換和電路保護所需的精確算法。盡管MPPT和電池充電控制僅需要近實時響應,但也涉及高級處理算法。結合了高性能DSP和集成控制外圍電路的數字信號處理器,為太陽能逆變器中的DC/AC轉換橋、MPPT和保護電路的實時控制提供絕佳的解決方案。
DSP控制器本身就支持實時控制算法中的快速數學計算。諸如模數轉換器(ADC)和脈寬調制 (PWM)等集成外設能夠直接感測輸入并控制功率IGBT或MOSFET,從而節省系統空間和費用。片上閃存有助于編程和數據采集,通信端口可實現電表和其他逆變器等設備的聯網簡化設計。太陽能逆變器中DSP控制器的高效率已經被設計所證明,能將轉換效率損失削減了50%以上,同時顯著降低了成本。
通常,為了實現非阻塞(直通)代碼的最高執行效率,控制器固件是以狀態機格式實現的,可以防止執行不慎進入一個死循環。固件執行是分級的,相比于低階的功能,一般更頻繁服務于最高優先級的功能。在光伏逆變器中,隔離反饋回路補償和電源開關調制通常是最高優先級,接下來是關鍵的保護功能以支持安全標準,最后是效率控制或最大功率點(MPP)。剩余的固件任務大多與當前工作點的優化運行、監測系統操作和支持系統通信相關。
集成功能保持了系統運作的成本效益。TI的TMS320F2812控制器內有一個超快速的12位ADC,能夠支持多達16個輸入通道,用于執行電流和電壓感應以實現規則的正弦波。為安全起見,這顆ADC還能提供殘余電流保護裝置(RCD)中的電流感測。
12個單獨控制的增強型PWM (EPWM)通道為換流器橋和電池充電電路中的高速切換提供可變占空比。每個EPWM都有自己的定時器和相位寄存器,可對相位延遲進行編程,并且所有的EPWM都能被同步,以相同頻率驅動多級電路。多個定時器給出多個頻率,并且快速中斷管理能支持額外的控制任務。多標準通信端口,包括CAN總線,可提供簡單的接口給其他組件和系統。
隔離

圖6: 可替代能源系統需要在高壓功率電路以及控制器管理功率流之間設置隔離連接(紅色)。(Avago提供)
在SMA逆變器主板的正中心,我們發現5個Avago的隔離柵極驅動器。見圖2。
在電網為50Hz頻率時,控制T1和T3切換的兩個隔離MOSFET驅動器是Avago的HCPL-316J,帶有集成(VCE)去飽和探測和故障狀態反饋的2.5安培柵極驅動光耦。控制T2、T4和T5在更高頻率切換的其他三個隔離MOSFET驅動器是Avago的HCPL-312J, 2.5安培輸出電流MOSFET柵極驅動光耦。H5配置如圖5所示。
尤其在無變壓器逆變器設計中,光耦提供強化的隔離性能,并在出現故障情況時提供故障安全保護。
下頁內容:光伏逆變器中的無功功率控制
[page]
為何光伏逆變器中的無功功率控制很重要?
帶有無功功率控制的“陽光男孩”3000TL/4000TL/5000TL逆變器目前已經面市。
無功功率通常發生在經由交變電流傳送能量的任何時候。對于更大型和更小型的系統,對太陽能工程師和光伏系統操作人員而言,無功功率的重要性正在增加。最重要的現實是:無功功率完全沒有問題。實際上,它還是一些問題的解決方案。
從2010年7月1日開始,在德國以中壓饋入電網的光伏系統必須為電網提供無功功率。這已經在德國聯邦能源與水利協會(BDEW)2008年版的中壓設備接入規范中提及。對于低壓電網,更為嚴苛的要求正在討論中。
無功功率是如何發展而來的?
對于直流電,這個方程式很簡單:功率是電壓和電流之積。不過,對于交流電,事情就有些復雜了,因為電流和電壓的強度及方向都會定期變化。見圖7。

圖7:除了接收到的PV有功功率之外,所需的無功功率也在逆變器中產生。這兩者的幾何和就是視在功率;它對逆變器設計具有決定性的意義。(SMA提供)
在市電電網中,兩者都有一個帶50或60Hz頻率的正弦軌跡。一旦電流和電壓“同相”,例如以相同的步調移動,這兩個振蕩因子之積就也將是一個帶正平均值的振蕩輸出---純有功功率(圖8a)。

圖8a: 當沒有發生相移時,電流i和電壓u之積是一個振蕩的、但始終正向的輸出---純有功功率(SMA提供)
不過,一旦電流和電壓的正弦軌跡發生偏移彼此相反,它們之積將是一個正向和反向信號交變出現的輸出。在極端情況下,電流和電壓在一個四分之一周期發生相移:當電壓為零時,電流總是到達其最大強度—反之亦然。其結果是產生純無功功率,正向和反向信號完全相互抵消(圖8b)。

圖8b: 在電流i和電壓u之間的90o相移處,產生一個帶零平均值的交變呈現的正向和反向輸出---純無功功率 (SMA提供)
下頁內容:電網中的無功功率的影響
多芯電纜的作用類似于電容器,高壓架空電纜可被看作是極長的線圈。因此,在交流電網中,某種程度的相位偏移(例如無功功率)是不可避免的。相移的測量參數是偏移因子cos(φ),其值在0和1之間。它可被用于很容易地轉換成輸出值。無功功率的單位被稱為乏(VAR),而不是瓦(見公式1)

公式1:利用直角三角形的勾股定理計算無功功率。(SMA提供)
電網中的無功功率的影響是什么?
實際上,只有有功功率才是可用的功率。它能給機器供電、使燈泡發光或開動電熱器。無功功率則不同:它不能被使用,因而不能給任何電子設備供電。它只是在電網中簡單地來回移動,扮演額外負載的角色。此外,所有的電纜、開關、變壓器,以及其他部分也需要考慮無功功率。
這意味著,它們需要被設計為視在功率,即有功功率和無功功率的幾何之和。能量傳導過程中的電阻損耗發生在視在功率的基礎上;因此額外的無功功率會導致更大的傳導損耗。
展望未來
光伏系統是發電領域相對比較新的技術。像其他新興技術一樣,光伏系統也將隨著技術不斷成熟而快速變化。因此,光伏系統無疑將持續變革,以滿足更高容量、更低成本和更高可靠性的市場需求。屆時光伏逆變器將擴展功能,設計人員將需要更多集成的、針對特定應用的元件級部件。正如這些所展示的,光伏系統將廣泛普及并最終成為一種可行的主流設施,顯著降低我們對礦物燃料的依賴。
作者簡介:Steve Taranovich是一位特約編輯,在電子產業擁有40年工作經驗。Steve擁有紐約理工大學(布魯克林)電子工程碩士學位, 以及紐約大學(布朗克斯) 電子工程學士學位。他還是長島IEEE教育活動委員會主席。他在模擬和嵌入式處理教育領域擁有豐富的專業知識,有關模擬設計的經驗來自于他在德州儀器的工作經歷。Steve在電子領域的第一段工作經歷是擔任了16年的電路設計工程師。然后他進入Burr-Brown公司任職首批現場應用工程師,并成為該公司首批全球客戶經理,飛赴歐洲、印度和中國。全球旅行經歷使Steve建立了持久的友誼,并品嘗到一些非常獨特的異國風味,例如短吻鱷、響尾蛇、野豬和鴕鳥,還有牛百葉。(如果你不是意大利人或中國人,你知道這是什么嗎!)
參考文獻:
1 源自SMA Solar Technology網站: http://www.sma.de/en/products/knowledge-base/sma-shifts-the-phase.html
2 德州儀器應用報告#SLVA446–2010年11月, “Introduction to Photovoltaic Systems Maximum Power Point Tracking”
3德州儀器應用報告#SPRAAE3–2006年5月, “TMS320C2000™ DSP Controllers: A Perfect Fit for Solar Power Inverters”
4 安華高“Integrate Protection with Isolation In Home Renewable Energy Systems” 白皮書
5 “Analysis and Modeling of Transformerless Photovoltaic Inverter Systems”, 作者:Tamás Kerekes, 奧爾堡大學能源技術學院,丹麥, 2009年8月




