【導讀】氣體傳感器作為傳感器中的重要分支之一,適用面廣,簡單易用,在家用燃氣檢測、禮品、智能家電等領域大量應用,也是目前氣體傳感器中應用最為廣泛的品種。那么,它在智慧家庭、智能穿戴等領域有哪些表現呢?
“臺灣高雄的煤氣爆炸事件造成了大量的人員傷亡和巨大的經濟損失”、“新房裝修有害氣體導致孕婦腹中胎兒死亡”、“家中熱水器洗澡導致一氧化碳中毒死亡”等事件已經頻頻發生,在現代技術給大家帶來便利的同時如何確保使用的安全呢?這些情況下,氣體傳感器的合理應用能有效的避免悲劇的發生,它不僅能夠檢測出環境中的可燃氣體,如氫氣、甲烷等,還能檢測有毒氣體,如一氧化碳、氨氣、硫化氫、二氧化硫、甲醛、苯、甲苯、二甲苯等,也能夠檢測二氧化碳、氧氣等與人體舒適有關的無毒害氣體,而酒精檢測作為一個特殊的應用,在酒駕檢測、特殊作業(高空作業、機車駕駛、醫療等)監測等領域應用廣泛。
另外,氣體傳感器還廣泛應用于工業、生活的各個領域,如石油、化工、鋼鐵、冶金、礦山、環保、市政、醫療、食品等諸多領域。近年來,隨著互聯網與物聯網的高速發展,氣體傳感器在新興的智能家居、可穿戴設備、智能移動終端等領域的應用突飛猛進,大幅擴展了應用空間,需求量也發生數量級的改變。展望氣體傳感器發展前景,日益多元的應用將創造更加龐大的市場規模。
根據統計數據顯示,全球氣體傳感器出貨量在2007年大概在2500萬只,到2011年增長到3750萬只左右,2014年出貨量達到4400萬只,每年增長趨勢平穩。其中,在2014年的總銷量中39%來自于日本和韓國,33%和11%分別來自于歐洲和美洲,而中國只占17%的市場份額,同時半導體傳感器占據總銷量的57%,電化學傳感器占34%,而紅外和催化只占9%左右。另外,隨著MEMS技術的發展,氣體傳感器也在向微型化、集成化、智能化的方向發展轉化,伴隨智慧家庭和智能穿戴等潛力市場的成長,必然會給氣體傳感器帶來新興市場和爆發點。針對目前國內市場情況,擁有多年傳感器工作經驗的蘇州能斯達電子科技有限公司副總經理祁明鋒和項目經理岳浩一起做客《智慧產品圈》,分享氣體傳感器在IOT時代的發展和應用。
氣體傳感器應用
目前應用的氣體傳感器中,以半導體、電化學、催化燃燒、紅外四大門類為主,其工作原理各異,功能特性各有優勢,各種氣體傳感器既有其主導的應用領域,彼此又有交叉互容,相生相輔。半導體氣體傳感器適用面廣,簡單易用,在家用燃氣檢測、禮品、智能家電等領域大量應用,是目前氣體傳感器中應用最為廣泛的品種。電化學氣體傳感器非常適合低濃度毒性氣體檢測,以及氧氣和酒精等無毒氣體的檢測,目前主要應用在各種工業領域以及道路交通安全檢測領域。催化燃燒式氣體傳感器適用于可燃氣體檢測,主要在煤礦領域檢測瓦斯使用。紅外氣體傳感器適用于檢測甲烷、二氧化碳等氣體,在目前的實際應用中以二氧化碳產品應用居多、范圍更廣,主要應用在暖通空調與室內空氣質量監控、工業過程及安全防護監控、農業及畜牧業生產過程監控等領域。另外,細分領域的應用,祁總通過幾個案例做了詳細說明。
針對新房裝修的有害氣體檢測
新裝修居室90%以上的有害氣體都嚴重超標,以甲醛為例,新居初裝完成時含量都在2.5ppm以上,有的高達十幾甚至幾十ppm(GBT18883-2002室內空氣質量標準規定甲醛含量最高不超過0.1mk/m3,即0.074ppm)。中國每年有11萬人死于室內空氣污染,平均每天死亡304人。美國專家對室內空氣污染造成哮喘病的調查顯示,由于室內裝修導致65%的兒童患有不同程的哮喘病。裝修材料是有害氣體的主要來源,諸如人造板材、夾心板、膠、漆、涂料、粘合劑、花崗巖、瓷磚及石膏等,這些材料均含有不同程度的甲醛、苯、氨、氡等污染物,零污染的裝修材料是不存在的。所謂的國家環保材料,只是上述污染物在國家規定的允許范圍之內。然而裝修市場材料魚目混珠,所有的銷售商均稱自己的材料達到國家環保標準,而消費者難辨真偽。
室內污染最大的受害者是兒童、孕婦、老人和慢性病人,特別是兒童更容易受到室內污染的危害。一方面,兒童的身體正在成長中,呼吸量按體重比比成人高50%;另一方面,兒童有80%以上的時間是生活在室內,受到污染傷害也不易發覺。如大家熟知的甲醛,主要來源于膠合板、粘合劑、油漆和涂料等裝飾材料,長期接觸會導致呼吸道疾病、新生嬰兒染色體異常、白血病等,而苯主要由防水材料、油漆等材料散發出來,長時間接觸會導致頭痛、失眠、惡心,嚴重者甚至昏迷以致呼吸、循環衰竭而死亡。傳統的做法是閑置新裝修房子半年,并且保持室內通風,讓有害氣體完全揮發,然后再入住。但如此費時費力也只是可以降低危害,避過甲醛等危害最大的時段而已,并不能消除危險。
將氣體傳感器應用于家庭生活環境,針對甲醛、苯、甲苯等揮發性有機物(VOCs)添加獨立的氣體檢測產品,或將氣體傳感器與空調、空氣清新機、空氣凈化器等融為一體,達到內室污染檢測與治理相結合的目的,既可對久居家中的老、弱、婦、孺等低抵抗力人群起到最大的保護作用,又可讓在外拼搏的親人安心。而今火爆的智能家居產品,之所以關注日益升溫,除了安全舒適層面,親情關愛想來也是其中重要原因之一。就家居應用特點而言,半導體氣體傳感器以響應恢復快、適用檢測氣體種類多、壽命長等優點脫穎而出,而電化學氣體傳感器則以靈敏度高、線性度等突出特點獲得青睞。

針對室內空氣的PM2.5粉塵檢測
室內PM2.5主要來源于吸煙、炒菜時候的油煙以及不完全燃燒的煤氣等情況,容易導致多種疾病,特別對于老人、兒童、嬰兒或者是原本就有呼吸、心血管系統疾病的人傷害特別嚴重,例如造成主神經紊亂從而波及心臟或者直接到達心臟,引發心肌梗塞;引起血液系統毒性,導致血管疾病;附著很多重金屬及多環芳烴等有害物體,可直接影響胎兒的發育等。傳統的做法是開窗通風,在做飯時候使用抽油煙機強行排出粉塵氣體。這些做法并不能確保室內空氣的干凈。
PM2.5粉塵傳感器通過紅外光在灰塵顆粒物的散射作用統計空氣中的顆粒數量,可以靈敏檢測直徑1um以上的粒子,內置加熱器可實現自動吸入空氣,減少測量誤差,并且體積小,易于安裝使用。
針對新車室內空氣&酒駕的檢測
據調查,93.6%的新車室內空氣污染嚴重超標,而車內空氣污染源主要來自車體本身、裝飾用材等,其中甲醛、二甲苯、苯等有毒物質污染后果最為嚴重,可能誘發癌變。另一種屢見報端的車內危害氣體,是被稱為“沉默的殺手”的一氧化碳,其主要來源是汽車發動機和汽車尾氣,因停車時開啟空調而產生,若聚集于車內時,車內人員會因吸入這種無色無味的毒氣而在不覺中中毒身亡。采用適合的氣體傳感器,不僅可監測車內甲醛、二甲苯、苯等揮發性有機物,也可以監測車內一氧化碳濃度,起到安全預警的作用,提醒車主采取有效的改善措施,防止悲劇的發生。對于車內的使用需求,目前已有多款中高端車型配備了與空調系統聯動的半導體氣體傳感器,而后裝市場的車內氣體污染檢測產品更是品種繁多,不勝枚舉。

在這些具體的應用案例中,氣體傳感器能夠盡責的完成檢測任務,給用戶提供準確的數據參考。但是還不止于此,基于這些精確數據的聯動才是未來的發展方向,例如檢測到室內甲醛或PM2.5超標,可及時聯動排氣系統或者負氧離子設備,改善室內空氣質量;檢測到家中燃氣泄漏時,及時關閉閥門,同時打開排氣系統,并發出報警通知用戶與控制中心;檢測到車內污染物即啟動空調換氣系統,消除危害等。另外,如果互動系統完全是由一家企業提供,無論是空氣檢測標準,還是聯動啟動標準都是一致的,但當系統由不同企業設備,采用不同傳感器組成時,檢測標準、聯動標準需要統一。而未來家居、可穿戴等智能化市場,用戶更希望自由的選擇廠商品牌設計。如此,如何建立統一的檢測標準對任何一家傳感器廠商都非常有意義。
氣體傳感器技術
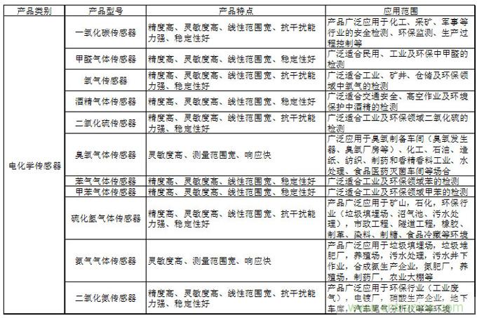
電化學式氣體傳感器:通常是由膜電極和電解液灌封而成,其具有靈敏度高、線性范圍寬、穩定性好、能夠實現定量檢測(可用于ppm級)等優點。

半導體式氣體傳感器:利用一些金屬氧化物半導體材料在一定溫度下,電導率隨環境氣體成份變化而變化的原理制成。這類傳感器適用范圍廣,壽命較長,價格較低,適宜民用氣體檢測需求。

傳感器模組:最大程度的降低后端開發設計人員對傳感器的認知要求,為后端開發人員快速上手、簡化產品設計提供便利。

與傳統傳感器技術相比,基于MEMS技術生產的傳感器擁有體積小、重量輕、能耗低、可靠性高、一致性好等特點,便于智能化應用和自動化生產。隨著智能手機、智能穿戴設備的爆量增長,MEMS傳感器的需求也在迅速增加。
總結
隨著物聯網的發展,市場對傳感器的需求必然大增,但是技術性能要求也將會提高。目前,中國的氣體傳感器市場仍然存在不少問題,如行業整體實力不強、創新能力不足、惡性競爭嚴重等。這些都造成中國氣體傳感器技術相對落后,市面上大量的電化學氣體傳感器主要由霍尼韋爾、阿爾法、Dart等國外公司生產控制。另外,氣體傳感器數據輸出標準各自為政,不愿開放合作也是嚴重阻礙IOT發展的因素之一。在未來IOT時代,中國必然是一個龐大的市場,同時也免不了“腥風血雨的廝殺”,只有開放合作才能實現共贏。




