【導讀】焦耳小偷是一個非常簡單的電路,一粒三極管、一個電阻和一個小變壓器就可以組成焦耳小偷。它的工作電壓可以很低,最低可以到0.7v,也就是三極管的開啟電壓。這也正是它的神奇之處。本文要講述的就是可提升電壓的一個基于MOSFET的焦耳小偷電路。
簡單的間歇振蕩器電路可以用來借助線圈電感的屬性提升電壓(V=L di/dt)。這種電路如圖1所示,它更常見的叫法是焦耳小偷(Joule Thief)電路。
上述電路的輸出是電壓脈沖,可以接二極管和電容進行濾波。由于沒有調節電路,輸出電壓會隨著輸入電壓或負載變化。因為這個電路使用了一個雙極結型晶體管(BJT),所以供電電壓至少需要0.7V才能工作;如果使用的是增強型MOSFET,供電電壓通常需要更高。
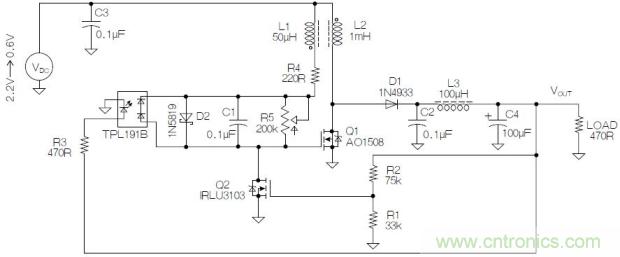
本設計實例使用了一個低閾值的MOSFET(Q1)和耦合線圈L1與L2共同組成焦耳小偷電路(圖2)。

圖1:基本的焦耳小偷電路。

圖2:基于MOSFET的焦耳小偷電路。
耦合線圈或變壓器是用環形鐵氧體磁芯制作的。光伏光耦TLP191B用于避免與閾值電壓有關的問題。輸出的一部分用于給TLP191B供電,形成與Q1(AOI508)柵極串聯的隔離電壓源。這個隔離電壓可由電位器R5控制;電容C1用于將L1產生的脈沖傳送給Q1的柵極,實現開關動作。
Q2(IRLU3103)是用于調節的另外一個MOSFET。Q2的閾值電壓用于調節輸出電壓。當輸出達到5V時,由R1和R2組成的分壓電路使得Q2導通,振蕩停止,進而導致輸出電壓下降。由于這個閾值電壓的變化不是很急劇,調節效果通常不是很好。
為了啟動工作,電路最初需要有比Q1的Vth更高的電壓。在1.9V時,電路開始振蕩,輸出電壓是5.1V。隨著輸入電壓下降,振蕩器將在1.4V時停止工作。通過將電位器R5調節到更高的值,最小工作電壓可以低至0.6V。(圖3)在輸入電壓較低時效率會下降。Vin=2.5V時的效率是48%,在0.6V時下降到36%。

圖3:Vin vs. Vout
在本文的應用中,電路連接到了一個150F/2.5 V的超級電容(下圖),該電容被充電至2.3V。充好電的電容給負載(470Ω)持續供電38分鐘,直到電壓達到0.6V。

推薦閱讀:




