【導讀】LDO是個很簡單的器件,但是我跟客戶溝通的過程中,發現客戶工程師的技術水平參差不齊,有的工程師只是follow 別人以前的設計,任何原理和設計方法都不懂,希望大家看完這篇文章都能成為LDO 專家。
第一個問題:什么是LDO?
LDO即low dropout regulator,是一種低壓差線性穩壓器。我們常用的7805等等常常被稱為LDO,其實7805這種芯片dropout電壓大的不要不要的,以LM78L05為例,大電流的最小壓降要在2V以上,比如一個應用需要6v轉5v,LM78L05就不合適了。

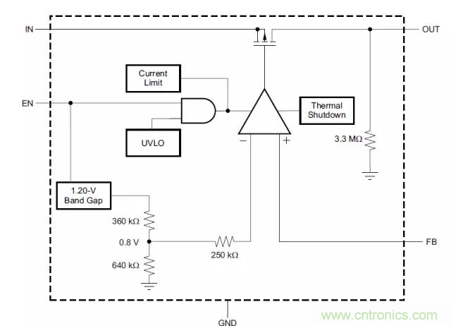
第二個問題:LDO為什么能穩定?
LDO的原理框圖如下,輸出電壓經過反饋電阻分壓到FB引腳,當輸出電壓高于設定值時,內部回路會改變驅動電壓,使得管子的導通壓降增大,從而降低輸出電壓。當輸出電壓低于設定值時,內部回路會改變驅動電壓,使得管子導通壓降減小,從而提高輸出電壓。完美的閉環負反饋回路。

第三個問題:LDO有哪些重要參數?
1. PSRR(電源電壓抑制比),是指LDO輸出對輸入紋波噪聲的抑制作用。這也是很多場合在DC/DC后級另加一顆LDO的原因(特別是后面接模擬傳感器或者ADC/DAC時)。高PSRR的LDO對紋波的抑制效果還是很明顯的。如TPS71701就是一款高PSRR的LDO.


那怎么判斷LDO的PSRR參數是否足夠呢,舉個簡單的例子,假設LDO前面的DC/DC的開關頻率是100khz,100khz處的PSRR是50dB,前端DC/DC 紋波大小100mv,那LDO之后的紋波=100mv/10(50/20)=0.3mv。
2. Noise(噪聲性能),不同于PSRR,噪聲是指LDO自身產生的噪聲信號,低噪聲的LDO如LP5907等等可以很好的降低LDO產生的額外噪聲。噪聲一般計算出的值是有效值(rms),也可以用peak to peak 來分析,那就需要再乘以一個系數(如乘以6)。

3. Low Dropout Voltage(低壓降),前面提到了這個參數,設計電路比如需要6v轉5v時,需要保持Low Dropout Voltage參數<1 v。不過現在的LDO一般壓降都很低,像TPS7A71系列的LDO,Vdropout只有200mV。
4. Transient response(動態性能),一些應用場合,負載變化劇烈,就需要增加輸出電容的同時也盡量選用動態性能好的LDO芯片。比如LP5907就是一款動態性能良好的LDO。

5. Thermal(溫度性能).大家都知道LDO效率很低,那怎么去校驗一個LDO是否合適呢?首先計算功耗Pd=(Vin-Vout)Iout ,其次計算溫升,這里可以用熱阻RθJA來計算,溫升ΔT= Pd*RθJA ,最后計算芯片結溫Tj= Tambient+ΔT<Tjmax(datasheet). 下圖是各個封裝的可耐受功耗的基本大概情況。

6. IQ(即靜態電流)一般電池供電的場合對靜態電流會有比較高的要求,一般LDO芯片的靜態電流的大小與芯片的其他性能成反關系,如低噪聲,高電源電壓抑制比,動態性能好的LDO靜態電流都偏大一些。低IQ的LDO也比較多,像TPS780系列的LDO,IQ Shutdown 只有18nA.
總結
關于LDO 只要掌握以上技術要點就可以了,其實任何一個知識點都并不是像我們想象的那么簡單,希望大家以后能把技術做深,不僅知其然,更能知其所以然,這樣在今后器件選型的時候才能游刃有余。如果你覺得這篇文章對你有幫助記得分享給你的小伙伴。
推薦閱讀:


