【導讀】大家可能會非常熟悉RS232,RS485,CAN等工業上常用的總線,他們都是傳輸數字信號的方式。那么,我們用什么方式來傳輸模擬信號呢?工業上普遍需要測量各類非電物理量,例如溫度、壓力、速度、角度等,這些都需要轉換成模擬量電信號才能傳輸到幾百米外的控制室或顯示設備上。工業上最廣泛采用的是用4~20mA電流來傳輸模擬量。
采用電流信號的原因是不容易受干擾,因為工業現場的噪聲電壓的幅度可能達到數V,但是噪聲的功率很弱,所以噪聲電流通常小于nA級別,因此給4-20mA傳輸帶來的誤差非常小;電流源內阻趨于無窮大,導線電阻串聯在回路中不影響精度,因此在普通雙絞線上可以傳輸數百米;由于電流源的大內阻和恒流輸出,在接收端我們只需放置一個250歐姆到地的電阻就可以獲得0-5V的電壓,低輸入阻抗的接收器的好處是nA級的輸入電流噪聲只產生非常微弱的電壓噪聲。
上限取20mA是因為防爆的要求:20mA的電流通斷引起的火花能量不足以引燃瓦斯。下限沒有取0mA的原因是為了能檢測斷線:正常工作時不會低于4mA,當傳輸線因故障斷路,環路電流降為0。常取2mA作為斷線報警值。電流型變送器將物理量轉換成4~20mA電流輸出,必然要有外電源為其供電。最典型的是變送器需要兩根電源線,加上兩根電流輸出線,總共要接4根線,稱之為四線制變送器。當然,電流輸出可以與電源公用一根線(公用VCC或者GND),可節省一根線,所以現在基本上將四線制變送器稱之為三線制變送器。其實大家可能注意到, 4-20mA電流本身就可以為變送器供電,變送器在電路中相當于一個特殊的負載,這種變送器只需外接2根線,因而被稱為兩線制變送器。工業電流環標準下限為4mA,因此在量程范圍內,變送器通常只有24V,4mA供電(因此,在輕負載條件下高效率的DC/DC電源(TPS54331,TPS54160),低功耗的傳感器和信號鏈產品、以及低功耗的處理器(如MSP430)對于兩線制的4-20mA收發非常重要)。這使得兩線制傳感器的設計成為可能而又富有挑戰。
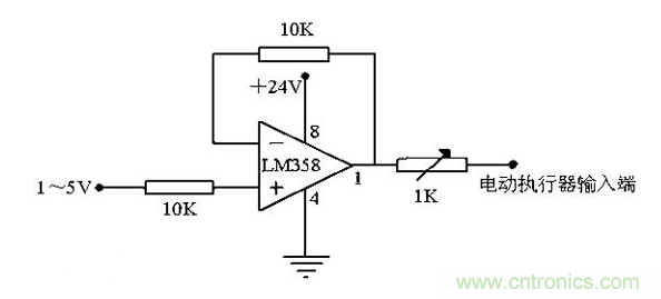
一般需要設計一個VI轉換器,輸入0-3.3v,輸出4mA-20mA,可采用運放LM358,供電+12v。
我們系統地來看看模擬量設備為什么都偏愛用4~20mA傳輸信號~
4-20mA. DC(1-5V.DC)信號制是國際電工委員會( IEC )過程控制系統采用的模擬信號傳輸標準。我國也采用這一國際標準信號制,儀表傳輸信號采用4-20mA.DC,接收信號采用1-5V.DC,即采用電流傳輸、電壓接收的信號系統。
一般儀器儀表的信號電流都為4-20mA,指最小電流為4mA,最大電流為20mA 。傳輸信號時候,因為導線上也有電阻,如果用電壓傳輸則會在導線內產生一定的壓降,那接收端的信號就會產生一定的誤差了,所以一般使用電流信號作為變送器的標準傳輸。
一、什么是4~20mA.DC(1~5V.DC)信號制?
4~20mA.DC(1~5V.DC)信號制是國際電工委員會(IEC):過程控制系統用模擬信號標準。我國從DDZ-Ⅲ型電動儀表開始采用這一國際標準信號制,儀表傳輸信號采用4~20mA.DC,聯絡信號采用1~5V.DC,即采用電流傳輸、電壓接收的信號系統。
4~20mA電流環工作原理:



在工業現場,用一個儀表放大器來完成信號的調理并進行長線傳輸,會產生以下問題:第一,由于傳輸的信號是電壓信號,傳輸線會受到噪聲的干擾;第二,傳輸線的分布電阻會產生電壓降;第三,在現場如何提供儀表放大器的工作電壓也是個問題。
為了解決上述問題和避開相關噪聲的影響,我們用電流來傳輸信號,因為電流對噪聲并不敏感。4~20mA的電流環便是用4mA表示零信號,用20mA表示信號的滿刻度,而低于4mA高于20mA的信號用于各種故障的報警。
二、4~20mA.DC(1~5V.DC)信號制的優點?
現場儀表可實現兩線制,所謂兩線制即電源、負載串聯在一起,有一公共點,而現場變送器與控制室儀表之前的信號聯絡及供電僅用兩根電線。因為信號起點電流為4mA.DC,為變送器提供了靜態工作電流,同時儀表電氣零點為4mA.DC,不與機械零點重合,這種“活零點”有利于識別斷電和斷線等故障。而且兩線制還便于使用安全柵,利于安全防爆。
控制室儀表采用電壓并聯信號傳輸,同一個控制系統所屬的儀表之間有公共端,便于檢測儀表、調節儀表、計算機、報警裝置配用,并方便接線。
現場儀表與控制室儀表之間的聯絡信號采用4~20mA.DC的理由是:因為現場與控制室之間的距離較遠,連接電線的電阻較大,如果用電壓信號遠傳,優于電線電阻與接收儀表輸入電阻的分壓,將產生較大的誤差,而用恒流源信號作為遠傳,只要傳送回路不出現分支,回路中的電流就不會隨電線長短而改變,從而保證了傳送的精度。
控制室儀表之間的聯絡信號采用1~5V.DC理由是:為了便于多臺儀表共同接收同一個信號,并有利于接線和構成各種復雜的控制系統。如果用電流源作聯絡信號,當多臺儀表共同接收同一個信號時,它們的輸入電阻必須串聯起來,這會使最大負載電阻超過變送儀表的負載能力,而且各接收儀表的信號負端電位各不相同,會引入干擾,而且不能做到單一集中供電。
采用電壓源信號聯絡,與現場儀表的聯絡用的電流信號必須轉換為電壓信號,最簡單的辦法就是:在電流傳送回路中串聯一個250Ω的標準電阻,把4~20mA.DC轉換為1~5V.DC,通常由配電器來完成這一任務。
三、為什么變送器選擇4~20mA.DC作傳送信號?
1、首先是從現場應用的安全考慮
安全重點是以防爆安全火花型儀表來考慮的,并以控制儀表能量為前提,把維持儀表正常工作的靜態和動態功耗降低到最低限度。輸出4~20mA.DC標準信號的變送器,其電源電壓通常采用24V.DC,采用直流電壓的主要原因是可以不用大容量的電容器及電感器,就只需考慮變送器與控制室儀表連接導線的分布電容及電感,如2mm2 的導線其分布電容為0.05μ/km左右;對于單線的電感為0.4mH/km左右;大大低于引爆氫氣的數值,顯然這對防爆是非常有利的。
2、傳送信號用電流源優于電壓源
因為現場與控制室之間的距離較遠,連接電線的電阻較大時,如果用電壓源信號遠傳,由于電線電阻與接收儀表輸入電阻的分壓,將產生較大的誤差,如果用電流源信號作為遠傳,只要傳送回路不出現分支,回路中的電流就不會隨電線長短而改變,從而保證了傳送的精度。
3、信號最大電流選擇20mA的原因
最大電流20mA的選擇是基于安全、實用、功耗、成本的考慮。安全火花儀表只能采用低電壓、低電流,4~20mA電流和24V.DC對易燃氫氣也是安全的,對于24V.DC氫氣的引爆電流為200mA,遠在20mA以上,此外還要綜合考慮生產現場儀表之間的連接距離,所帶負載等因素;還有功耗及成本問題,對電子元件的要求,供電功率的要求等因素。
4、信號起點電流選擇4mA的原因
輸出為4~20mA的變送器以兩線制的居多,兩線制即電源、負載串聯在一起,有一公共點,而現場變送器與控制室儀表之間的信號聯絡及供電僅用兩根電線。為什么起點信號不是0mA?這是基于兩點:一是變送器電路沒有靜態工作電流將無法工作,信號起點電流4mA.DC,不與機械零點重合,這種“活零點”有利于識別斷電和斷線等故障。
四、4~20mA傳感器的由來?
采用電流信號的原因是不容易受干擾、并且電流源內阻無窮大,導線電阻串聯在回路中不影響精度,在普通雙絞線上可以傳輸數百米。
采用電流信號的原因是不容易受干擾,因為工業現場的噪聲電壓的幅度可能達到數V,但是噪聲的功率很弱,所以噪聲電流通常小于nA級別,因此給4-20mA傳輸帶來的誤差非常小;電流源內阻趨于無窮大,導線電阻串聯在回路中不影響精度,因此在普通雙絞線上可以傳輸數百米;由于電流源的大內阻和恒流輸出,在接收端我們只需放置一個250歐姆到地的電阻就可以獲得0-5V的電壓,低輸入阻抗的接收器的好處是nA級的輸入電流噪聲只產生非常微弱的電壓噪聲。
上限取20mA是因為防爆的要求:20mA的電流通斷引起的火花能量不足以引燃瓦斯。下限沒有取0mA的原因是為了能檢測斷線:正常工作時不會低于4mA,當傳輸線因故障斷路,環路電流降為0。常取2mA作為斷線報警值。電流型變送器將物理量轉換成4~20mA電流輸出,必然要有外電源為其供電。最典型的是變送器需要兩根電源線,加上兩根電流輸出線,總共要接4根線,稱之為四線制變送器。當然,電流輸出可以與電源公用一根線公用VCC或者GND,可節省一根線,稱之為三線制變送器。其實大家可能注意到,4-20mA電流本身就可以為變送器供電。變送器在電路中相當于一個特殊的負載,特殊之處在于變送器的耗電電流在4~20mA之間根據傳感器輸出而變化。顯示儀表只需要串在電路中即可。這種變送器只需外接2根線,因而被稱為兩線制變送器。工業電流環標準下限為4mA,因此只要在量程范圍內,變送器至少有4mA供電。
因此、4-20mA的信號輸出一般不容易受干擾而且安全可靠、所以工業上普遍使用的都是二線制4-20mA的電源輸出信號。但為了能更好的處理傳感器的信號、目前還有更多其它形式的輸出信號:3.33MV/V;2MV/V;0-5V; 0-10V等。
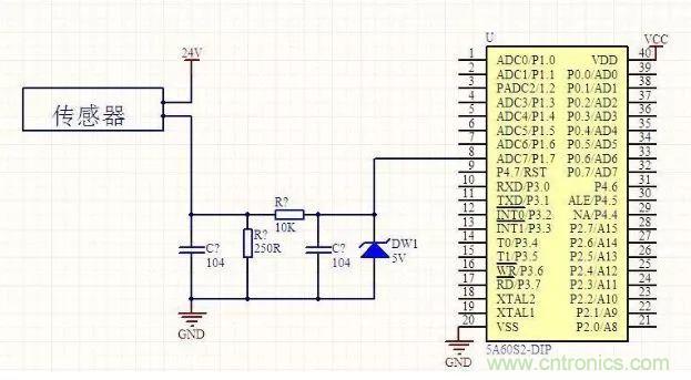
另附一張4到20mA轉電壓信號的簡單電路圖:

這張圖使用一個250歐姆的電阻將4到20mA的電流信號轉換成1到5V的電壓信號,然后使用一個RC濾波加一個二極管(原諒我模擬電路不好,并不知道是什么意思)接到單片機的AD轉換引腳。
推薦閱讀:





