【導讀】在個人電子產品、工業或醫療應用的設計中,工程師必須應對同樣的挑戰,即如何提升性能、增加功能并縮小尺寸。除了這些考慮因素外,他們還必須仔細監測溫度以確保安全并保護系統和消費者免受傷害。

眾多行業的另一個共同趨勢是需要處理來自更多傳感器的更多數據,進一步說明了溫度測量的重要性:不僅要測量系統或環境條件,還要補償其他溫度敏感元件,從而確保傳感器和系統的精度。另外一個好處在于,有了精確的溫度監測,無需再對系統進行過度設計來補償不準確的溫度測量,從而可以提高系統性能并降低成本。
溫度設計挑戰分為三類
溫度監測:溫度傳感器提供有價值的數據來持續跟蹤溫度條件,并為控制系統提供反饋。此監測可以是系統溫度監測或環境溫度監測。在一些應用中,我們可以看到設計挑戰的特點是需要在控制回路中同時實現這兩種監測。這些監測包括系統溫度監測、環境溫度監測以及身體或流體溫度監測。

溫度保護:在多種應用中,一旦系統超過或低于功能溫度閾值,便需要采取措施。溫度傳感器在檢測到事先定義的條件時提供輸出警報以防止系統損壞。在不影響系統可靠性的情況下提升處理器吞吐量是可行的。系統經常過早啟動安全熱關斷,結果造成高達5°C甚至10°C的性能損失。當系統超過或低于功能溫度閾值時,工程師可以自主啟動實時保護措施。

溫度補償:溫度傳感器可以在正常工作期間隨溫度變化最大限度提高系統性能。監測和校正其他關鍵組件在發熱和冷卻時的溫漂可降低系統故障的風險。
本系列文章將提供一些TI應用簡介,由此說明使用不同溫度傳感技術的各種應用的設計注意事項。首先介紹主要的溫度挑戰,然后重點說明各種應用的設計注意事項,評估溫度精度和應用尺寸之間的權衡,同時討論傳感器放置方法。
溫度傳感器基本原理
在嵌入式系統中,總是需要更高的性能、更多的功能和更小的外形尺寸。鑒于這種需求,設計人員必須監測整體溫度以確保安全并保護系統。在應用中集成更多傳感器進一步推動了對溫度測量的需求,不僅要測量系統條件或環境條件,還要補償溫度敏感元件并保持整體系統精度。
溫度設計注意事項
實現高效溫度監測和保護的注意事項包括:
• 精度。傳感器精度表示溫度與真實值的接近程度。在確定精度時,必須考慮所有因素,包括采集電路以及整個工作溫度范圍內的線性度。
• 尺寸。傳感器的尺寸會對設計產生影響,而分析整個電路有助于實現更優化的設計。傳感器尺寸還決定了熱響應時間,這對于體溫監測等應用非常重要。
• 傳感器放置。傳感器的封裝和放置會影響響應時間和傳導路徑;這兩個因素都對高效溫度設計至關重要。
工業中常見的溫度傳感器技術包括集成電路 (IC) 傳感器、熱敏電阻、RTD和熱電偶。下表比較了在為設計挑戰評選適合的技術時參考的主要特性。

IC傳感器
IC溫度傳感器取決于硅帶隙的預測溫度依賴性。如下圖和公式所示,精密電流為內部正向偏置P-N結提供電源,從而產生對應于器件溫度的基極-發射極電壓變化 (ΔVBE)。

硅帶隙的溫度依賴性
鑒于硅的可預測行為,IC可在寬泛的溫度范圍內提供高線性度和精度(高達 ±0.1°C)。這些傳感器可以集成系統功能,例如模數轉換器 (ADC) 或比較器,最終可以降低系統復雜性并減小整體占用空間。這些傳感器通常采用表面貼裝和穿孔封裝技術。
熱敏電阻
熱敏電阻是無源組件,其電阻很大程度上取決于溫度。熱敏電阻分為兩類:正溫度系數 (PTC) 和負溫度系數 (NTC)。
雖然熱敏電阻針對板載和非板載溫度傳感方式提供了多種封裝選擇,但與IC傳感器相比,其實現方案通常需要更多的系統組件。硅基PTC熱敏電阻具有線性特征,而NTC熱敏電阻具有非線性特征,通常會增加校準成本和軟件開銷。

典型的熱敏電阻實現方案
上圖顯示了典型的熱敏電阻實現方案。通常很難確定熱敏電阻的真實系統精度。NTC系統誤差的影響因素包括NTC容差、偏置電阻器(易受溫漂影響)、ADC(可能導致量化誤差)、NTC固有的線性化誤差以及基準電壓。
RTD
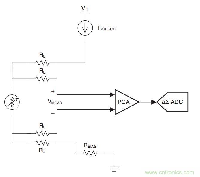
RTD是由鉑、鎳或銅等純凈材質制成的溫度傳感器,具有高度可預測的電阻/溫度關系。

復雜的四線RTD電路
鉑RTD可在高達600°C的寬泛溫度范圍內提供高精度和高線性度。如上圖所示,一個采用模擬傳感器的實現方案中包括復雜的電路和設計挑戰。最終,為了實現精確的系統,需要進行復雜的誤差分析,這是因為產生影響的組件數量較多,而這也會影響系統的整體尺寸。RTD還需要在制造期間進行校準,而后每年進行現場校準。
RTD 系統誤差的影響因素包括RTD容差、自發熱、ADC量化誤差和基準電壓。
熱電偶
熱電偶由兩個不同的電導體組成,這兩個電導體在不同的溫度下形成電結。由于熱電塞貝克效應,熱電偶產生與溫度相關的電壓。該電壓轉換為熱端和冷端之間的溫差。

帶有冷端補償 (CJC) 溫度傳感器的熱電偶
必須知道冷端的溫度才能獲得熱端溫度。由于有兩個系統具有相互影響的單獨容差和能力,這里的精度將受到限制。上圖顯示了一個典型的CJC實現方案,其中采用熱電偶和外部傳感器來測定熱端溫度。
熱電偶不需要外部激勵,因此不會受到自發熱問題的影響。它們還支持極端溫度 (>2,000°C)。
雖然熱電偶堅固耐用且價格低廉,但它們卻需要額外的溫度傳感器來支持CJC。熱電偶往往具有非線性特征,并且對于熱電偶與電路板連接處的寄生結非常敏感。對熱電偶進行數字化容易受到先前討論的 ADC 誤差的影響。
推薦閱讀:




