【導讀】LED 照明領域普遍關注的問題一直是如何將總諧波失真 (THD) 保持在 10% 以下。電源不但可作為非線性負載,而且還可引出一條包含諧波的失真波形。這些諧波可能會對其它電子系統的工作造成干擾。因此,測量這些諧波的總體影響非常重要。總諧波失真可為我們提供信號 w.r.t. 基波分量中諧波含量的相關信息。更高的 THD 就意味著出現在輸入電源端的失真越大或電源質量越低。
因此,我不得不使用 15 W 射燈(絕緣)設計來測試一個設計方法,該設計方案采用針對 7 個串聯 LED 配置的 TPS92314 器件,可通過 150 ~ 265V AC 輸入提供 3.1V 正向電壓和 0.7A 額定電流。按照下列指示,我在 240V 的 AC 輸入電壓下實現了 8.7% 的 THD。
在進行實際實施之前,請查閱應用手冊,了解完成該測試所需的兩個重要方程式。
在本例中,k 等于 1.68,我們可通過上述方程繪制出當 k = 1.68 時 THD 與“m”的關系曲線圖。

從下圖中我們可以看到,當 k 增大時(在 m<k 的一個具體“m”值下),THD 也會增大。

因此,重新看一下“m”和“k”的定義,我們就會發現,增大匝數比(n = Np/Ns)及轉換器延遲時間,可降低 THD。除這兩個參數外,EMI 濾波器設計也可對 THD 的改善起到非常重要的作用。用來降低總諧波失真的三個設計注意事項包括:
1. 增加變壓器匝數比 (n = Np/Ns) 可增大反射電壓。這會提高成本和開關 FET 的電壓應力。在本特例中,我們將匝數比調成近似于 10,以保持反射電壓約為 174V。FET 額定值必須高于過沖電壓、(LED 最大電壓+ 輸出二極管壓降)× 匝數比加上峰值 AC 輸入電壓的總和。計算結果將近 640V [= 50 V + (20 + 0.5) * 10 + 1.414 * 265]。我使用的是 700V 額定 FET 以及約為 16pF 的低漏源極電容。
2. 增加轉換器延遲時間可降低 THD。我將電阻器從計算的 5.6k 變為 6.2k。延遲時間取決于變壓器的初級線圈電感以及 FET 的漏源極電容。所得延遲時間約為 280ns。
3. 在輸入端添加 EMI 濾波器。在本例中,將帶有 275V AC、68nF 電容器的 80mH 共模線圈添加至輸入端,并在該橋接之后添加一個包含 1mH 鼓電感器和兩個 400V、33nF 電容器的 π 濾波器。這可幫助我們實現 2.15 kHz 的差分濾波器轉角頻率。在線路阻抗穩定網絡和頻譜分析儀的幫助下,我在查看傳導 EMI 曲線后,在多次迭代中計算這些值。在最初沒有任何線路濾波器的情況下,峰值在 100 kHz(轉換器開關頻率)下約為 85dBuV。該頻譜已經超出了 CISPR 15 B 類標準的限值,直到頻率為 1MHz 時才降至限值以內。因此不得不采用 EMI 濾波器。我逐步增加共模線圈值,并觀察其對 THD 性能的影響(將電容器增大到一定程度后會降低 PF 性能)。最后,該值達到了 80mH 和 68nF 左右,而截止頻率則為 2.15 kHz,衰減超過 30dB,使 100 kHz 下的峰值降至 55.78dBuV。這樣,頻譜不僅下降了,而且它還使燈光達到了 CISPR 15 標準(符合準峰值和平均限值兩種要求)。進行這一改變后,THD 改善至大約 9 ~ 10%。與共模線圈相關的漏電感幫我實現了差分濾波器。


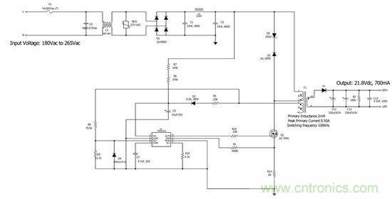
通過進行上述改變,我才得以在 240V 的輸入電壓下實現 8.5% 的 THD 以及 0.98 的 PF,輸出電壓為 21.8V。在相同設計中的輸出端(18.8V 輸出)使用六個 LED,我們在 240V 電壓下實現了 9% 的 THD。通過 EE1685 磁芯(匝數 180)實現了 80mH 的 EMI 濾波器。主變壓器的初級電感為 2mH,峰值主電流約為 0.5A。
本次測試使用的 LED 驅動器是 TPS92314,這款一次側控制離線 LED 驅動器主要用于低成本照明應用(少量外部元件)。它具有恒定導通時間架構,無需復雜的補償技術就可實現自然功率因數校正。此外,諧振谷值開關也可減少 EMI,提高系統效率。其它優異的特性還包括逐周期一次側電流限制、VCC 過壓保護及欠壓鎖定、輸出 LED 過壓保護以及控制器關閉等。
基于TI TPS92314 的完整原理圖如下。

推薦閱讀:






