【導讀】多通道加電和斷電排序已經成為很多電源系統的必備功能。隨著這些系統的復雜度不斷增加,工程師必須針對更加嚴密緊湊的計時技術規格進行設計,并且在反向序列出現時具有斷電功能,并且能夠處理大量的電源軌。
LM3880/LM3881簡單電源排序器提供一個簡單且精準的方法,來控制這3個獨立電源軌的加電和斷電—然而,根據目前電源系統所具有的復雜度來看,3通道排序也許還是不夠用。所以,對于那些需要對更多電源軌進行排序的系統,你可以將兩個LM3880/LM3881器件級聯在一起,以實現6通道電源排序。在這篇博文中,我將討論一下如何將這些器件級聯在一起,實現所需應用。
針對3通道排序的單個LM3880
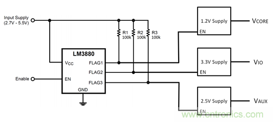
LM3880通常用于3個電源的加電和斷電排序,并且在寬溫度范圍內,借助精密時序功能來提供一個非常簡單的解決方案。這一點在斷電過程中需要反向序列時特別重要;這種情況會出現在很多微處理器和現場可編程門陣列 (FPGA) 中。圖1顯示了一個LM3880使用示例;在加電和斷電期間,需要以正確加電序列,按照順序對一個FPGA的VCORE, VIO 和 VAUX 加電。

圖1:使用LM3880時的3通道電源排序
圖2顯示的是加電和斷電期間的時序圖。在這個示例中,3個FPGA電源將被啟用,從VCORE 開始,每隔30ms的時間;斷電時,順序相反,從VAUX開始。而工程師們常常忽略的是,為了防止雜散電流路徑的出現,比如說流經一個FPGA的內部P-N結,反向斷電順序與加電順序同樣重要。因此,正確排序將增加終端產品的使用壽命,并且提升產品可靠性。

圖2: 3通道時序圖
針對6通道排序的2個LM3880
對于需要的電源軌多于3個應用該怎么辦呢?有沒有一個簡單的方法對這些系統進行排序呢?謝天謝地,還真有!你可以將2個LM3880集成電路 (IC) 級聯在一起,以實現6通道加電和斷電排序,除此之外,只需要一個外部AND門和OR門。圖3顯示的是這一應用的經簡化示例,其中的上拉電阻器被省略掉了。

圖3:使用2個LM3880時的6通道電源排序
這個級聯系統配置是如何工作的?
加電時,OR門確保1號LM3880被EN上升邊緣觸發,而且電源軌A、B和C開始按順序加電。AND門確保2號LM3880在它收到一個EN信號,并且電源軌C被觸發之前不會被觸發。
斷電時,AND門確保2號LM3880可以偵測到EN下降邊緣,并且電源軌F、E和D按順序斷電。OR門確保第一排序器在D已經下降前不會偵測到EN下降邊緣。
針對級聯系統配置的主要設計注意事項
在選定AND門和OR門時,以下是一些主要注意事項:
● AND門和OR門輸出的擺幅范圍應該足夠大,這樣的話,LM3880的EN閥值可以在上升和下降邊緣上觸發。
● 對于兩個LM3880 IC,以及AND門和OR門來說,最好使用同樣電源。
● LM3880 IC的標志輸出必須能夠觸發上升和下降邊緣上的AND門和OR門輸入。這意味著,在選定AND門和OR門時,你必須考慮他們的輸入閥值,以及它們所具有的任何遲滯,并且確保LM3880標志輸出的邏輯電平能夠觸發邏輯門的輸入閥值。
正是由于我在上文中提到的原因,LM3880簡單電源排序器提供易于使用且準確的解決方案,實現多達6個電源軌的排序。考慮到當前非常嚴密緊湊的時序要求,以及對于反向斷電排序的需要,不會有比這個解決方案更簡單的解決方案了。
免責聲明:本文為轉載文章,轉載此文目的在于傳遞更多信息,版權歸原作者所有。本文所用視頻、圖片、文字如涉及作品版權問題,請聯系小編進行處理。
推薦閱讀:





