【導讀】無論是在建筑物中還是在生產車間,如今在任何地方都需要可編程控制器來調節各種生產過程、機器和系統。這就涉及到與相關器件連接的可編程邏輯控制器(PLC)或分布式控制系統(DCS)模塊。為了控制這些器件,PLC或DCS模塊通常具有提供電流輸出、電壓輸出或二者的組合的輸出模塊。工業控制模塊的標準模擬輸出電壓和電流范圍為±5 V、±10 V、0 V至5 V、0 V至10 V、4 mA至20 mA和0 mA至20 mA。特別是在工業領域,通常需要對微控制器和輸出外設進行電氣隔離。
問題:
如何設計微控制器控制的隔離式16位輸出模塊?
RAQ Issue: 184
答案:
使用 AD5422 DAC的3芯片解決方案。
無論是在建筑物中還是在生產車間,如今在任何地方都需要可編程控制器來調節各種生產過程、機器和系統。這就涉及到與相關器件連接的可編程邏輯控制器(PLC)或分布式控制系統(DCS)模塊。為了控制這些器件,PLC或DCS模塊通常具有提供電流輸出、電壓輸出或二者的組合的輸出模塊。工業控制模塊的標準模擬輸出電壓和電流范圍為±5 V、±10 V、0 V至5 V、0 V至10 V、4 mA至20 mA和0 mA至20 mA。特別是在工業領域,通常需要對微控制器和輸出外設進行電氣隔離。
傳統解決方案采用分立式設計,可以將微控制器的數字信號轉換為模擬信號,或提供不同的模擬輸出,并實現電氣隔離。但是,與集成式解決方案相比,分立式設計有許多缺點。例如,組件數量多,導致系統非常復雜,電路板尺寸大,成本高。短路耐受能力甚至故障診斷等其他特性更凸顯了這些缺陷。
較好的解決方案是在單芯片上盡可能整合更多的功能,例如,ADI公司的高精度16位DAC AD5422。除了數模轉換,它還提供完全集成的可編程電流源和可編程電壓輸出,能夠滿足工業過程控制應用的需求。
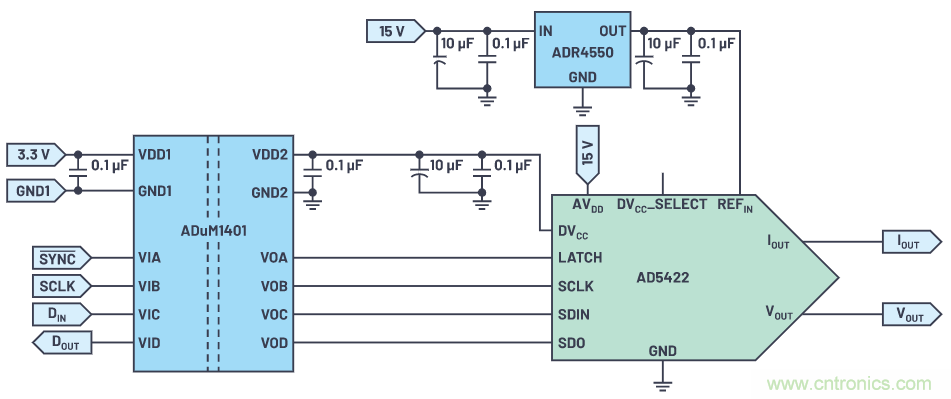
圖1顯示可完全隔離控制輸出模塊的模擬輸出級的示例電路。它特別適合需要4 mA至20 mA標準電流輸出和單極性或雙極性輸出電壓范圍的過程控制應用中的PLC和DCS模塊。這里AD5422與 ADuM1401 四通道數字隔離模塊組合使用。
16位DAC AD5422的輸出可通過串行外設接口(SPI)配置。該模塊還集成診斷功能,這在工業環境中很有用。微控制器和DAC之間所需的絕緣電阻可通過ADuM1401實現,ADuM1401的四個通道用于與AD5422實現SPI連接:三個通道(LATCH、SCLK和SDIN)傳輸數據,第四個通道(SDO)接收數據。
特別是在工業應用中,必須提供能夠抗高干擾電壓的可靠輸出。IEC 61000等標準中規定了可靠性要求,例如,其中指定了有關電磁兼容性(EMC)的要求。為了符合這些標準,輸出端需要有額外的外部保護電路。一種可能的保護電路如圖2所示。

圖1.使用AD5422和ADuM1401實現模擬輸出級隔離控制的簡化示例電路。

圖2.用于AD5422輸出的符合IEC 61000標準的保護電路。
電流輸出(IOUT)可以在4 mA至20 mA或0 mA至20 mA范圍內選擇設定。電壓輸出通過單獨的VOUT引腳提供,該引腳的電壓范圍可配置為0 V至5 V、0 V至10 V、±5 V或±10 V。所有電壓范圍的超量程均為10%。兩個模擬輸出都具有短路和開路保護功能,可以驅動1 μF的容性負載和50 mH的感性負載。
AD5422需要10.8 V至40 V的模擬電源(AVDD)。對于數字電源電壓(DVCC),則需要2.7 V至5.5 V?;蛘?,DVCC也可作為系統中其他組件的電源引腳或上拉電阻的終端。為此,DVCC_SELECT引腳應浮空,并向DVCC引腳施加內部4.5 V LDO穩壓器電壓。最大可用電源電流為5 mA。在所示電路中,DVCC用于向ADuM1401的電氣隔離端供電。
使用ADR4550 外部基準電壓源可從16位DAC獲取高精度輪換結果。這是一款高精度、低功耗、低噪聲基準電壓源,最大初始精度為0.02%,具有出色的溫度穩定性和低輸出噪聲。
本文所示的電路特別適用于PLC或DCS模塊的輸出模塊,這些模塊同時提供電流和電壓輸出,并且必須符合IEC 61000等EMC標準。
參考資料
"AN-1519:利用單芯片電壓和電流輸出DAC AD5422及數字隔離器ADuM1401構建16位全隔離輸出模塊。" ADI公司,2018年2月。
免責聲明:本文為轉載文章,轉載此文目的在于傳遞更多信息,版權歸原作者所有。本文所用視頻、圖片、文字如涉及作品版權問題,請聯系小編進行處理。
推薦閱讀:



