【導讀】隨著效率優化及高端處理器、FPGA和ASIC等復雜電源的需求呼聲越來越高,有源功率管理逐漸成為數據中心服務器、電信系統和網絡設備應用中的關鍵設計要求。同時還希望電源設計工程師能夠不斷縮短開發周期,減小電路板尺寸。
由于PMBus 規格設計可以為檢測和控制功率管理設備提供平臺,因此面對有源功率管理設計時,工程師不得不圍繞 PMBus 規格進行設計。同時考慮到尺寸限制,必須最大限度地減少元器件的使用數量。而MPS 最新推出的集成 PMBus 負載點(PoL)調節器MPQ8645P 便可以輕松解決這兩大挑戰。
系統設計挑戰
在服務器、電信和網絡基礎設施中,使用的典型電源架構包含一個 AC/DC 前端,負責生成 48V 直流電。該直流電會被輸送至 DC/DC 變換器,在這里電壓被轉換成 12V 中間母線結構。然后將 12V 母線電壓分配至板上多個負載點(PoL)變換器中,為芯片或子電路提供電源。但是大多數芯片或子電路所需的電壓范圍僅為 1V-3.3V,電流范圍卻為幾十毫安至數百安培。且這些電壓軌對時序、電壓精度、裕量和檢測能力的設計要求非常嚴格。(見圖 1)

圖 1: 分布式電源架構示例
在這一復雜系統中,有時可能存在50多個負載點(POL)電壓軌。系統架構師和工程師需要設計出一種簡單的方式來管理這些電壓軌,包括輸出電壓、時序和最大允許電流。其中,有些處理器要求I/O電壓先于核心電壓上電,而有些ASIC則要求核心電壓先于I/O電壓上電,同時還需要上電/下電時序。只有采用簡單的方式來更改系統參數,優化系統性能,并為每個DC/DC轉換器存儲特定的配置,才能簡化設計。
為滿足有源功率管理的增長需求,很多新系統設計轉向采用PMBus技術,因為其供電更加靈活。PMBus 可以簡化配置、時序以及電源檢測功能,同時還能測定和響應警報及故障。最新的PMBus規格(1.3版本)介紹了自適應電壓調節功能(AVS),該功能可以支持處理器自主降低時鐘頻率和電源電壓。這樣,當輸出負載較輕時,它自己的功耗就會降到最低,從而顯著節電。PMBus 1.3 版本進行了諸多改進,比如更快的PMBus速度以加載更大的數據量[AP1] [YT2] , 更強的輸出電壓跟蹤系統以報告[AP3] [YT4] 警報閾值,還有用于與高優先級設備進行高速通信的快速區域讀/寫功能,以及允許在更寬范圍內實現更高精度的修訂數據格式。
一旦增加系統復雜性,縮短設計周期,設計資源會變得更加緊缺,主要取決于開發系統的關鍵知識產權。這通常意味著只能在開發后期才能關注電源。由于開發周期短,且電源設計專業知識有限,研發出尺寸小效率高的解決方案簡直是難上加難。面對不斷縮小的電路板面積,只能在電路板背面做文章,而有些情況下,此種方法也不可行。理想的解決方案就是將整個電源集成在小型封裝中。
MPS 最新方案出爐
通常,處理從幾十毫安到數百安培應用程序的傳統方式會采用離散模擬解決方案。離散模擬解決方案的構建塊由一個控制器 IC 和一對外部 MOSFET 或一個驅動 MOSFET(DRMOS)IC 組成。這些部件采用適當數量的輸入輸出電容和電感來實現基本的功率轉換要求。然而,最先進的現代系統設計要求具有監控、控制和獲取系統報告實時信息的能力。這些特性可以通過添加更多的外部組件來實現,例如電壓監測儀、溫度傳感器、模數轉換器(ADC)和數模轉換器(DAC)。這樣不僅增加了成本,還占用了大量的電路板空間,與最先進的現代系統設計理念相悖。
與傳統的離散模擬解決方案不同,MPS提出了一種整體解決方案-- MPQ8645P 是一款16V降壓穩壓器,可兼容 PMBus 接口,其單相電流傳輸能力高達 30A,采用同步整流器以獲取最高效率,將所有元器件集成在單個硅片中。MPQ8645P 采用散熱性能更強的TQFN(4mmx5mm)封裝,尺寸比使用獨立控制IC和功率級(不包括外部器件)的離散模擬解決方案小20-50%(見表1)。
表 1 芯片占板面積:MPS vs 離散模擬解決方案

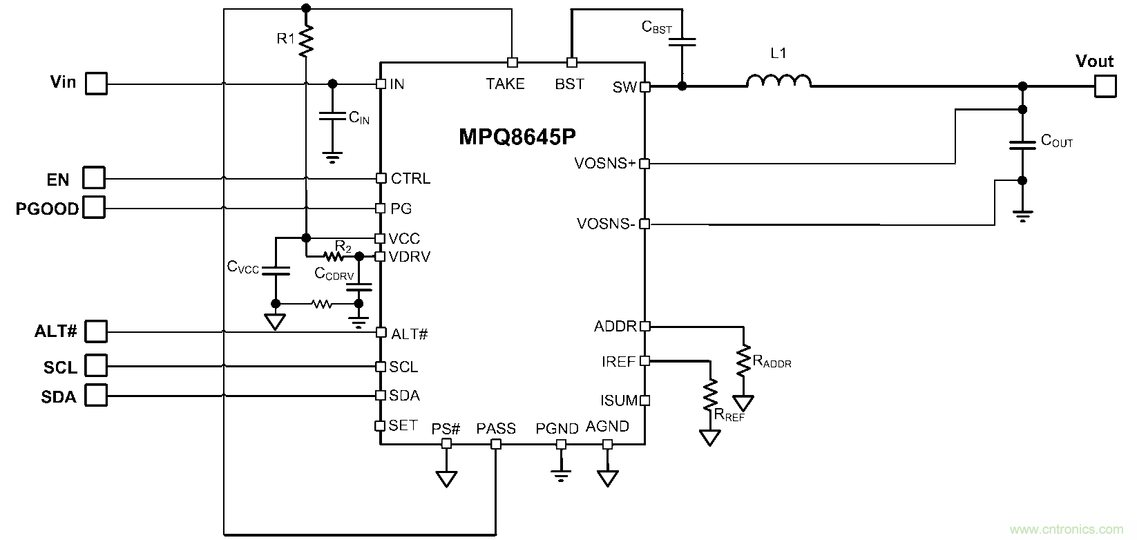
MPQ8645P 可以最大限度地減少外部元器件的使用數量,簡化電路圖和 PCB 布局指南(請見圖2)。僅需3步便可以完成電源基本設計工作。第一步,選擇合適的輸入輸出電容數量,滿足應用的電壓電流紋波要求。第二步,為應用挑選合適的電感,滿足總負載電流要求。第三步,將電阻從各自的引腳處接地,設置電流限和PMBus地址。其他功能和操作也可以通過PMBus進行編程。由于 MPQ8645P 的高度集成性和極簡的設計,其典型效率高達 85 - 95%。比如,在12V輸入至2.5V輸出的1MHz開關頻率應用中,MPQ8645P的峰值效率可達95%。

圖 2: 單相工作時的MPQ8645P典型應用電路圖
并聯和均流工作

圖 3: 多相工作時的MPQ8645P典型應用電路
MPQ8645P還可為大功率應用提供一種簡單的設計方法。圖三展示了多相工作時的 MPQ8645P 典型應用電路圖。它具有可擴展性,并且可以通過并聯方式滿足大負載電流需求。恒定導通時間控制模式可確保平衡負載電流的共享和匹配。在多相操作中,所有相位的ISUM引腳連接在一起,從每個相位收集有關ISUM的信息,并與平均電流進行比較,以確定 TON 脈沖的持續時間。MP8Q8645P 可實現精確的電流匹配功能,每相誤差[AP1] [YT2] 室溫下的4相操作(請見圖4)。 (見圖 4).。這可以降低熱點的潛在風險。MPQ8645P 可并聯高達8個IC,最多相位高達24個,可輕松支持最高720A的輸出電流。

圖 4: 4 相操作時,MPQ8645P 電流共享測量
系統監控/控制和調試/微調
與傳統的離散模擬解決方案相比,采用可兼容PMBus的電源IC具有諸多系統優勢。它可以提供簡單而靈活的配置、電路板和準確的系統控制,以及具體而精確的監控和遙測功能。
在傳統的離散模擬解決方案中,像輸出電壓、電流限值、開關頻率和過流閾值這些參數通常需要一個或多個電阻來設置。應用中的任何變更或更新均需要通過實際物理部件的返工或變更來實現。這就意味著每個應用程序都需含有一組不同的組件供工程師跟蹤。
MPQ8645P 僅需一套BOM就可支持各種不同的應用。如輸入/輸出電壓、輸入/輸出電流(每個相位和總相)、開關頻率、故障保護以及更多其他參數均可通過PMBus來編程。而且還能動態調節這些參數。可以說,MPQ8645P 讓電源芯片變得更加人性化。
MPQ8645P 同時還采用了內置可多次編程(MTP)芯片,用來存儲自定義配置。工程師可以在每個系統微調到特定的應用程序以后,保存和存儲所有調整的參數,以便快速修改參數,最大限度地減少物理硬件的更改。MPQ8645P 避免了潛在的重復勞動,讓系統微調變得無障礙。
MPQ8645P 可兼容PMBus 1.3,具有監控能力,能夠讀取和報告實時信息(例如:電壓、電流、電源、溫度、開關頻率和故障),從而全面了解電源的性能。這在測試和調試階段甚至系統部署期間都非常有用,工程師可以通過預測性分析優化系統運行時間,并在需要修復時利用更多數據來最小化停機時間 。
結論
有源功率管理方法是實現系統內適應性水平的關鍵,這對于滿足不斷增長的數據通信和網絡行業的能效需求至關重要。同時也成為系統架構師和工程師提供小尺寸和短設計周期新設計方式。MPS最新的PoL調節器-MPQ8645P可直接解決這些挑戰。采用 MPQ8645P 無需進行元器件的選擇以及優化和布局設計,大大縮短了總體設計和系統故障解決時間,最終加快了上市時間。
免責聲明:本文為轉載文章,轉載此文目的在于傳遞更多信息,版權歸原作者所有。本文所用視頻、圖片、文字如涉及作品版權問題,請聯系小編進行處理。
推薦閱讀:





