【導讀】工業電子控制的發展要求有測量和精確控制設備位置、角度和旋轉的能力。這些應用,如裝配機器人、表面和閥門致動器,不僅有潛力提供更高質量的成品,還可以讓工人從惡劣的環境中撤離,提高安全。

隨著應用從過去的純機械轉向現在的混合機械和電氣系統,機械工業設備必須在廣泛變化的條件下運行,這提出了挑戰。為使工業集成電路能夠實現這些能力,在各種環境條件下的精度是絕對要求。這些新系統必須在相同的環境中運行,并且具有與它們所替換的機械系統相同或比其更高的可靠性。
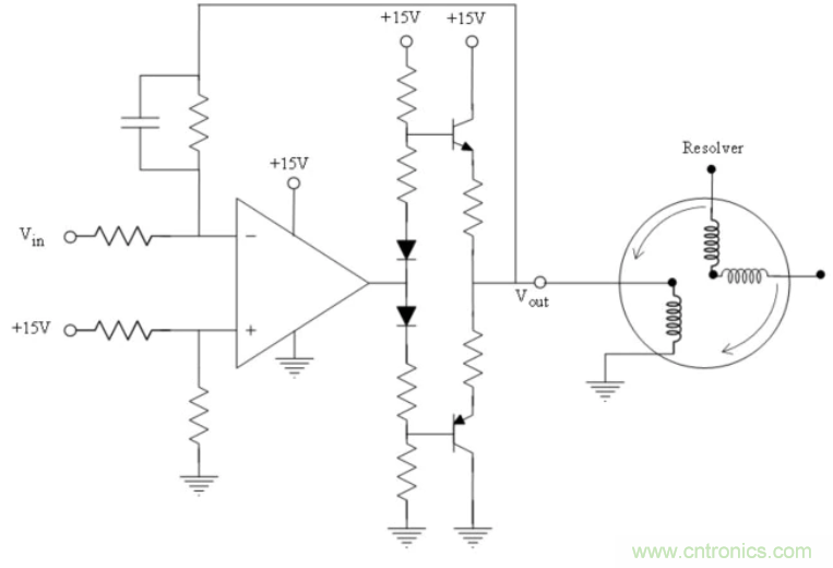
當我們想到機械系統時,首先想到的是運動。一些東西需要轉動,它需要向上、向下、向左或向右移動。使用數字控制實現真實世界運動的一個關鍵要素是解析器,解析器控制系統的運動。驅動解析器的關鍵半導體器件是運算放大器。這類要求的一個例子如下所示,解析器電路可用于工業機器人手臂等應用。(圖1)在這個例子中,信號傳遞給運算放大器,從而驅動解析器旋轉工業機器人的手臂。

圖1
精確運動、旋轉度或直線運動測量不僅要求精密,而且要求時間和溫度的一致性。無論世界各地的工廠位置,由過程控制器發起的輸入在所有極端環境都產生相同的運動很重要。同樣重要的是,從交付的第一天起就有一致的移動,并在整個10多年的工業生命周期中提供一致的運動。
安森美半導體提供兩種精密運算放大器NCS21911和NCV21911,是極佳的選擇,能在寬溫度范圍(-40℃至125 ℃)滿足精確性能的要求,并在工業市場所需的多年運行中保持這種性能。精密輸入偏置電壓和精密輸入偏置電壓隨溫度漂移的規格支持工業機器人應用于許多領域,如汽車制造。采用的創新技術是零漂移,大多數運算放大器的性能隨著溫度的變化和產品的老化而不同。零漂移的創新之處在于,運算放大器在內部自校正性能漂移。同樣的零漂移技術,用于實現隨溫度非常低的偏移漂移,也校正了輸入偏移電壓隨時間的漂移。見表1。

表1:NCV21911
工業系統設計人員的任務是設計必須在極端環境條件下運行的系統,極端環境條件涵蓋在北極勘探石油和天然氣、安全穿越熱帶巴拿馬運河。NCS(V)21911的零漂移技術旨在通過自校正以前必須由系統設計人員來校正的環境變化,使設計人員的工作更容易。同樣的技術也適用于其他應用,包括航空、汽車和體重秤,為每種應用都帶來許多好處。
免責聲明:本文為轉載文章,轉載此文目的在于傳遞更多信息,版權歸原作者所有。本文所用視頻、圖片、文字如涉及作品版權問題,請聯系小編進行處理。
推薦閱讀:





