中心議題:
- 耦合電容器AC 電壓被施加于耦合電感漏電感的情況
- 利用松散耦合電感和緊密耦合電感構建電源的測量結果
本文將確定SEPIC 拓撲中耦合電感的一些漏電感要求,分兩部分進行介紹。第一部分討論耦合電容器 AC 電壓被施加于耦合電感漏電感的情況。漏電感電壓會在電源中引起較大的回路電流。第二部分將介紹利用松散耦合電感和緊密耦合電感所構建電源的一些測量結果。
耦合電容器AC 電壓被施加于耦合電感漏電感的情況
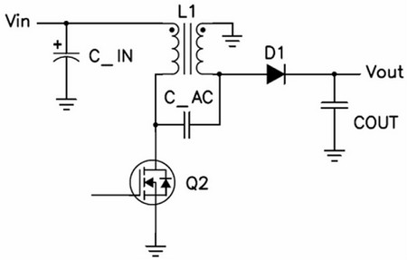
在不要求主級電路和次級電路之間電氣隔離且輸入電壓高于或者低于輸出電壓時,SEPIC 是一種非常有用的拓撲。在要求短路電路保護時,我們可以使用它來代替升壓轉換器。SEPIC 轉換器的特點是單開關工作和連續輸入電流,從而帶來較低的電磁干擾(EMI)。這種拓撲(如圖1 所示)可使用兩個單獨的電感(或者由于電感的電壓波形類似),因此還可以使用一個耦合電感,如圖所示。因其體積和成本均小于兩個單獨的電感,耦合電感頗具吸引力。其存在的缺點是標準電感并非總是針對全部可能的應用進行優化。

圖1 SEPIC 轉換器使用一個開關來升降輸出電壓
這種電路的電流和電壓波形與連續電流模式(CCM) 反向電路類似。開啟Q1 時,其利用耦合電感主級的輸入電壓,在電路中形成能量。關閉Q1 時,電感的電壓逆轉,然后被鉗制到輸出電壓。電容C_AC 便為SEPIC 與反向電路的差別所在;Q1 開啟時,次級電感電流流過它然后接地。Q1 關閉時,主級電感電流流過C_AC,從而增加流經D1 的輸出電流。相比反向電路,這種拓撲的一個較大好處是FET 和二極管電壓均受到C_AC 的鉗制,并且電路中很少有振鈴。這樣,我們便可以選擇使用更低的電壓,并由此而產生更高功效的器件。
由于這種拓撲與反向拓撲類似,因此許多人會認為要求有一套緊密耦合的繞組。然而,情況卻并非如此。圖2 顯示了連續SEPIC 的兩個工作狀態,其變壓器已通過漏電感(LL)、磁化電感(LM) 和一個理想變壓器(T) 建模。經檢查,漏電感的電壓等于C_AC 的電壓。因此,較小值C_AC 或者較小漏電感的大AC 電壓會形成較大的回路電流。較大的回路電流會降低轉換器的效率和EMI 性能,而這種情況是我們所不希望出現的。減少這種大回路電流的一種方法是增加耦合電容(C_AC)。但是,這樣做是以成本、尺寸和可靠性為代價的。一種更為精明的方法是增加漏電感,其在指定某個定制磁性組件的情況下可以很輕松地實現。

2a)MOSFET 開啟:VLL = VC_AC - VIN = ?VC_AC(DC 部分刪除)

2b) MOSFET關閉: VLL = VIN + VOUT - VC_AC - VOUT = ?VC_AC (DC 部分刪除)
圖2a 和2b SEPIC 轉換器的兩種工作狀態。
漏電感的AC 電壓等于耦合電容電壓。 [page]
利用松散耦合電感和緊密耦合電感構建電源的測量結果
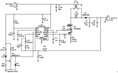
構建起如圖3 所示電路,并對其進行描述。該電路可在汽車市場獲得應用。這里,其擁有一個8V 到36V 的寬范圍輸入,可以為穩定12-V 輸出以上或者以下。汽車市場更喜歡使用陶瓷電容器,原因是其寬溫度范圍、長壽命、高紋波電流額定值和高可靠性。結果,耦合電容器(C6) 便為陶瓷的。這就意味著,相比電解電容器,它擁有較高的AC 電壓,同時這種電路會對低漏電感值更加敏感。

圖3 SEPIC 轉換器可利用一個單開關降壓或者升壓
該電路中的兩個47 uH Coilcraft 電感分別為:一個非常低漏電感(0.5 uH) 的MSD1260,以及一個較高漏電感(14 uH) 的MSC1278。圖4 顯示了這兩個電感的一次電流波形。左邊為MSC1278 電感的輸入電流(流入L1 的引腳1),而右邊為MSD1260 輸入電流波形。左邊的電流為一般情況。電流主要為其三角AC 分量的DC。右邊的波形為利用耦合電感的高AC 電壓以及一個低漏電感值所得到的結果。峰值電流幾乎為DC 輸入電流的兩倍,而RMS 電流比高漏電感情況多出50%。

圖4 低漏電感(右邊)帶來嚴重的耦合電感回路電流
很明顯,利用緊密耦合電感對這種電源進行電磁干擾(EMI) 濾波會存在更多的問題。這兩種設計之間的AC 輸入電流比約為5:1,也就是說還需要14 dB 的衰減。這種高回路電流產生的第二個影響是對轉換器效率的影響。由于電源中多出了50% 的RMS電流,傳導損耗將會增加一倍以上。圖5將這兩種電感的效率進行了比較(電路其它部分保持不變)。12V 到12V 轉換時,兩種結果都很不錯——都在90%左右。但是,松散耦合電感在負載范圍得到的效率高出1 到2 個百分點,而它的DC 電阻與緊密耦合電感是一樣的。

圖5 由于更少的電流,高漏電感(MSC1278) 產生更高的效率
總之,SEPIC 轉換器中的耦合電感可以縮小電源的體積,降低電源的成本。電感并不需要緊密耦合。實際上,緊密耦合會增加電源內的電流,從而使輸入濾波復雜化并降低效率。選擇合適漏電感值的最簡單方法是利用模擬。但是,您也可以先估算出耦合電容器的電壓,然后設置允許紋波電流,最后計算得到最小漏電感。




