【導讀】電容是電路設計中最為普通常用的器件,是無源元件之一,有源器件簡單地說就是需能(電)源的器件叫有源器件, 無需能(電)源的器件就是無源器件。電容也常常在高速電路中扮演重要角色。
電容是電路設計中最為普通常用的器件,是無源元件之一,有源器件簡單地說就是需能(電)源的器件叫有源器件, 無需能(電)源的器件就是無源器件。電容也常常在高速電路中扮演重要角色。
電容的作用和用途,一般都有好多種。如:在旁路、去藕、濾波、儲能方面的作用;在完成振蕩、同步以及時間常數的作用……
下面來詳細分析一下:
1、隔直流:作用是阻止直流通過而讓交流通過。

2、旁路(去耦):為交流電路中某些并聯的元件提供低阻抗通路。


旁路電容:旁路電容,又稱為退耦電容,是為某個器件提供能量的儲能器件,它利用了電容的頻率阻抗特性(理想電容的頻率特性隨頻率的升高,阻抗降低),就像一個水塘,它能使輸出電壓輸出均勻,降低負載電壓波動。 旁路電容要盡量靠近負載器件的供電電源管腳和地管腳,這是阻抗要求,在畫PCB時候特別要注意,只有靠近某個元器件時候才能抑制電壓或其他輸信號因過大而導致的地電位抬高和噪聲,說白了就是把直流電源中的交流分量,通過電容耦合到電源地中,起到了凈化直流電源的作用。如圖C1為旁路電容,畫圖時候要盡量靠近IC1

圖C1
去藕電容:去耦電容,是把輸出信號的干擾作為濾除對象,去耦電容相當于電池,利用其充放電,使得放大后的信號不會因電流的突變而受干擾。它的容量根據信號的頻率、抑制波紋程度而定,去藕電容就是起到一個“電池”的作用,滿足驅動電路電流的變化,避免相互間的耦合干擾。
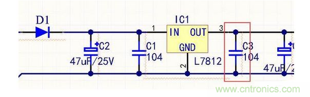
旁路電容實際也是去藕合的,只是旁路電容一般是指高頻旁路,也就是給高頻的開關噪聲提高一條低阻抗泄防途徑。高頻旁路電容一般比較小,根據諧振頻率一般取 0.1F、0.01F 等; 而去耦合電容的容量一般較大,可能是 10F 或者更大,依據電路中分布參數、以及驅動電流的變化大小來確定。如圖C3為去耦電容

圖C3
它們的區別:旁路是把輸入信號中的干擾作為濾除對象,而去耦是把輸出信號的干擾作為濾除對象,防止干擾信號返回電源。
3、耦合:作為兩個電路之間的連接,允許交流信號通過并傳輸到下一級電路 。


用電容做耦合的元件,是為了將前級信號傳遞到后一級,并且隔斷前一級的直流對后一級的影響,使電路調試簡單,性能穩定。
如果不加電容交流信號放大不會改變,只是各級工作點需重新設計,由于前后級影響,調試工作點非常困難,在多級時幾乎無法實現。
4、濾波:這個對電路而言很重要,CPU背后的電容基本都是這個作用。

即頻率f越大,電容的阻抗Z越小。當低頻時,電容C由于阻抗Z比較大,有用信號可以順利通過;當高頻時,電容C由于阻抗Z已經很小了,相當于把高頻噪聲短路到GND上去了。

濾波作用:理想電容,電容越大,阻抗越小,通過的頻率也越高。電解電容一般都是超過 1F ,其中的電感成份很大,因此頻率高后反而阻抗會大。我們經??匆娪袝r會看到有一個電容量較大電解電容并聯了一個小電容,其實大的電容通低頻,小電容通高頻,這樣才能充分濾除高低頻。電容頻率越高時候則衰減越大,電容像一個水塘,幾滴水不足以引起它的很大變化,也就是說電壓波動不是你很大時候電壓可以緩沖,如圖C2

圖C2
5、溫度補償:針對其它元件對溫度的適應性不夠帶來的影響,而進行補償,改善電路的穩定性。

分析:由于定時電容的容量決定了行振蕩器的振蕩頻率,所以要求定時電容的容量非常穩定,不隨環境濕度變化而變化,這樣才能使行振蕩器的振蕩頻率穩定。因此采用正、負溫度系數的電容釋聯,進行溫度互補。
當工作溫度升高時,Cl的容量在增大,而C2的容量在減小,兩只電容并聯后的總容量為兩只電容容量之和,由于一個容量在增大而另一個在減小,所以總容量基本不變。
同理,在溫度降低時,一個電容的容量在減小而另一個在增大,總的容量基本不變,穩定了振蕩頻率,實現溫度補償目的。
6、計時:電容器與電阻器配合使用,確定電路的時間常數。

輸入信號由低向高跳變時,經過緩沖1后輸入RC電路。電容充電的特性使B點的信號并不會跟隨輸入信號立即跳變,而是有一個逐漸變大的過程。當變大到一定程度時,緩沖2翻轉,在輸出端得到了一個延遲的由低向高的跳變。
時間常數:以常見的 RC 串聯構成積分電路為例,當輸入信號電壓加在輸入端時,電容上的電壓逐漸上升。而其充電電流則隨著電壓的上升而減小,電阻R和電容C串聯接入輸入信號VI,由電容C輸出信號V0,當RC (τ)數值與輸入方波寬度tW之間滿足:τ》》tW,這種電路稱為積分電路
7、調諧:對與頻率相關的電路進行系統調諧,比如手機、收音機、電視機。

變容二極管的調諧電路
因為lc調諧的振蕩電路的諧振頻率是lc的函數,我們發現振蕩電路的最大與最小諧振頻率之比隨著電容比的平方根變化。此處電容比是指反偏電壓最小時的電容與反偏電壓最大時的電容之比。因而,電路的調諧特征曲線(偏壓一諧振頻率)基本上是一條拋物線。
8、整流:在預定的時間開或者關半閉導體開關元件。


9、儲能:儲存電能,用于必須要的時候釋放。
例如相機閃光燈,加熱設備等等.(如今某些電容的儲能水平己經接近鋰電池的水準,一個電容儲存的電能可以供一個手機使用一天。

儲能作用:一般地,電解電容都會有儲能的作用。對于專門的儲能作用的電容,電容儲能的機理為雙電層電容以及法拉第電容,其主要形式為超級電容儲能,其中超級電容器是利用雙電層原理的電容器,當外加電壓加到超級電容器的兩個極板上時,與普通電容器一樣,極板的正電極存儲正電荷,負極板存儲負電荷,在超級電容器的兩極板上電荷產生的電場作用下,在電解液與電極間的界面上形成相反的電荷,以平衡電解液的內電場,這種正電荷與負電荷在兩個不同相之間的接觸面上,以正負電荷之間極短間隙排列在相反的位置上,這個電荷分布層叫做雙電層,因此電容量非常大。




