【導讀】電子調速器是將直流電轉化成交流電驅動無刷電機的一種電子裝置,簡稱電調。它具有調速和功率驅動兩種基本功能。通常電調有3組功率場效應晶體管 (MOSFET)構成橋型驅動電路。由于電路中總是存在傳輸線路的差異、分布電容差異、器件延時差異等不確定因素影響,常常使得橋臂上下兩只MOSFET管的導通或截至時間不同步。極易出現同一個橋臂中上下兩只MOSFET出現短暫同時導通的情況,從而出現短時大電流脈沖。
摘要
電子調速器是將直流電轉化成交流電驅動無刷電機的一種電子裝置,簡稱電調。它具有調速和功率驅動兩種基本功能。通常電調有3組功率場效應晶體管 (MOSFET)構成橋型驅動電路。由于電路中總是存在傳輸線路的差異、分布電容差異、器件延時差異等不確定因素影響,常常使得橋臂上下兩只MOSFET管的導通或截至時間不同步。極易出現同一個橋臂中上下兩只MOSFET出現短暫同時導通的情況,從而出現短時大電流脈沖。這個問題降低了電源效率,也容易使驅動管發熱損毀。本文通過使用任意波發生器對電子調速器進行驅動和測試,在精準測量出各路橋臂時延特性后,經過驅動軟件優化讓電路達到了最佳控制效果。泰克AFG31000任意波發生器可產生任意脈沖波,具有雙通道輸出和極高的相位控制能力,對精準測量起到了非常關鍵的作用,也為本文實現高效驅動器起到了重要作用。
引言
常見多旋翼無人機通常使用電子調速器作為電機的驅動部件,是一種比較常見的電機驅動裝置。電子調速器的主要通過PWM脈沖來實現三相激勵電流。典型的BLDC驅動如圖1.1所示。 Q1-Q6是6個MOSFET組成的直流轉交流的逆變電橋,每只管子在驅動信號激勵下,有序開通和關閉,形成交流驅動源。

圖1.1 三相逆變橋結構圖
但是,由于實際電路總是存在一些未知影響因素。例如,驅動管輸入電容不一致、控制信號線長度不一致、驅動管開啟與關斷時延不一致等。使得一組橋臂的兩個MOSFET管的導通或截至的時間不同步,極易出現同一個橋臂的兩個管子同時導通的情況。當上下兩個MOSFET管同時導通時,盡管時間非常短暫也會形成極大的短路脈沖電流,導致電源效率下降,驅動管子發熱等現象,甚至損毀驅動管。
本文通過任意波發生器對無刷電子調速驅動電路進行實驗測試解決驅動不一致問題。在精確測量出驅動信號經過每組MOS管所產生的時延后,根據所測的時延差數據,通過軟件進行調整和優化,最后使驅動電橋到達最優工作狀態。
電調硬件設計
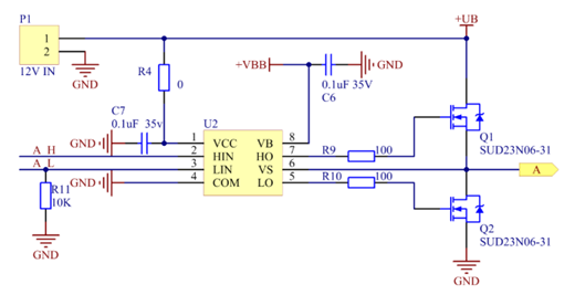
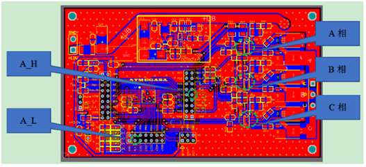
如圖2.1所示,該部分為電子調速器A相輸出,驅動器使用了集成電路。圖2.2完整實驗板PCB,可以發現制作PCB板時由于走線原因,A相驅動線是兩根不等長的線,A_H線較長,A_L線較短。

圖2.1 電子調速器A相驅動電路原理

圖2.2電子調速器PCB
實驗測試與軟件優化
泰克AFG31000任意波函數發生器可以輸出雙路驅動信號,每個通道獨立可調整,將雙路輸出調整為可以激勵雙輸入模式,通過示波器觀察將激勵信號的在電路板上的驅動點位置將邊沿對齊。

圖3.1 雙通路高速示波器測試A_L端信號激勵點到電機接口時延
圖3.1中可以觀察到A_L端信號通過線路及驅動器件后產生的時延。信號在下降沿部分產生了彎曲變化,這可能是線路上分布電容引起的。對所有驅動端分別激勵并測量出每個通道的時延。表1給出了各個通道測量結果,可以看到B相和C相近似相等,A相最差。從PCB電路上可以發現A相兩路信號對稱性最差,B相和C相接近一致。A相有約2us的時延差別。

表1 各信號通路延時值測量
根據各路實測結果,可以確認線路最大延遲量為20us,由此在軟件設計上將各路驅動進行對等延遲優化,盡量滿足驅動信號達到各輸出端時基本一致,比如將A-H這路增加1.9us達到20us。這里單片機的運行速度決定了驅動器能達到的精準性。如有可能,使用匯編寫這個部分是最佳的方法。匯編語言具有很好實時性,可以將誤差控制在一個機器周期以內,不過使用匯編比較繁瑣和復雜。實際調試中可以使用C語言編程,再利用反匯編進行調試。本實驗中采用反匯編環境進行調試測算,最后將驅動時延調整到最小誤差狀態。
測試與驗證
電子調速器經過實際測量與程序優化后,需要證明這種優化帶來的效果。為此設計了一組對比測量,環境搭建如圖3.1所示。將調速器安裝上帶槳葉的電機,然后通過優化程序與未優化程序激勵驅動器進行比較。在相同電路,相同供電電壓情況下,對比在不同轉速情況下的工作電流。測量結果如表2所示。

表2 電源12V情況下相同電機相同驅動電路不同轉速時工作電流對比
通過對比可以看到,不論是優化程序激勵的驅動器,還是未優化程序所激勵的驅動器,隨著轉速提高,工作電流都成倍增加。這是因為轉速提高后,電機阻力成倍增加的緣故。對比相同轉速情況下的電流,可以發現轉速較低時,優化后的驅動器電流減少并不多,沒有多大優勢。而在高轉速情況下,電流減少較多,優勢十分明顯。此外通過供電電流測量還發現優化后的驅動器電流變化平穩,沒有出現大電流脈沖,減少了調速器產生的電磁干擾。可見優化設計帶來了不少的好處。圖4.1是根據圖2.2進一步改進和縮小尺寸的驅動板,其性能進一步提升。目前該驅動板已應用到實際使用中,效率高、省電節能效果良好。

圖4.1 改進的電子調速器實物
結論
使用任意波發生器可以有效檢測驅動電路的延時特性,為優化設計帶來明晰的方向,從而提高電路性能以及電磁兼容特性。
(來源:泰克科技)
免責聲明:本文為轉載文章,轉載此文目的在于傳遞更多信息,版權歸原作者所有。本文所用視頻、圖片、文字如涉及作品版權問題,請電話或者郵箱editor@52solution.com聯系小編進行侵刪。
推薦閱讀:



