【導讀】新的USB Type-C? (USB-C)電纜和連接器規范極大地簡化了數據互連,以及為數碼相機、超薄平板電腦等電子產品供電的方式(如圖1)。該規范支持高達15W的USB-C充電應用,而USB-C功率傳輸(PD)將充電能力擴展至100W,包括各種可互換充電的設備。不過,USB Type-C在系統保護方面也帶來了新的挑戰。
新的USB Type-C? (USB-C)電纜和連接器規范極大地簡化了數據互連,以及為數碼相機、超薄平板電腦等電子產品供電的方式(如圖1)。該規范支持高達15W的USB-C充電應用,而USB-C功率傳輸(PD)將充電能力擴展至100W,包括各種可互換充電的設備。不過,USB Type-C在系統保護方面也帶來了新的挑戰。
這類接口正反面一致的連接器在引腳間距上較USB Micro-B小,無形中增加了VBUS發生機械短路的風險。另外,由于USB PD具有高電壓,需要更強大的保護。隨著電子負載越來越復雜,也需要加強ESD(靜電釋放)和電壓浪涌保護。面對USB Type-C PD架構以及與D+/D-數據信號保護相關挑戰,ADI提出了一種高度集成的2 x SPDT開關,只需較少的BOM和PCB占用空間,就能夠攻克上述挑戰。

圖1.數碼相機通過USB-C電纜連接到平板電腦
USB-C PD系統
圖2顯示了一個典型的便攜式電源管理設備前端,該設備可連接到USB-C電纜,并且由鋰離子(Li+)電池供電。

圖2.USB PD電源管理系統
當存在VBUS時,它為充電器、系統和其余模塊供電,同時對電池充電。當VBUS斷開時,電池為系統供電。使用USB-C電纜時,CC1和CC2引腳決定端口連接、電纜方向、角色(role)檢測和端口控制。D+/D-線是標準的USB-C通信線,以480Mbps的速度處理數據,并受到D+/D-保護裝置的保護。PD控制器實現供電協議。
保護挑戰
電源中出現電涌和靜電放電(ESD)很常見,可能會干擾或導致電子負載和設備損壞。ESD是由于靜電荷從人體轉移到電子電路引起的,這是手持電子設備面臨的一個大問題。浪涌可能是由閃電引起的,也可能是在靠近雷擊的地方鋪設的長電纜中引起的。開關或繼電器會在開啟和關閉操作期間引起浪涌。負載突降是通過切斷汽車上的電池連接而產生的浪涌。良好的數據線保護IC應能提供足夠的保護,而不會顯著降低數據質量。
集成解決方案
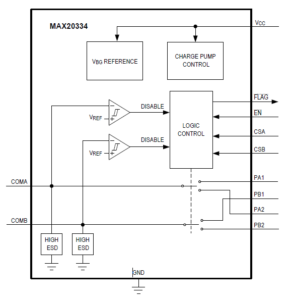
以ADI MAX20334為例,它是一款2 x SPDT開關,具有過壓保護功能,適用于便攜式設備(圖3)。該IC旨在保護下游數據線免受高壓短路、ESD或浪涌事件的影響。
該設備具有便攜式電子設備中高性能開關應用所需的低導通電容和低導通電阻,支持內部正過壓和浪涌保護功能,可處理USB低/全/高速信號,并采用2.7V至5.5V電源供電。同時,該IC采用12引腳(1.23mm x 1.63mm)晶圓級封裝(WLP),可在-40°C至+85°C擴展溫度范圍內工作。

圖3.具有擴展保護的2 x SPDT開關
擴展保護
所有引腳均采用了ESD保護結構,以防止在處理和組裝過程中遭受高達±2kV(人體模型)的靜電放電。COMA和COMB(圖2和圖3)進一步受到高達±15kV(人體模型)、±15kV(IEC 61000-4-2中描述的氣隙放電方法)和±8kV(IEC61000-4-2中描述的接觸放電方法)的ESD保護,且不會造成損壞。ESD結構在正常運行和設備斷電時均可承受高ESD。即便在ESD事件之后,此IC也會繼續工作,而不會發生閂鎖。經測試,該IC可受到-30V至+45V(IEC61000-4-5)的浪涌保護和高達+20.5V的過壓保護。
圖4將這種高度集成的擴展保護解決方案PCB布局與提供純正電涌保護及較低OV和ESD保護的典型競爭產品進行了比較。后者需要額外的電路來滿足ESD/浪涌/OV規范要求,增加了BOM成本,并且PCB占用空間增加了5倍。

圖4.擴展保護優勢
數據完整性
從圖5的眼圖可明顯看出,彎曲的藍線與禁止的紅色禁區保持接近最大(close-to-maximum)的距離,數據信號具有良好的完整性。保護IC的高帶寬使信號升降時間和抖動的下降幅度最小,從而產生良好的誤差容限,這對于通過USB一致性測試很重要。

圖5.D+/D-眼圖
結論
盡管USB Type-C在數碼相機和超薄平板電腦等電子產品的互連、供電和保護方面帶來了諸多新挑戰。但基于ADI的設計解決方案可提供高達±15kV ESD保護、-30V至+45V浪涌保護和+20.5V過壓保護的增強型保護裝置,并可單獨保護數據線,與集成度較低的裝置相比,能夠以更低的BOM和更小的PCB占用空間來滿足ESD/Surge/OV規范要求。
(來源:ADI,作者:ADI模擬和電源管理專家Nazzareno (Reno) Rossetti和ADI工業和醫療健康事業部業務經理Josh Fankhauser)
免責聲明:本文為轉載文章,轉載此文目的在于傳遞更多信息,版權歸原作者所有。本文所用視頻、圖片、文字如涉及作品版權問題,請聯系小編進行處理。
推薦閱讀:




