【導讀】給大家分享的是使用功率 mos 管的 100W 直流伺服放大電路。如果你正好需要直流放大器電路,就可以直接參考了。直流伺服放大器電路使用 MOSFET 2SJ162 + 2SK1058 或 MOSFET 2SK134 + 2SJ49 (To-3)。
給大家分享的是使用功率 mos 管的 100W 直流伺服放大電路。如果你正好需要直流放大器電路,就可以直接參考了。直流伺服放大器電路使用 MOSFET 2SJ162 + 2SK1058 或 MOSFET 2SK134 + 2SJ49 (To-3)。
揚聲器 8Ω 時的輸出功率為 112 W,并且需要電源 +56V/-56V 4A /Ch。
一、使用功率 mos 管的 100W 直流伺服放大電路工作原理
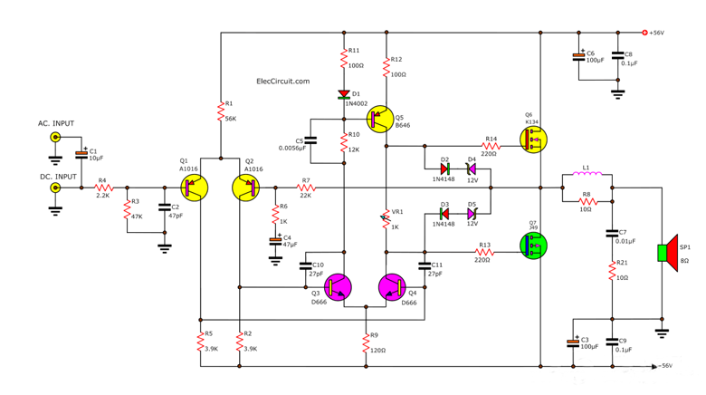
具體的電路圖如下所示,你可能會看到直流伺服放大器電路的特性類似于運算放大器電源電路。
該電路的正輸入用于信號輸入,負輸入用于連接反饋信號。(圖片建議放大)

使用MOSFET的直流伺服功率放大器電路圖(可放大)
這里先簡單介紹一下直流放大器電路的定義:即使在類似直流信號的低頻下,電路也可以正常工作。
直流放大器電路也可以應用于伺服放大器。
1、增益和輸出功率
直流伺服放大器電路的增益取決于 R8/R7,從電路中的各項值計算得到放大率 22。
如果輸入信號大小為 1V ,則輸出電壓為 22V。
根據歐姆定律,可以計算出功率輸出等于:
功率 = (ExE)/R = 22 x 22 / 8 = 66.5 W,負載為 8 Ω,或 = 120 W 負載 4 Ω
如果你想在負載 8Ω 時輸出 100W,則需要輸入不低于 1.28V 的輸入信號。
2、調整空閑電流
晶體管 Q5 是恒流電路,作為輸出 mos 管的偏置,可以通過調節 VR1 調節,使電路穩定性更好,應謹慎選擇 VR1。
3、保護 mos管
功率 mos管 的 柵極有穩壓二極管,防止輸入信號高于 14 V 造成 mos 管會損壞。
4、防止mos 過載
過載時,mos 管的溫度更高,mos管的電阻也更高(在普通晶體管中,電阻會降低),因此通過 mos 管的電流會降低。
如果安裝合適尺寸的散熱器,可以很容易地短路輸出,并且保證 mos 管不會損壞。
5、 mos 管放大器電源
使電路發揮最大潛力的最重要因素是電源電路,建議每個放大器單獨使用電源。
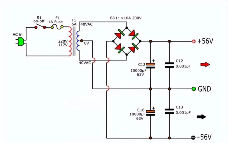
下圖為 56V 5A DC 雙電源電路。
這種電源的優勢在于還有助于減少串擾和低頻,然后變壓器能夠在次級線圈處提供超過 3A 的電流 (推薦 5A ),并且在 40V 中心處也有電壓輸出。

56V 5A DC 雙電源電路 (可放大)
二、如何構建直流伺服放大電路?
1、0.5W電阻,容差:1%
R1:56K
R2,R5:3.9K
R3:47K
R4:1K
R7:22K
R9:100Ω
R10:12K
R11,R12:100Ω
R13,R14:220Ω
R8,R21:10Ω 1W

電阻元器件清單(點擊可放大)
2、電容
陶瓷電容 C2:47pF 50V
陶瓷電容 C10、C11:27pF 50V
MKT 或 MKP 電容 C5:0.0056uF 100V
MKT 或 MKP 電容 C7:0.01uF 50V
MKT 或 MKP 電容 C8、C9:0.1uF 100V
電解電容 C1:10μF 25V
電解電容 C4:47uF 50V
電解電容 C3:100uF 50V

電容元器件清單 (可放大)
3、晶體管電容
PNP TO-92 晶體管 Q1、Q2:2SA1016 或 A872、-100V 50mA
PNP TO-92MOD 晶體管 Q3、Q4:2SD666、80V 50mA
PNP TO-92 晶體管 Q5:2SB646、-80V 50mA
N 溝道低頻 MOSFET Q6:2SK1058( To-3P) 或 2SK134 (To-3)
P 溝道低頻 MOSFET Q7:2SJ162(To-3P) 或 2SK49 (To-3)
二極管 D1、D2、D3:1N4002、100V 1A
穩壓二極管 D4, D5 :12V 1W

晶體管元器件清單(可放大)
4、其他
PCB、變壓器、電源電路等。
要構建這些電路的話,只需要將組件安裝,然后正確布局就可以了,記得先看電路中元器件的引腳排列。
需要特別注意的一件事是將 mos管 安裝在散熱器上,絕對不要與散熱器短路。
本項目需要用到喇叭保護電路,否則,揚聲器可能會損壞。

元器件引腳排列
三、直流伺服放大電路設置與調整
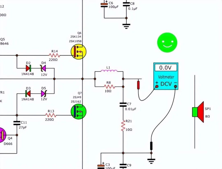
等你確定電路正常的時候,將該電路接通電源,不需要連接揚聲器。
接下來,使用電壓表測量揚聲器的電壓,必須是無電壓或零伏。

直流伺服放大器電路設置與調整(可放大)
四、直流伺服放大電路焊接
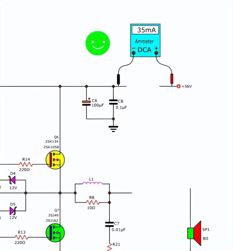
最最最重要的就是焊接。
當輸出電壓為零時,下一步就是調整該電流的空閑電流,將電流表連接到正極,并且將VR1 調整為僅 35mA 就足夠了。

直流伺服放大器電路焊接(可放大)
五、直流伺服放大電路注意點
1、安裝地線
安裝到金屬盒中,就像典型的高功率放大器電路一樣,如果安裝地線不正確,很容易引起振蕩。
2、輸入和輸出電路接低
輸入和輸出電路的接地,我們應該在同一點將線和地面分開。對于該電路的PCB,輸入和輸出地有巧妙的分離。并且,地線,尤其是輸出和電源,使用了15A以上的大而耐用的電源。
我們可以根據要求使用交流輸入和直流輸入,但通常,建議交流輸入更安全。
免責聲明:本文為轉載文章,轉載此文目的在于傳遞更多信息,版權歸原作者所有。本文所用視頻、圖片、文字如涉及作品版權問題,請聯系小編進行處理。
推薦閱讀:
讓IoT傳感器節點更省電:一種新方案,令電池壽命延長20%!


