【導讀】降壓型DC-DC轉換器設計的最新進展已經消除了檢流電阻,而是用壓降代替低側MOSFET(同步整流器)兩端。這種拓撲結構節省了檢測電阻的成本和空間,并適度提高了效率。然而,新方法提出的一個折衷方案是電流限制值,該值主要由MOSFET的導通電阻決定,而導通電阻與溫度高度相關。
包含熱敏電阻的阻性網絡用于對DC-DC轉換器的限流輸入(ILIM)進行溫度補償。
降壓型DC-DC轉換器設計的最新進展已經消除了檢流電阻,而是用壓降代替低側MOSFET(同步整流器)兩端。這種拓撲結構節省了檢測電阻的成本和空間,并適度提高了效率。然而,新方法提出的一個折衷方案是電流限制值,該值主要由MOSFET的導通電阻決定,而導通電阻與溫度高度相關。
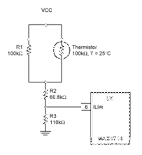
幸運的是,新的DC-DC轉換器提供了一個引腳,允許調整限流閾值。通過根據溫度改變此閾值,可以對電路的輸出電流限值進行溫度補償。使用熱敏電阻即可輕松完成該任務,如圖1所示。

圖1.這種阻性網絡溫度補償DC-DC轉換器的限流輸入(ILIM)。
U1的ILIM輸入的線性輸入范圍為0.5V至2.0V,分別對應于50mV至200mV的限流門限。對于默認限流設置(100mV),電路在+25°C時具有7.5A電流限值。 然而,如圖2所示,-40°C時的限值范圍為9A至+85°C時的6A。

圖2.圖1電路的輸出電流限值隨溫度的關系,在ILIM輸入端有和沒有熱敏電阻補償。
該設計的目的是使用基于熱敏電阻的補償電路來消除U1的溫度變化。圖1描述了幾種可能的電阻/熱敏電阻拓撲之一。首先,選擇并表征熱敏電阻。R1用于線性化熱敏電阻,而選擇R2和R3,使V的斜率和截距伊利姆與溫度相比,直接補償電流限值的溫度變化。
校正后的輸出特性(圖2)所示曲線是熱敏電阻固有的。雖然不是完全平坦的,但校正后的坡度比原來的坡度有了很大的改進,足以滿足我們的目的。(您可以使用不同的熱敏電阻或多個熱敏電阻來實現更精確的補償。該電路在室溫或較冷的溫度下提供更高的電流限制,同時在較高溫度下滿足其規格。
免責聲明:本文為轉載文章,轉載此文目的在于傳遞更多信息,版權歸原作者所有。本文所用視頻、圖片、文字如涉及作品版權問題,請聯系小編進行處理。
推薦閱讀:




