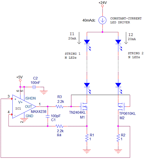
【導讀】運算放大器具有“雙重”負反饋(因為 M2 在同相輸入端反轉信號)。R1 和 R2 兩端的電壓降相等,使 LED 驅動器電流減半。MOSFET M2 以恒定的源漏電壓工作(等于 V GS1 + V GS2 ) 而M1吸收了兩個串的電壓降的不匹配,即使在LED短路的情況下也是如此。
圖 1中的設計理念是一個精密電流鏡,用于驅動兩串五個白光 LED。

圖1 驅動兩個 LED 串的電流源/鏡像
運算放大器具有“雙重”負反饋(因為 M2 在同相輸入端反轉信號)。R1 和 R2 兩端的電壓降相等,使 LED 驅動器電流減半。MOSFET M2 以恒定的源漏電壓工作(等于 V GS1 + V GS2 ) 而M1吸收了兩個串的電壓降的不匹配,即使在LED短路的情況下也是如此。
為了保護 LED 燈串免受其中一個燈串開路導致的過流,您可以添加兩個二極管和一個晶體管,如圖 2所示, 并在我之前的設計理念“保護功率 LED 燈串免受過流”中進行了描述。

圖2 防開路保護
電容器 C1 以及電阻器 R3 和 R4 確保運算放大器的穩定性。R1 和 R2 兩端的壓降必須適當大于偏移量運算放大器的電壓,以在劃分 LED 驅動器電流時實現良好的精度。電流比 I1:I2 僅等于電阻比 R1:R2。
該電路還適用于驅動功率 LED。在這種情況下,您應該使用具有低閾值電壓的 MOSFET 來限制功耗,或者您可以用一對互補的 BJT 替換它們。
免責聲明:本文為轉載文章,轉載此文目的在于傳遞更多信息,版權歸原作者所有。本文所用視頻、圖片、文字如涉及作品版權問題,請聯系小編進行處理。
推薦閱讀:
具備“通信+傳感”性能,B5G/6G時代,太赫茲波備受期待!


