【導讀】隨著電池供電設備變得越來越普及,快速充電對于提升此類設備的便利性至關重要。本文討論了設計高效電池充電系統時必須考慮的標準,介紹了較為常用的拓撲,并闡述了安森美 (onsemi) 的功率半導體如何助力實現高性能方案。
隨著技術的不斷進步,我們如今能夠研發出比以往更緊湊、功率更大、使用壽命更長且充電速度更快的電池。
在道路上,由電池驅動的車輛數量日益增多。在家庭中,從手持電動工具到割草機,各類設備都已實現無線化。在建筑領域,錘鉆、沖擊扳手、圓鋸、射釘槍等設備也都依靠電池供電。在倉庫里,叉車、托盤搬運車、自動引導車輛 (AGV) 等物料搬運設備,都因電池性能的提升而獲益匪淺。

隨著電池供電設備變得越來越普及,快速充電對于提升此類設備的便利性至關重要。本文討論了設計高效電池充電系統時必須考慮的標準,介紹了較為常用的拓撲,并闡述了安森美 (onsemi) 的功率半導體如何助力實現高性能方案。
電池充電系統
電池充電系統適用于多種類型的化學電池,包括鉛酸電池、鎳氫電池和鋰離子電池。目前,大多數電池供電設備采用 12V 至 120V 的鋰離子或磷酸鋰電池。電池充電器必須根據應用的要求和工作環境進行設計。對于手持式電動工具而言,電池充電器必須緊湊輕便,并且能夠在無需強制散熱的情況下運行。此類小型高效充電器需要高能量密度,這要求充電器必須具備低功率損耗和更小的散熱器,而快速充電則需要高頻充電器。
在工業應用中,充電器必須堅固耐用,能夠承受惡劣的室內外環境,并且可能需要由 120-277 V 交流電源,甚至 480V 交流電源來供電。
因此,設計人員必須為其最終應用謹慎選擇最佳拓撲,并優化器件選擇,以滿足性價比要求。
電池充電拓撲
圖 1 顯示了典型電池充電系統的框圖。在前端,來自市電的輸入電壓經濾波后,通過功率因數校正 (PFC) 電路轉換為直流電壓。該系統的第二級由 DC-DC 轉換和恒壓/恒流控制功能組成,用以提供所需的充電輸出。

圖 1:典型電池充電系統框圖
許多設計利用微控制器對充電器進行編程,以提供不同的電池電壓和電流能力。
為應用選擇最佳拓撲
接下來,我們將分析幾種電路拓撲,并討論它們在不同電池供電應用中的適用性。
1.PFC 拓撲
連續導通模式升壓拓撲(圖 2)是最簡單且成本最低的 PFC 拓撲,它由輸入 EMI 濾波器、橋式整流器、升壓電感器、升壓 FET 和升壓二極管組成。

圖 2:連續導通模式升壓拓撲
使用固定頻率平均模式控制器,例如安森美的 NCP1654 和 NCP1655 CCM PFC 控制器,可以實現更高的 PFC 和更低的總諧波失真 (THD) 水平。這些器件極大地簡化了 PFC 的實現,有效減少了外部元件的數量,同時集成了輸入功率失控箝位電路等多種安全特性。
對于更高功率的應用,安森美的 FAN9672 和 FAN9673 PFC 控制器是不錯的選擇。碳化硅 (SiC) 在充電應用中具有顯著優勢,包括低開關損耗和高工作頻率。因此,在 PFC 設計中建議使用 SiC 升壓二極管。在 2KW 至 6.6KW 的高功率應用中,輸入橋的損耗明顯更高,通過用 Si MOSFET 或 SiC MOSFET 等有源開關代替二極管,可以降低這些損耗。
其他常見的拓撲包括半無橋 PFC 和圖騰柱 PFC (TPFC),它們消除了橋式整流器,并且損耗更低。TPFC(圖 3)由 EMI 濾波器、升壓電感器、高頻半橋、低頻半橋、雙通道柵極驅動器和固定頻率 TPFC 控制器組成。

圖 3:圖騰柱 PFC 拓撲
TPFC 電路的高頻橋臂要求功率開關中集成具有低反向恢復時間的二極管,SiC 和 GaN 功率開關均適合此級。安森美建議,對于 600W 至 1.2KW 的功率水平,使用集成柵極驅動器的 GaN,而對于 1.5KW 至 6.6KW 的應用,則使用 SiC FET。集成 SiC 二極管的 IGBT 可用于 20-40KHz 的較高頻率應用。電路的低頻橋臂可以使用低 RDS(on) 超級結 MOSFET 或低 VCE(SAT) IGBT。對于更高功率(4.0 KW 至 6.6KW)的應用,設計人員應考慮采用交錯式 TPFC 拓撲。
安森美 650V EliteSiC MOSFET 為 TPFC 設計的高頻橋臂提供了一系列選擇。對于 3.0kW 應用,可以考慮使用 NTH4L032N65M3S。對于高達 6.6kW 的應用,NTH4L015N65M2 和 NTH4L023N065M3S 是不錯的選擇。對于 TPFC 電路的低頻橋臂,NTHL017N60S5 器件是一個合適的選擇。
2.隔離式 DC-DC 轉換器
對于隔離式 DC-DC 轉換,根據應用的功率水平,可以采用多種不同的拓撲。
帶有次級側同步橋式整流器的半橋 LLC 拓撲(圖 4)非常適合 600W 至 3.0KW 的充電器應用。根據功率水平的不同,可以使用 GAN 功率開關(NCP58921,600W 至 1.0KW)或 SiC MOSFET(2KW 和 3.0KW)。對于更高功率水平(4.0KW 至 6.6KW)的應用,設計人員應考慮采用全橋 LLC(圖 5)或交錯式 LLC 拓撲。

圖 4:集成 Lr 的半橋 LLC
設計人員可以選擇將 NTBL032N65M3S 或 NTBL023N065M3S EliteSiC MOSFET 用于初級側半橋,而對于次級側同步整流器,可以選用 80-50V PowerTrench? MOSFET(例如 NTBL0D8N08X 和 NTBL4D0N15MC)。

圖 5:帶有次級電壓倍增電路的全橋 LLC 拓撲
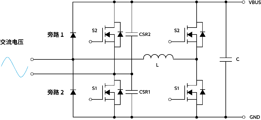
乘坐式割草機、叉車和電動自行車等應用可能需要功率水平介于 6.6KW 至 11.0KW 之間的雙有源橋 (DAB) 充電解決方案。雙有源橋拓撲(圖 6)適用于 6.0KW 至 30.0KW 的應用,并且可以將多個 6.0KW 充電器并聯使用來支持 12.0KW 至 30KW 的應用。

圖 6:雙有源橋技術
根據應用的具體要求,設計人員可以采用不同形式的雙有源橋拓撲。對于采用 120-347V 單相交流輸入電壓的工業充電器,可以使用單級雙有源橋拓撲(圖 7),而對于功率水平在 4.0KW 至 11.0KW 的應用,則需要采用三相雙有源橋,其初級拓撲中使用雙向交流開關,次級拓撲中使用全橋。

圖 7:單級雙有源橋轉換器
安森美的產品組合中包括適用于雙向開關應用的 650-750V Elite SiC MOSFET 和 iGaN HEMT 器件。NTBL032N65M3S 和 NTBL023N65M3S EliteSiC MOSFET 建議用于初級雙向開關,iGaN 技術同樣也適用。
優化拓撲和器件選擇
電動工具和設備的便捷性取決于電池能否實現快速高效充電。電池充電解決方案的設計人員必須考慮所需的功率水平和工作電壓,精心選擇最佳的拓撲。此外,設計人員為設計選擇的器件必須能夠滿足應用的性能要求。
安森美的產品組合涵蓋廣泛的低壓、中壓和高壓功率分立器件,其中包括二極管、MOSFET、IGBT 等硅基器件。基于 SiC 的開關器件正日益受到青睞,因為它們具有更快的開關速度和出色的低損耗運行特性,從而能夠在不犧牲性能的情況下提高功率密度。 借助安森美的芯片和封裝技術,安森美的功率器件具有出色的質量和穩健性,能夠幫助您超越設計目標。
(作者:Prasad Paruchuri,安森美技術營銷部 )
推薦閱讀:





