中心論題:
- 分析PPTC在便攜式電子設備起過流保護作用的實現
- 分析PPTC在電流適配器起過流保護作用的實現
- 分析PPTC在充電器起過流保護作用的實現
解決方案:
- 在電源接口串聯一個PPTC元件可起到防過壓作用
- PPTC元件非常適合在過熱故障時提供有效保護
- PPTC元件可提供“一插即可”的解決方案對電路進行保護從而減少質保返修
本文介紹PPTC過流保護在便攜式電子設備、電流電配器和充電器中的應用。
便攜式電子設備保護
便攜式電子設備,例如蜂窩電話、PDA和手提電腦的電源都有特殊的過流保護要求。這些設備一般是通過AC/DC電源適配器供(充)電,將市電或未經穩壓的直流電轉變為合適的低壓直流電。由于越來越多的人開始在零配件市場上購買電源適配器以及通用充電器,將不兼容或有故障的電源適配器應用于便攜式設備的可能性也就大大增加。由于電源適配器的電壓、極性以及電流都可能與該設備的電路規范不相吻合,從而將會導致損壞甚至帶來安全隱患。
體積小,熔斷保險絲,一度被廣泛應用于便攜式電子設備中。然而,由于新型micro系列的誕生,可復式電路保護元件的體積已不再成為其制約瓶頸。并且,由于此類設備出現的大多數故障本質上都是瞬時性的,可復式電路保護元件的應用可使生產商避免小故障大維修的高額成本。
通過在電源接口串聯一個高分子正溫度系數(PPTC)元件,因電源適配器不兼容而造成的過流損壞就可以被有效避免。另外,如果再并聯一些其他元件如:齊納二極管、瞬時限壓二極管或消弧電路,還可以起到防過壓作用。
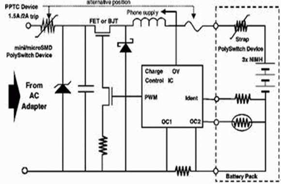
如圖1所示,未經整流的直流電通過電源適配器轉變為合適電壓對電池組進行充電。PPTC元件與過壓保護元件協調作用共同完成下列工作:
- 針對可能損壞FET以及電池組的過大電流,提供過電流保護。
- 極性倒置時, PPTC通過動作以限制由于齊納二極管正向導通而產生的過電流。
- 在過電壓元件對電壓過載提供保護時,由PPTC元件對導通電流進行限制,以保護過壓器件。
PPTC元件也可以用于連接電池組的器件端口,以保護因為使用有故障或不匹配的電池組而帶來的過電流損害。對各種免提式汽車通話裝置或耳機等供電時,電池組輸出端保護亦提供理想的保護功能。

圖1典型的電池充電電壓

圖2 PPTC元件用于變壓器次級線圈所發揮的過熱保護特性

圖3 典型的CLA電路圖
AC/DC電源適配器保護
AC/DC電源適配器被廣泛地使用于電池充電應用中,以及為各種消費類電器提供低成本直流電源。使用分離的AC/DC電源適配器,可使終端設備的設計更加簡化,并便于通過各類認證標準。
各種電源適配器都有其安全和可靠性要求,包括短路電流限制和變壓器線圈過溫保護。如果線圈超過了絕緣材料所規定的溫度,絕緣層就可能損壞并導致變壓器短路,甚至引發火災。雖然PPTC元件的過電流保護效果非常顯著,但其本身所具有的溫度衰減特性卻鮮受關注,而這種特征非常適合在過熱故障時提供有效保護。
一些變壓器線圈通過內置溫度保險絲,可以具有過溫保護功能。但由于溫度保險絲為一次性元件,不適合用于防止瞬間故障,如輸出端短路或輸入電壓波動的故障情況。而CPTC(陶瓷PTC)元件則因為有阻抗較高的缺點,會導致在正常工作條件下也產生過量的功率損耗。通過提高絕緣材料的耐熱等級,也可以免去進一步的保護措施,但直接結果是變壓器成本大大增加。
實驗中,線性電源適配器輸出端被人為短路,因為線圈電阻的存在,輸出電流在1安培左右。此時,次級線圈的溫度開始增加,當達到100℃的時候,溫度和電流的共同作用引起PPTC元件動作,從而限制了次級線圈的電流,并制止了線圈溫度進一步上升,如圖2所示。
選擇PPTC元件時,需要考慮可以通過的最大負荷電流、最高的環境溫度(通常為45℃)以及由變壓器溫度上升速率所決定的的最大動作時間。
CLA短路保護
由于汽車環境的多變以及要給各種精密電子設備供電,CLAs(汽車點煙器電源適配器)必須要在很寬的溫度范圍和充電條件下工作。所以,CLAs經常出現短路故障以及保險絲燒毀的情形。通常,這些情形是由過電流、充電器電路故障或反向充電所引起。
在CLA輸入端接入過電流保護裝置,可以防止此類故障以及可能導致的損壞。這種裝置的具體保護要求是由終端設備的負載電流,以及CLA電源轉換電路的故障敏感性決定。通常是在CLA的輸入端,應用過電壓保護器件,如瞬時限壓二極管提供過電壓保護;結合自復式保護元件,如PPTC元件,即可提供一個“一插即可”的解決方案,對電路進行保護從而減少質保返修。
圖3中是一個PolySwich自復元件和一個瞬時限壓(TVS)二極管提供輸入保護。IC用于控制DC/DC降壓轉換,由PPTC獨用或與TVS相結合的保護措施可以防止以下四種故障造成的損壞。
負載過流:故障的車載電話導致過大的電流,會使PPTC動作跳變至高阻狀態,直至故障排除。
轉換器發生故障時的汽車電路保護:如果轉換器或控制IC失效,短路電流會使PPTC動作跳變至高阻狀態,以保護汽車的線束及保險絲。
發動機啟動瞬間:發動機啟動時,發電機會產生瞬時峰值電壓,該電壓通常會被TVS二極管抑制。然而,如果瞬時電壓值過大,可能會超過TVS二極管的承受能力。而如果使用了PPTC,就可以在過量電流損壞TVS以前動作并限流,從而起到保護TVS的作用。
極性倒置:如果使用了不正確的汽車電池,TVS二極管將會正向導通,過大電流通過PPTC導致其動作跳變至高阻狀態,從而保護TVS,并將流過轉換器的反向電壓限制在TVS正向電壓降水平下。
選擇PPTC元件時,必須考慮最大負載電流、最高環境溫度、以及為防止其他部件損壞所要求的最大動作時間。根據這些參數,可以選擇插腳式或表面貼裝式的自復器件。
結語
PPTC元件在廣泛的電路保護應用中顯示了其卓越的性能,并有UL,CSA和TUV的安全認證。PPTC裝置提供可靠、自復式的電路保護,有效減少巨額的質保返修。
作者簡介:Frank Owen先生在便攜式電子通訊產品方面擁有十多年設計、開發以及市場經驗,在英國倫敦大學獲得BSEE學位,在瑞士Lausanne管理開發學院獲得MBA學位;現任泰科電子集團Raychem電路保護部的便攜式電子設備市場總監。






