- 自恢復保險絲剛剛開始起步成本高
- 不一致性帶來的問題
- 驅動電路復雜成本高、故障率高
- 解決問題的方法與可行性分析
- LED的溫度依賴性
- 解決問題的方法可用自復位過流保護器WHPTC元件
一、剛剛開始起步成本高
照明成本不僅涉及燈具的初始成本,還涉及燈具所消耗的能源成本,燈具無法正常工作時更換燈具所需的勞動成本,以及所需燈具更換的平均頻率。從這一概念出發就很容易理解,為什么LED光源是白熾燈光源價格的50倍左右時,LED交通信號燈的市場就開始啟動,而當達到28倍時,就已形成新興產業。目前半導體照明主要以光色照明和特殊照明為主,以后將向普通照明擴展。具體來講,近幾年內,半導體照明市場將廣泛應用在各種信號燈、景觀照明、櫥窗照明、建筑照明、廣場和街道的美化、家庭裝飾照明、公共娛樂場所美化和舞臺效果照明等領域。事實上,我們身邊已經隨處可見它的身影:電腦顯示燈、手機按鍵和屏幕的背光源、汽車尾燈、建筑物燈光、交通信號燈……等等。
二、不一致性帶來的問題:
理論上LED都一樣,都是能發光的二極管,而實際上所有LED的電性能都是有差異的,眾多的廠家都在搶生產進度、抓數量;每個廠家的生產工藝是不一致的,甚至相差很大,就是同一廠家的不同時間的工藝都是有差異的;生產發光二極管的半導體材料的純度要求非常高,不同廠家使用的半導體原材料的純度是有差異的,這就使LED的發光強度與驅動電流是不完全相同的,或者相差很大,而且耐過電流能力和發熱的差異也就自然而然的不同了;由于封裝工藝和封裝材料的不同,使得整體的散熱能力是不一樣的,所有的廠家都在研究和開發新材料,以求解決組合材料的熱彭脹與散熱的問題。由此不難看出,LED發光二極管在短期內仍存在個體之間的很大的差異,如果每個燈只用一個LED,那是很好控制的,而且是真正的長壽命,例如電視機、DVD上的電源指示燈就是如此;而當我們用LED制作照明燈具時,就不是用單個的LED,而是用多個,或上百上千個LED排成陣列接入電路,再者,需要的亮度就不是指示燈所能做到的,而電流大了、小了亮度都要減弱,且會使壽命大打折扣,甚而致于未出廠就壞掉了;因LED的差異性總是存在的,在多個LED組成的連路中,當有幾個壞掉時(通常是短路),會使電流增大而損壞其他的LED。這就是不一致性帶的結果,也是制約其發展的因素之一。
三、驅動電路復雜成本高、故障率高
a.在電壓匹配方面,LED不象普通的白熾燈泡,可以直接連接220V的交流市電。LED是2--3.伏的低電壓驅動,必須要設計復雜的變換電路,不同用途的LED燈,要配備不同的電源適配器。
b.在電流供應方面,LED的正常工作電流在15mA-18mA,供電電流小于15mA時LED的發光強度不夠,而大于20mA時,發光了強度也會減弱,同時發熱大增,老化加快、壽命縮短,當超過40mA時會很快損壞。為了延長LED照明燈的使用壽命,簡易電源是不能使用的,而常用集成電路電源、電子變壓器、分離元件電源等,但都要設計恒流源電路和恒壓源電路供電的方式,大電流驅動時,要配大功率管或可控硅器件,另加保護電路,這樣就使LED的電源供應器電路很復雜,故障率增加。元件成本、生產成本、服務成本都將升高。而目前LED本身的成本就高,加上電源的成本,這就大大地限制了市場的競爭力與購買群體,LED照明燈的優勢大打折扣,這也是制約其發展與普及的又一關鍵問題。
四、解決問題的方法與可行性分析:
解決問題的方法可用自復位過流保護器WHPTC元件
如果用WHPTC過流保護器作保護,將是另外一種結果,從原理可知,當電路的電流超過規定值時會訊速的自動保護,在排除故障后又自動復位,無需人工更換。對LED而言,電壓的變化不是LED損壞的直接原因,而電流的增大才是LED的真正殺手。顯而易見,利用WHPTC的這個特性,在LED的電路保護上具有絕對的優勢,讓簡易電源供電變為現實。實踐證明,在LED電路出現故障以前就有效保護了。在簡易電源上,這個優勢特別突出。對如下3圖分析可見,因有了WHPTC后可省去恒流、恒壓電路, LED的質量也提高了。器件成本、生產成本、故障率、服務成本等,都大大降低。也大大增加了產品的市場競爭力。所以誰先使用WHPTC,誰先占領市場。
[page]
使用WHPTC前后的拓撲結構比較圖

淺談LED產品老化 我們在應用LED時經常會出現這樣種問題,LED焊在產品上剛開始的時候是正常工作的,但點亮一段時間以后就會出現暗光、閃動、故障、間斷亮等現象,給產品帶來嚴重的損害。引起這種現象的原因大致有:
1.應用產品時,焊接制程有問題,例如焊接溫度過高焊接時間過長,沒有做好防靜電工作等,這些問題95%以上是封裝過程造成。
2.LED本身質量或生產制程造成。 預防方法有:
1.做好焊接制程的控制。
2.對產品進行老化測試。
老化是電子產品可靠性的重要保證,是產品生產的最后必不可少的一步。LED產品在老化后可以提升效能,并有助于后期使用的效能穩定。LED老化測試在產品質量控制是一個非常重要的環節,但在很多時候往往被忽視,無法進行正確有效的老化。LED老化測試是根據產品的故障率曲線即浴盆曲線的特征而采取的對策,以此來提高產品的可靠性,但這種方法并不是必需的,畢竟老化測試是以犧牲單顆LED產品的壽命為代價的。
LED老化方式包括恒流老化及恒壓老化。恒流源是指電流在任何時間都恒定不變的。有頻率的問題,就不是恒流了。那是交流或脈動電流。交流或脈動電流源可以設計成有效值恒定不變,但這種電源無法稱做「恒流源」。恒流老化是最符合LED電流工作特征,是最科學的LED老化方式;過電流沖擊老化也是廠家最新采用的一種老化手段,通過使用頻率可調,電流可調的恒流源進行此類老化,以期在短時間內判斷LED的質量預期壽命,并且可挑出很多常規老化無法挑出的隱患LED。 有效防止高溫失靈-PTC熱敏電阻用作LED限流器 近年來,發光二極管(簡稱LED)的發展已取得巨大進步:已從純粹用作指示燈發展為光輸出達100流明以上的大功率LED。不久之后,LED照明的成本將降至與傳統冷陰極熒光燈(簡稱CCFL)類似的水平。這使得人們對LED的下述應用興趣日濃: 汽車照明燈、建筑物內外的LED光源、以及筆記本電腦或電視機LCD屏的背光。 大功率LED技術的發展提高了設計階段對散熱的要求。就像所有其它半導體一樣,LED不能過熱,以免加速輸出的減弱,或者導致最壞狀況:完全失效。與白熾燈相比,雖然大功率LED具有更高效率,但是輸入功率中相當大的一部分仍變成熱能而非光能。因而,可靠的運作就需要良好的散熱,并要求在設計階段就考慮高溫環境。 設計LED驅動電路尺寸時,也必須考慮溫度因素:必須選擇其正向電流,以確保即使環境溫度達到最高值,LED芯片也不會過熱。隨著溫度的升高,就需要通過降低最高容許電流,即降低額定值,來實現降溫。LED制造商把降額曲線納入其產品規格中。有關此類曲線,參見圖1。

圖1 LED降頻曲線
利用無溫度依賴性的電源運行LED存在弊端:在高溫區域內,LED則超出規格范圍運行。此外,當處于低溫區域時,照明源就由明顯低于最大容許電流(參見圖1紅色曲線)的電流供電。如圖1的綠色曲線所示,通過LED驅動電路中的正溫度系數熱敏電阻(簡稱PTC熱敏電阻)來控制LED電流是一個重大改進。這至少可以帶來下列好處:
*在室溫下增加正向電流,從而增加光輸出
*因為可以減少LED使用量,所以可以使用價格較低的驅動集成電路(簡稱IC)乃至一個不帶溫度管理的驅動電路來節約成本
*實現無需IC控制的驅動電路設計,此電路亦可使LED電流隨溫度改變
*能夠使用較便宜減額值較高安全裕量較小的LED
*過熱保護功能提高了可靠性
*帶散熱片的熱機械設計更為簡單
大多數LED用驅動電路形式具有一個共同點:即流經LED的正向電流是通過固定電阻進行設置(參見圖2)。一般說來,流經LED ILED的電流取決于Rout,即ILED ~ 1/Rout。由于Rout不隨溫度而變,因此LED電流也不受溫度影響。
將固定電阻換成隨溫度變化的電路,即可實現對LED電流的溫度管理。下列圖表闡明了如何使用PTC熱敏電阻來改善標準電路。
示例1:有反饋回路的恒流源
圖2中電路1為常用的驅動電路。其恒流源包括一條反饋回路。當調節電阻兩端的反饋電壓達到因IC而異的VFB時,LED電流就不變了。LED電流因而被穩定在ILED=VFB/Rout。

圖2 LED的傳統驅動方式
圖3所示為上一電路改良型:此電路借由PTC熱敏電阻,生成隨溫度變化的LED電流。通過正確選擇PTC熱敏電阻、Rseries以及Rparallel,此電路與專用驅動IC和LED組合相匹配。其中,LED電流可經由下列方程式計算得出:
圖3所示電路闡明了LED電流(參見圖3)的溫度依賴性。與針對最高運行溫度為60度的恒流源相比較,使用PTC熱敏電阻后LED電流可在0度和40度之間提升達40%,并且LED亮度也能提高同等百分比。

圖3 采用PTC熱敏電阻的溫度監測和電流降頻
示例2:調節電阻與LED無串聯的恒流源
圖2所示電路2為另一常見的恒流源電路:電流通過連接驅動IC的電阻得以確定。然而在這種情況下,調節電阻并未與LED串聯。Rset和ILED之間的比率由IC規格明確。因此,運用20KΩ的串聯電阻和TLE4241G型驅動IC,最終產生的LED電流為30mA。圖4所示為標準電路改良型,其中也含有一個PTC熱敏電阻,盡管此處采用WHPTC熱敏電阻。在感測溫度,元件電阻可達4.7KΩ,且容許誤差值為±5℃(標準系列)或±3℃(容許誤差值精確系列)。
[page]
圖4所示為隨外界溫度而變化的LED電流。固定電阻Rseries容許誤差范圍小,在低溫時支配總電阻。只有在低于PTC熱敏電阻的感測溫度大約15 K時,由于PTC熱敏電阻的阻值開始增加,電流才會開始下降。在感測溫度(總電阻=Rseries+RPTC=19.5KΩ+4.7KΩ=24.2KΩ)時的電流大約為23mA。PTC電阻在溫度更高時急劇上升,迅速引發斷路,從而避免因溫度過高出現故障。

圖4 無分流測量之溫度記錄
示例3:無IC簡單驅動電路
如圖2所示電路3,LED也可在無驅動IC的情況下工作。圖示電路是通過車用電池驅動單一200mA LED。穩壓器生成5 V的穩定電源電壓Vstab,以避免電源電壓出現波動。LED在Vstab處運作,電流則通過與LED串聯的電阻元件Rout決定。在這類電路中,通過下一則等式可算出獨立于溫度的正向電流,在此等式中,VDiode是一個LED的正向電壓:
另一做法是將WHPTC的徑向引線式PTC熱敏電阻以及兩個固定電阻相組合后,替代上述固定電阻,如圖所示。
由于LED電流的絕大部分流經PTC熱敏電阻本身,因此需要選擇一個較大的徑向引線式元件。PTC將因為流經電阻本身的電流而導致發熱,因此會一直減少電流,無論環境溫度為何(如圖5所示)。并聯兩個或更多片式PTC熱敏電阻會將電流分流,但此方案仍存在局限性。

圖5 無需IC的溫度補償驅動電路
電流值主要是通過適當選擇兩個固定電阻來設置的。這兩個電阻也在改進電路方面也起到重要作用,因為它們將產生的LED正向電流的允差保持在較低水平。這在正常工作溫度范圍內尤其重要,因為此時PTC熱敏電阻本身的阻值允差仍較高。第二個并聯固定電阻也能確保PTC不會在極端高溫情況下徹底關閉LED,因此,電流不會降至低于下列等式計算的所得值:
這項性能在例如汽車電子這樣的應用中極其重要,因為安全要求不允許照明燈徹底關閉。
背景資料:LED的溫度依賴性
像所有半導體一樣,LED的最高容許結點溫度不能超過,以免導致過早老化或者完全失效。如果結點溫度要保持在臨界值以下,那么外界溫度升高時,最高容許正向電流則必須下降。不過,如果運用散熱器,在特定的外界溫度時正向電流可以增加。LED的光輸出隨著芯片結點溫度的升高而下降。上述情況主要發生在紅色和黃色LED,白色LED則與溫度關系較小。光照效率和正向電流保持同步增長,不過,安裝在結層和環境之間的LED所具備的高熱阻率可以降低乃至逆轉這種作用,這是因為隨著結點溫度的上升,發射光會降低。
此外,當結點溫度上升且LED正向電壓與溫度保持同步增長時,發射光的主波長會以+0.1 nm / K的典型速率增長。 各種白光LED驅動電路特性評比 1996年,日亞化學的中村氏發現藍光LED之后,白光LED就被視為照明光源最具發展潛力的組件,因此,有關白光LED性能的改善與商品化應用,立即成為各國研究的焦點。目前,白光LED已經分別應用于公共場所的步道燈、汽車照明、交通號志、可攜式電子產品、液晶顯示器等領域。由于白光LED還具備豐富的三原色色溫與高發光效率的特性,一般認為非常適用于液晶顯示器的背光照明光源,因此,各廠商陸續推出白光LED專用驅動電路與相關組件。鑒于此,本文就LED專用驅動電路的特性與今后的發展動向進行簡單闡述。
[page]
1 定電流驅動的理由
1.1 白光LED的光度以順向電流規范
白光LED的順向電壓通常被規范成20mA時,最小為3.0V,最大為4.0V,也就是若單純施加一定的順向電壓時,順向電流會作大范圍的變化。


由于白光LED的光度與色度是以定電流方式量測的,所以,為獲得預期的亮度與色度,通常是用定電流驅動。

1.2 避免順向電流超越容許電流值
為確保白光LED的可靠性,基本上就是需要設法避免順向電流超過白光LED的絕對最大設計值(定格值)。

[page]
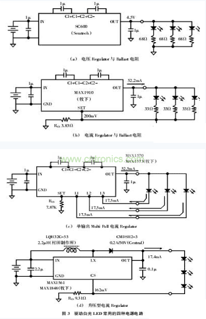
2 白光LED的驅動方法
圖3是驅動白光LED常用的四種電源電路;圖4是上述六種隨機取樣白光LED穩定后的ReguLation精度特性。

2.1 使用電壓ReguLator的驅動方式
圖3(a)的電路分別使用可以控制LED電流的電壓ReguLator與BaLLast電阻,這種電路的優點是電壓ReguLator種類豐富,設計者可以選擇的自由度較大,而且與電壓ReguLator、LED的接點只有一點;缺點是BaLLast造成的電力損失會導致效率惡化。此外,LED的順向電流也無法獲得精密控制。

2.2 使用定電流輸出的電壓ReguLator驅動方式
圖3(b)的電路雖然可以使流入LED的所有電流穩定化,不過為了匹配(Matching)各LED的電氣特性,電路中特別設置了一組BaLLast電阻。
圖3(b)中的MAX1910屬于定電流輸出型的電壓ReguLator,雖然本電路使用同廠商、同批號(Lot)的白光LED,獲得了極佳的匹配性,不過,在使用不同廠商與批號的LED時,就會出現很大的特性差異分布。本電流Regu-Lator使用類似圖3(a)的方式控制驅動電流,不過它卻可以使BaLLast電阻的消費電力降低一半左右。
圖4(b)的測試結果顯示,流 入六個隨機取樣白光LED的電流,從15.4mA到19.6mA,變化范圍非常大。因此,A廠商與B廠商兩者的LED是以平均17.5mA的電流驅動。此電路的缺點是BaLLast電阻造成的電力損失有殘留之虞,而且又無法獲得LED電流的匹配性;不過整體而言,本電路兼具動作特性與簡潔性,所以具有相當程度的使用價值。
[page]
2.3 使用輸出型的MuLti PuLL電流Regu-Lator的驅動方式
圖3(c)的電路可以使流入LED的電流各自穩定化,因此不需要使用BaLLast電阻,電流的精度與匹配性ReguLator則由各自的電流ReguLator支配。
圖3(c)中的MAX1570 IC可以使上述電流ReguLation達成2%標準的電流精度,與0.3%標準的電流匹配性等目標。
由MAX1570 IC構成的電流ReguLator為低Drop Out Type,因此它的動作效率非常高。圖4(c)的測試結果顯示,使用圖3(c)的驅動電路時,流入六個隨機取樣白光LED穩定化的電流為17.5mA。
雖然ReguLator與LED之間需要四個連接端子,不過此電路不需要BaLLast電阻,所以可以有效抑制封裝面積,因此非常適合應用在封裝空間極為狹窄的小型液晶面板等領域。
2.4 使用升壓型電流ReguLator驅動的方式
圖3(d)的電路是利用可以使電流穩定化的電感(Inductor),構成所謂的高效率Step Up Converter。本電路的最大特點是 Feed Back ThreshoLd電壓,可以減少電流檢測用電阻的電力損失。此外,LED采用串聯方式連接,所以流入白光LED的電流即使是在各種要求下,都能夠與LED完全取得匹配。 有關電流的精度基本上取決于Regu-Lator的Feed Back ThreshoLd精度,因此不會受到LED順向電壓的影響。
由MAX1848與MAX1561 IC構成的電流ReguLator的效率(PLED/PIN)分別是:三個LED+MAX1848,87%;六個LED+MAX-1561, 84%。
Step Up Converter的另一優點是Regu-Lator與LED之間需要兩個連接端子,而且LED的使用數量不會受到Step Up Converter種類的影響,這意味著設計者會擁有更大的選擇空間。因此,Step Up Converter廣泛應用在各種尺寸的液晶面板;電路的缺點是電感外形高度、組件成本偏高,有EMI輻射干擾。
3 結束語
以上介紹了白光LED常用的驅動電路,并通過實驗方式深入探討了各電路實際運行時的優缺點和特性。由于LED結構的限制,因此會有波長與驅動電流精度不易控制等困擾,隨著白光LED背光模塊應用需求的不斷增加,如何改善上述波長與電流精度問題,同時降低驅動電路的制作成本,成為必須克服的問題。




