【導讀】電路中如果經過較大電流就會產生電路故障和元件損傷,為了避免這種情況的發生,保護電路順應趨勢產生了。本文主要解析逆變電路中的三種保護電路,原理詳盡,分析透徹。
防反接保護電路
如果逆變器沒有防反接電路,在輸入電池接反的情況下往往會造成災難性的后果,輕則燒毀保險絲,重則燒毀大部分電路。在逆變器中防反接保護電路主要有三種:反并肖特基二極管組成的防反接保護電路,如圖1所示。

圖1
由圖1可以看出,當電池接反時,肖特基二極管D導通,F被燒毀。如果后面是推挽結構的主變換電路,兩推挽開關MOS管的寄生二極管的也相當于和D并聯,但壓降比肖特基大得多,耐瞬間電流的沖擊能力也低于肖特基二極管D,這樣就避免了大電流通過MOS管的寄生二極管,從而保護了兩推挽開關MOS管。這種防反接保護電路結構簡單,不會影響效率,但保護后會燒毀保險絲F,需要重新更換才能恢復正常工作。
采用繼電器的防反接保護電路,基本電路如圖2:

圖2
由圖中可以看出,如果電池接反,D反偏,繼電器K的線圈沒有電流通過,觸點不能吸合,逆變器供電被切斷。這種防反接保護電路效果比較好,不會燒毀保險絲F,但體積比較大,繼電器的觸點的壽命有限。采用MOS管的防反接保護電路,基本電路如下圖3:

圖3
圖3中D為防反接MOS的寄生二極管,便于分析原理畫出來了。當電池極性未接反時,D正偏導通,Q的GS極由電池正極經過F、R1、D回到電池負極得到正偏而導通。Q導通后的壓降比D的壓降小得多,所以Q導通后會使D得不到足夠的正向電壓而截至;當電池極性接反時,D會由于反偏而截至,Q也會由于GS反偏而截至,逆變器不能啟動。這種防反接保護電路由于沒有采用機械觸點開關而具有比較長的使用壽命,也不會像反并肖特基二極管組成的防反接保護電路那樣燒毀保險絲F.因而得到廣泛應用,缺點是MOS導通時具有一定的損耗。足夠暢通無阻地通過比較大的電流還保持比較低的損耗。
[page]
電池欠壓保護
為了防止電池過度放電而損壞電池,我們需要讓電池在電壓放電到一定電壓的時候逆變器停止工作,需要指出的一點是,電池欠壓保護太靈敏的話會在啟動沖擊性負載時保護。這樣逆變器就難以起動這類負載了,尤其在電池電量不是很充足的情況下。請看下面的電池欠壓保護電路。
可以看出這個電路由于加入了D1、C1能夠使電池取樣電壓快速建立,延時保護。

圖4
逆變器的過流短路保護電路的設計:大家知道,逆變器的過流短路保護電路在逆變器的安全中是至關重要的,如果沒有過流短路保護逆變器很可能會因為過流短路而燒毀。
下面先來分析一下負載的特性,現實生活中的負載大多數是沖擊性負載,例如熾燈泡,在冷態時的電阻要比點亮時低很多,像電腦,電視機等整流性負載,由于輸入的交流電經過整流后要用一個比較大的電容濾波,因而沖擊電流比較大。還有冰箱等電機感性負載,電機從靜止到正常轉動也需要用電力產生比較大的轉矩因而起動電流也比較大。
如果我們的逆變器只能設定一個能長期工作的額定輸出功率的話,在起動功率大于這個額定輸出功率的負載就不能起動了,這就需要按照起動功率來配備逆變器了,這顯然是一種浪費。實際中,我們在設計過流短路保護電路時我們會設計兩個保護點,額定功率和峰值功率。一般峰值功率設定為額定功率2-3倍。時間上額定功率是長時間工作不會保護的,峰值功率一般只維持到幾秒就保護了。下面以過流短路保護電路為例講解下:

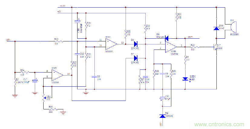
圖5
R5為全橋高壓逆變MOS管源極的高壓電流取樣電阻,我們可以這么理解,高壓電流的大小基本上決定了輸出功率的大小,所以我們用R5檢測高壓電流的大小。圖5中LM339的兩個比較器單元我們分別用來做過流和短路檢測。先看由IC3D及其外圍元件組成的過流保護電路,IC3D的8腳設定一個基準電壓,由R33、VR4、R56、R54分壓決定其值U8=5*(R33+VR4)/(R33+VR4+R56+R54)。當R5上的電壓經過R24、C17延時后超過8腳電壓14腳輸出高電平通過D7隔離到IC3B的5腳。4腳兼做電池欠壓保護,正常時5腳電壓低于4腳,過流后5腳電壓高于4腳,2腳輸出高電平控制后級的高壓MOS關斷,當然也可以控制前級的MOS一起關斷。D8的作用是過流短路或電池欠壓后正反饋鎖定2腳為高電平。
再看IC3C組成的短路保護電路,原理和過流保護差不多,只是延時的時間比較短,C19的容量很小,加上LM339的速度很快,可以實現短路保護在幾個微秒內關斷,有效地保護了高壓MOS管的安全。順便說的一點是短路保護點要根據MOS管的ID,安全區域和回路雜散電阻等參數設計。一般來說電流在ID以內,動作時間在30微秒以內是比較安全的。
[page]
IGBT的驅動和短路保護
IGBT作為一種新型的功率器件,具有電壓和電流容量高等優點,開關速度遠高于雙極型晶體管而略低于MOS管,因而廣泛地應用在各種電源領域里,在中大功率逆變器中也得到廣泛應用。
IGBT的缺點,一是集電極電流有一個較長時間的拖尾——關斷時間比較長,所以關斷時一般需要加入負的電壓加速關斷;二是抗DI/DT的能力比較差,如果像保護MOS管一樣在很大的短路電流的時候快速關斷MOS管極可能在集電極引起很高的DI/DT,使UCE由于引腳和回路雜散電感的影響感應出很高的電壓而損壞。
IGBT的短路保護一般是檢測CE極的飽和壓降實現,當集電極電流很大或短路時,IGBT退出飽和區,進入放大區。上面說過這時我們不能直接快速關斷IGBT,我們可以降低柵極電壓來減小集電極的電流以延長保護時間的耐量和減小集電極的DI/DT。如果不采取降低柵極電壓來減小集電極的電流這個措施的話2V以下飽和壓降的IGBT的短路耐量只有5μS。3V飽和壓降的IGBT的短路耐量大約10-15μS,4-5V飽和壓降的IGBT的短路耐量大約是30μS。
還有一點,降柵壓的時間不能過快,一般要控制在2μS左右,也就是說為了使集電極電流從很大的短路電流降到過載保護的1.2-1.5倍一般要控制在2μS左右,不能過快,在過載保護的延時之內如果短路消失的話是可以自動恢復的,如果依然維持在超過過載保護電流的話由過載保護電路關斷IGBT。
所以IGBT的短路保護一般是配合過載保護的,下面是一個TLP250增加慢降柵壓的驅動和短路保護的應用電路圖:

圖6
圖6中電路正常工作時,ZD1的負端的電位因D2的導通而使ZD1不足以導通Q1截止;D1的負端為高電平所以Q3也截止。C1未充電,兩端的電位為0。IGBTQ3短路后退出飽和狀態,集電極電位迅速上升,D2由導通轉向截止。當驅動信號為高電平時,ZD1被擊穿,C2能夠使Q1的開通有一小段的延時,使得Q3導通時可以有一小段的下降時間,避免了正常工作時保護電路的誤保護。ZD1被擊穿后Q1由于C2的存在經過一段很短的時間后延時導通,C1開始通過R4、Q1充電,D1的負端電位開始下降,當D1的負端電位開始下降到D1與Q3be結的壓降之和時Q3開始導通,Q2、Q4基極電位開始下降,Q3的柵極電壓也開始下降。當C1充電到ZD2的擊穿電壓時ZD2被擊穿,C1停止充電,降柵壓的過程也結束,柵極電壓被鉗位在一個固定的電平上。Q3的集電極電流也被降低到一個固定的水平上。
本篇文章從防反接、IGBT驅動和短路、電池欠壓等三個方面講解了逆變電源中保護電路,通過對這三種保護形勢的講解,希望能夠幫助大家逆變電源中的保護電路有進一步的了解和認識,從而方便自己的設計。
相關閱讀:
兩種防反接保護電路,選你所需
揚聲器保護電路設計及元器件選擇
保護電路設計:手持POS機的電路保護



