【導讀】許多種類的可充電電池可能因深度放電而損壞。本設計實例中的電路提供的欠壓保護功能(UVP)可防止這種情況的發生,并可用作負載開關。這種電路幾乎不用任何修改就可以適用于電壓從4.5V至19V的幾乎所有類型電池。電路的待機電流小于1μA。
與P溝道器件相比,高側N溝道MOSFET Q2可以降低成本。導通和關斷天生是軟開關,因此可以避免開關時的尖峰。

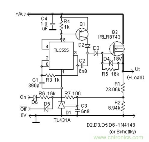
圖1:這個電路是為20℃條件下采用凝膠電解液的12V鉛蓄電池設計的。其它類型的蓄電池可能要求修改元件值。
工作原理
電池/蓄電池第一次連接到+Acc,電路是關斷狀態。C3放電,因此可編程參考二極管TL431A(D1)將關斷,漏電流小于1μA。電路中的所有其他單元都處于非激活狀態,Q2關斷,因為它的柵極會經R5放電。
在此狀態下,電路等待On輸入端的激活正向脈沖——通過一個按鈕或其他控制器提供。在此脈沖期間,TL431A導通,為配置為振蕩器的TLC555提供電源。該振蕩器通過C2和D3在Q2的柵極電容上產生自舉電壓,使Q2導通。
在On信號消除后,電路仍維持激活狀態,因為來自分壓器R1-R2的電壓會給C3充電,從而維持從D1到Q2再回到D1的環路。
當/Off輸入端信號變低,或達到欠壓啟動點時,電路斷開負載,并將自己關斷。
啟動點的表達式為:
Vt = (1 + R1/R2) Vref (Vref就是TL431的2.5V參考電壓)
因此 R1/R2 = Vt/ Vref - 1
為了使Iref (最大值4μA)的影響可以忽略不計,要使流經分壓器的電流至少100倍于Iref:
R1 + R2 ≤ 30kΩ
因此對于10.8V的啟動點電壓來說,計算得到:
R2 = 30kΩ / (Vt / Vref) = 6.94 kΩ
R1 = 30kΩ - R2 = 23.06 kΩ
TL431A的參考電壓Vref公差是1%,因此R1和R2的公差應該要好于這個指標,以盡量避免降低啟動點精度,或者也可以增加一個微調點。
作為一個有益的經驗,電流Iref應該小于絕對最大額定值10mA的一半。因此:
R6 ≥ VOn/ 5mA
R6的上限定義為:
Vref = (R1 || R2) Vt / (R6 + (R1 || R2))
R6 ≤ (R1 || R2) (Vt / Vref - 1)
因此, R6 ≤ 17.8kΩ
如果你選擇的R6值接近這個極限,你就能在蓄電池耗盡時禁止任何開啟負載的企圖。/Off輸入端的優選級比On要高。
開關Q2之后是電池電壓監測電路,因此低的RDS(on)是電路正確工作的關鍵。
當具有大的負載電流時,應該盡可能減少開關次數,以減少功耗。為了在導通期間給Q2的柵極電容Cg快速充電,振蕩器頻率應該要高一點(本例中大約是900kHz)。為了快速關斷,R5的值不能太高:這個關斷時間取決于R5 × Cg。
當電路處于非激活狀態時,Q1可以防止Q2的柵極通過D2和D3連接到+Acc。具有中等增益(30-150)的任何PNP晶體管(比如2N2904)都可以使用。具有較高增益的晶體管(如BC556-BC560)可能要求減小R4的值,以便在電路關斷狀態下確保Q1也是關斷的。不過Q1應該被流經555的電流可靠導通;在接近上限頻率的條件下工作并使用小阻值的R3可確保R4上有足夠的壓降。
低功耗齊納二極管D4應該根據Q2的VGS(max)作出選擇。
Q2主要參數的選擇與系統有關。因為Cg用作濾波電容,因此也需要多加注意。2nF到10nF范圍的取值應該足夠了;更大的電容可能要求增加C2的值。根據經驗,C2的取值范圍是從Cg到2Cg。C2的值對導通時間也有影響。
【推薦閱讀】




