【導讀】圖 1 中所示為一個典型的直流電機控制電路。電路得名于“H 橋式驅動電路”是因為它的形狀酷似字母 H。4 個三極管組成 H 的 4 條垂直腿,而電機就是 H 中的橫杠(注意:圖 1 及隨后的兩個圖都只是示意圖,而不是完整的電路圖,其中三極管的驅動電路沒有畫出來)。
一、H 橋原理
圖 1 中所示為一個典型的直流電機控制電路。電路得名于“H 橋式驅動電路”是因為它的形狀酷似字母 H。4 個三極管組成 H 的 4 條垂直腿,而電機就是 H 中的橫杠(注意:圖 1 及隨后的兩個圖都只是示意圖,而不是完整的電路圖,其中三極管的驅動電路沒有畫出來)。
如圖所示,H 橋式電機驅動電路包括 4 個三極管和一個電機。要使電機運轉,必須導通對角線上的一對三極管。根據不同三極管對的導通情況,電流可能會從左至右或從右至左流過電機,從而控制電機的轉向。
圖 1 H 橋式電機驅動電路要使電機運轉,必須使對角線上的一對三極管導通。例如,如圖 2 所示,當 Q1 管和 Q4 管導通時,電流就從電源正極經 Q1 從左至右穿過電機,然后再經 Q4 回到電源負極。按圖中電流箭頭所示,該流向的電流將驅動電機順時針轉動。 當三極管 Q1 和 Q4 導通時,電流將從左至右流過電機,從而驅動電機按特定方向轉動(電機周圍的箭頭指示為順時針方向)。

圖 2 H 橋電路驅動電機順時針轉動圖 3 所示為另一對三極管 Q2 和 Q3 導通的情況,電流將從右至左流過電機。 當三極管 Q2 和 Q3 導通時,電流將從右至左流過電機,從而驅動電機沿另一方向轉動(電機周圍的箭頭表示為逆時針方向)。

圖 3 H 橋電路驅動電機逆時針轉動
二、使能控制和方向邏輯驅動電機時,保證 H 橋上兩個同側的三極管不會同時導通非常重要。如果三極管 Q1 和 Q2 同時導通,那么電流就會從正極穿過兩個三極管直接回到負極。此時,電路中除了三極管外沒有其他任何負載,因此電路上的電流就可能達到最大值(該電流僅受電源性能限制),甚至燒壞三極管。 基于上述原因,在實際驅動電路中通常要用硬件電路方便地控制三極管的開關。 圖 4 所示就是基于這種考慮的改進電路,它在基本 H 橋電路的基礎上增加了 4 個與門和 2 個非門。4 個與門同一個“使能”導通信號相接,這樣,用這一個信號就能控制整個電路的開關。而 2 個非門通過提供一種方向輸人,可以保證任何時候在 H 橋的同側腿上都只有一個三極管能導通。(與本節前面的示意圖一樣,圖 4 所示也不是一個完整的電路圖,特別是圖中與門和三極管直接連接是不能正常工作的。)

圖 4 具有使能控制和方向邏輯的 H 橋電路
采用以上方法,電機的運轉就只需要用三個信號控制:兩個方向信號和一個使能信號。如果 DIR-L 信號為 0,DIR-R 信號為 1,并且使能信號是 1,那么三極管 Q1 和 Q4 導通,電流從左至右流經電機(如圖 4.16 所示);如果 DIR-L 信號變為 1,而 DIR-R 信號變為 0,那么 Q2 和 Q3 將導通,電流則反向流過電機。

圖 5 使能信號與方向信號的使用
實際使用的時候,用分立件制作 H 橋式是很麻煩的,好在現在市面上有很多封裝好的 H 橋集成電路,接上電源、電機和控制信號就可以使用了,在額定的電壓和電流內使用非常方便可靠。比如常用的 L293D、L298N、TA7257P、SN754410 等。
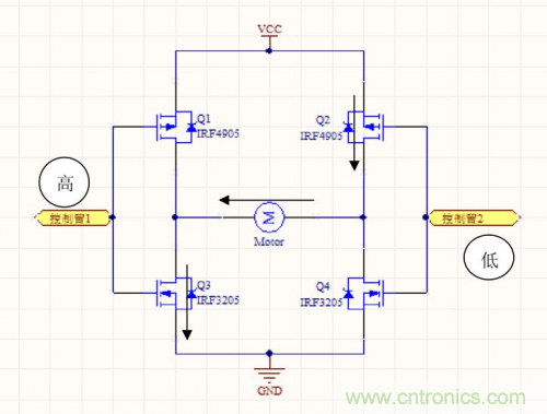
三、MOS 管 H 橋 1、上臂 PMOS,下臂 NMOS 它由 2 個 P 型場效應管 Q1、Q2 與 2 個 N 型場效應管 Q3、Q3 組成,所以它叫 P-NMOS 管 H 橋。 橋臂上的 4 個場效應管相當于四個開關,P 型管在柵極為低電平時導通,高電平時關閉;N 型管在柵極為高電平時導通,低電平時關閉。場效應管是電壓控制型元件,柵極通過的電流幾乎為“零”。 正因為這個特點,在連接好下圖電路后,控制臂 1 置高電平(U=VCC)、控制臂 2 置低電平(U=0)時,Q1、Q4 關閉,Q2、Q3 導通,電機左端低電平,右端高電平,所以電流沿箭頭方向流動。設為電機正轉。

圖 6 控制臂 1 高電平,控制臂 2 低電平,正轉
控制臂 1 置低電平、控制臂 2 置高電平時,Q2、Q3 關閉,Q1、Q4 導通,電機左端高電平,右端低電平,所以電流沿箭頭方向流動。設為電機反轉。

圖 7 控制臂 1 低電平,控制臂 2 高電平,反轉
當控制臂 1、2 均為低電平時,Q1、Q2 導通,Q3、Q4 關閉,電機兩端均為高電平,電機不轉;當控制臂 1、2 均為高電平時,Q1、Q2 關閉,Q3、Q4 導通,電機兩端均為低電平,電機也不轉,所以,此電路有一個優點就是無論控制臂狀態如何(絕不允許懸空狀態),H 橋都不會出現“共態導通”(短路)。
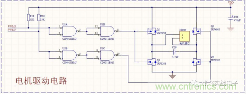
2、4 個 N 型場效應管的 H 橋
另外還有 4 個 N 型場效應管的 H 橋,內阻更小,有“共態導通”現象,柵極驅動電路較復雜,或用專用驅動芯片,如 MC33883,原理基本相似,不再贅述。下面是由與非門 CD4011 組成的柵極驅動電路,因為單片機輸出電壓為 0~5V,而我們小車使用的 H 橋的控制臂需要 0V 或 7.2V 電壓才能使場效應管完全導通, PWM 輸入 0V 或 5V 時,柵極驅動電路輸出電壓為 0V 或 7.2V, 前提是 CD4011 電源電壓為 7.2V 。 切記!!故 CD4011 僅做“電壓放大”之用。之所以用兩級與非門是為了與 MC33886 兼容。

兩者結合就是下面的電路:調試時兩個 PWM 輸入端其中一個接地,另一個懸空(上拉置 1),電機轉為正常。監視 MOS 管溫度,如發熱立即切斷電源檢查電路。CD4011 的 14 引腳接 7.2V,7引腳接地。

使用時單片機 PWM 輸出信號:1 路為 PWM 方波信號,另一路為高電平(置 1)。反轉亦然。



