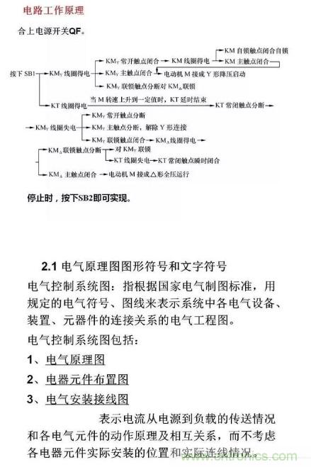
【導讀】控制電路包含了:直接啟動控制電路、電動控制電路、自鎖控制電路、點動和自鎖混合控制、多地控制以及順序控制電路、正反轉控制電路、位置控制和自動往返控制電路、星三角降壓啟動控制電路等等,一起來看看吧!




1.1.3 三相交流異步電動機的額定值
(1)額定功率(容量)(kW)。指電動機在額定運行狀態下,轉軸上輸出的機械功率。
(2)額定電壓(V)。指電動機在正常運行時,定子繞組規定使用的線電壓。
(3)額定電流(A)。指電動機在輸出額定功率時,定子繞組允許通過的線電流。
(4)額定轉速(r/min)。指電動機在額定電壓、額定頻率及輸出額定功率時的轉速。
(5)額定頻率(Hz)。指電動機在額定條件運行時的電源頻率。
(6)接法。指三相定子繞組的連接方式。在380V的額定電壓下,小功率(3kW以下)電動機多為Y形(星形)連接,中、大功率電動機為△形(三角形)連接。
1.1.4 三相交流異步電動機的檢查與測試
(1)機械方面的檢查。
(2)接線可靠。
(3)定子繞組直流電阻的測試。
(4)定子繞組絕緣電阻的測試。
(5)運行電流的測試。

2.選用方法
(1)用于照明和電熱負載時,選用額定電壓為220V或250V,額定電流稍大于電路所有負載的額定電流之和的兩極刀開關。
(2)用于電動機直接啟動控制時,選用額定電壓380V或500V,額定電流大于或等于電動機額定電流3倍的三極刀開關。
3.安裝與使用
(1)必須垂直安裝在控制屏或開關板上,不允許倒裝或平裝,以防止發生誤合閘事故。
(2)在分斷或接通電路時應迅速果斷地拉合閘,以使電弧盡快熄滅。
(3)由于開啟式刀開關沒有滅弧裝置,其分斷電流只能達到額定電流的1/3。































