【導讀】本文主要講了六款簡單的開關電源電路設計原理圖,24V開關電源的工作原理是什么、24V開關電源電路圖等內容,下面就一起來看看吧~
本文主要講了六款簡單的開關電源電路設計原理圖,24V開關電源的工作原理是什么、24V開關電源電路圖等內容,下面就一起來看看吧~
簡單的開關電源電路圖(一)
簡單實用的開關電源電路圖

調整C3和R5使振蕩頻率在30KHz-45KHz。輸出電壓需要穩壓。輸出電流可以達到500mA.有效功率8W、效率87%。其他沒有要求就可以正常工作。
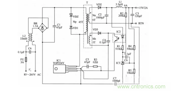
簡單的開關電源電路圖(二)
24V開關電源,是高頻逆變開關電源中的一個種類。通過電路控制開關管進行高速的導通與截止,將直流電轉化為高頻率的交流電提供給變壓器進行變壓,從而產生所需要的一組或多組電壓!
24V開關電源的工作原理是:
1.交流電源輸入經整流濾波成直流;
2.通過高頻PWM(脈沖寬度調制)信號控制開關管,將那個直流加到開關變壓器初級上;
3.開關變壓器次級感應出高頻電壓,經整流濾波供給負載;
4.輸出部分通過一定的電路反饋給控制電路,控制PWM占空比,以達到穩定輸出的目的。
24v開關電源電路圖


簡單的開關電源電路圖(三)
單端正激式開關電源的典型電路如下圖所示。這種電路在形式上與單端反激式電路相似,但工作情形不同。當開關管VT1導通時,VD2也導通,這時電網向負載傳送能量,濾波電感L儲存能量;當開關管VT1截止時,電感L通過續流二極管VD3 繼續向負載釋放能量。

在電路中還設有鉗位線圈與二極管VD2,它可以將開關管VT1的最高電壓限制在兩倍電源電壓之間。為滿足磁芯復位條件,即磁通建立和復位時間應相等,所以電路中脈沖的占空比不能大于50%。
由于這種電路在開關管VT1導通時,通過變壓器向負載傳送能量,所以輸出功率范圍大,可輸出50-200 W的功率。電路使用的變壓器結構復雜,體積也較大,正因為這個原因,這種電路的實際應用較少。
簡單的開關電源電路圖(四)
推挽式開關電源的典型電路如圖六所示。它屬于雙端式變換電路,高頻變壓器的磁芯工作在磁滯回線的兩側。電路使用兩個開關管VT1和VT2,兩個開關管在外激勵方波信號的控制下交替的導通與截止,在變壓器T次級統組得到方波電壓,經整流濾波變為所需要的直流電壓。
圖片
這種電路的優點是兩個開關管容易驅動,主要缺點是開關管的耐壓要達到兩倍電路峰值電壓。電路的輸出功率較大,一般在100-500 W范圍內。
簡單的開關電源電路圖(五)
在開關電源中電源反饋隔離電路由光電耦合器如PC817以及并聯穩壓器TL431所組成,其典型應用如下圖所示。當輸出電壓發生波動時,經過電阻分壓后得到取樣電壓與TL431中的2.5V帶隙基準電壓進行比較,在陰極上形成誤差電壓,使光耦合器件中的LED工作電流生產相應的變化,在通過光耦合器件去改變TOPSwitch控制端的電流大小,進而調節輸出占空比,使Uo保持不變,達到穩壓目的。

反饋回路中主要元件的作用及選擇:R1R4R5主要作用是配合TL431和光耦合器件工作,其中R1為光耦的限流電阻,R4及R5為TL431的分壓電阻,提供必須工作電流以完成對TL431保護。
簡單的開關電源電路圖(六)
電路以UC3842振蕩芯片為核心,構成逆變、整流電路。UC3842一種高性能單端輸出式電流控制型脈寬調制器芯片,相關引腳功能及內部電路原理已有介紹,此處從略。AC220V電源經共模濾波器L1引入,能較好抑制從電網進入的和從電源本身向輻射的高頻干擾,交流電壓經橋式整流電路、電容C4濾波成為約280V的不穩定直流電壓,作為由振蕩芯片U1、開關管Q1、開關變壓器T1及其它元件組成的逆變電路。逆變電路,可以分為四個電路部分講解其電路工作原理。

1、振蕩回路 開關變壓器的主繞組N1、Q1的漏--源極、R2(工作電流檢測電阻)為電源工作電流的通路;本機啟動電路與其它開關電源(啟動電路由降壓限流電阻組成)有所不同,啟動電路由C5、D3、D4組成,提供一個“瞬態”的啟動電流,二極管D2吸收反向電壓,D3具有整流作用,保障加到U1的7腳的啟動電流為正電流;電路起振后,由N2自供電繞組、D2、C5整流濾波電路,提供U1芯片的供電電壓。這三個環節的正常運行,是電源能夠振蕩起來的先決條件。
當然,U1的4腳外接定時元件R48、C8和U1芯片本身,也構成了振蕩回路的一部分。
電容式啟動電路,當過載或短路故障發生時,電路能處于穩定的停振保護狀態,不像電阻啟動電路,會再現“打嗝”式間歇振蕩現象。工作電流檢測從電阻R2上取得,當故障狀態引起工作過流異常增大時,U1的6腳輸出PWM脈沖占空比減小,N1自供電繞組的感應電路也隨之降低,當U1的7腳供電電壓低于10V時,電路停振,負載電壓為0,這是過流(過載或短路)引發U1內部欠電壓保護電路動作導致的輸出中止;工作電流異常增大時,R2上的電壓降大于1V時,內部鎖存器動作,電路停振,這是由過流引發U1內部過流保護動作導致輸出中止。
2、穩壓回路 開關變壓器的N3繞組、D6、C13、C14等元件組成的24V電源,基準電壓源TL1、光耦合器U2等元件構成了穩壓控制回路。U1芯片和1、2腳外圍元件R7、C12,也是穩壓回路的一部分。實際上,TL1、U1組成了(相對于U1內部電壓誤差放大器)外部誤差放大器,將輸出24V的電壓變化反饋回U1的反饋電壓信號輸入端。當24V輸出電壓上升時,U1的2腳電壓上升,1腳電壓下降,輸出PWM脈沖占空比下降,輸出電路回落。當輸出電壓異常上升時,U1的1腳下降為1V時,內部保護電路動作,電路停振。
3、保護回路 U1芯片本身和3腳外圍電路構成過流保護回路;N1繞組上并聯的D1、R1、C9元件構成了開關管的反向電壓吸收保護電路,以提供Q1截止時的反向電流通路,保障Q1的工作安全;實質上穩壓回路的電壓反饋信號,也可看作是一路電壓保護信號——當反饋電壓幅度達一定值時,電路實施停振保護動作;24V的輸出端并聯有由R18、ZD2、單向晶閘管SCR組成的過壓保護電路,當穩壓電路失常,引起輸出電壓異常上升時,穩壓二極管ZD2的擊穿為SCR提供觸發電流,SCR的導通形成一個“短路電流”信號,強制U1內部保護電路產生過流保護動作,電路處于停振狀態。
免責聲明:本文為轉載文章,轉載此文目的在于傳遞更多信息,版權歸原作者所有。本文所用視頻、圖片、文字如涉及作品版權問題,請電話或者郵箱聯系小編進行侵刪。





