【導讀】BTL(Bridged Transformer Less,也有其他一些解釋)放大器最初是將立體聲放大器的兩個輸出連接到揚聲器,用正相驅動一個輸出,用反相驅動另一個輸出,以作為單聲道放大器使用的方法。本文中要介紹的是將其應用于有刷直流電機驅動后的方法。使用了BTL放大器的驅動分為電壓驅動和電流驅動兩種。先來看電壓驅動。
前面已經介紹過一些使用H橋電路驅動有刷直流電機的方法示例,接下來介紹“使用BTL放大器電路驅動有刷直流電機的方法”。BTL(Bridged Transformer Less,也有其他一些解釋)放大器最初是將立體聲放大器的兩個輸出連接到揚聲器,用正相驅動一個輸出,用反相驅動另一個輸出,以作為單聲道放大器使用的方法。本文中要介紹的是將其應用于有刷直流電機驅動后的方法。使用了BTL放大器的驅動分為電壓驅動和電流驅動兩種。先來看電壓驅動。
使用BTL放大器電路驅動有刷直流電機:線性電壓驅動
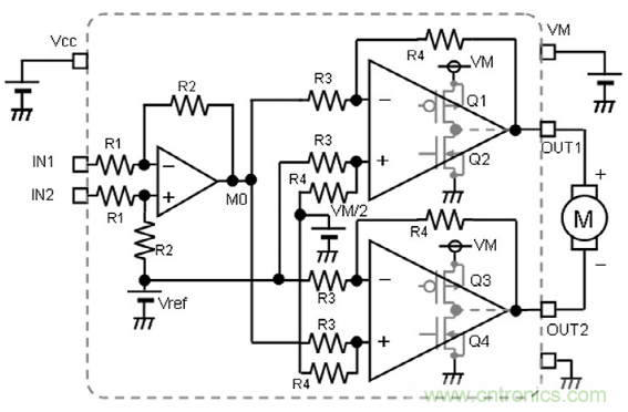
下圖是以線性電壓驅動有刷直流電機的BLT放大器電路圖。

該電路通過控制施加在兩個輸入(IN1、IN2)上的直流電壓,來控制施加在電機上的直流電壓(OUT1、OUT2)和電流的方向。該示例電路包括輸入級放大器和與其連接的兩個輸出級功率放大器。電機連接在兩個輸出之間,如圖所示。
下面解釋一下該電路的工作。由輸出M0、輸入IN1和IN2組成的輸入級放大器是簡單的差分放大器。因此,如下所示,M0是通過將施加到IN1和IN2的電壓之間的差乘以取決于R2/R1的增益并加上Vref而得到的電壓。
VM0=(R2/R1)×(VIN2-VIN1)+Vref
來看輸出級功率放大器的輸入M0(=輸入級放大器的輸出)與各輸出(OUT1和OUT2)之間的關系。由于與輸入級放大器一樣由差分放大器組成,因此它們的關系如下。由于OUT1放大器在反相輸入端接收M0,而OUT2放大器在同相輸入端接收M0,因此輸入電壓差的項是不同的。
VOUT1=(R4/R3)×(Vref-VM0)+VM/2
VOUT2=(R4/R3)×(VM0-Vref)+VM/2
將求出VM0的第一個公式代入這些公式中,整理后如下:
VOUT1=(R4/R3)×(R2/R1)×(VIN1-VIN2)+VM/2
VOUT2=(R4/R3)×(R2/R1)×(VIN2-VIN1)+VM/2
因此,OUT1與OUT2之間的電壓差如下:
VOUT1-VOUT2=2×(R4/R3)×(R2/R1)×(VIN1-VIN2)
上面的公式表示,當IN1的電壓高于IN2的電壓時,由于OUT2低于OUT1,因此電流從OUT1流向OUT2,反之,電流則從OUT2流向OUT1。施加到電機上的電壓是將IN1和IN2之間的電壓差乘以電壓增益2×(R4/R3)×(R2/R1)所得的值。這樣,就可以控制電機的正轉和反轉了。
如果使IN1和IN2具有相同的電壓,則OUT1和OUT2的電壓也會相同(=VM/2),因此可以將它們置于短路制動狀態。但是,如果放大器存在失調情況,則輸出電壓差不會完全為零,因此可能需要進行調整。
該電路無法處于開路狀態。要想創建開路狀態,需要另行配置電路。
下次,我們計劃介紹使用BTL放大器的有刷直流電機的線性電流驅動。
(來源:ROHM,作者:ROHM)
免責聲明:本文為轉載文章,轉載此文目的在于傳遞更多信息,版權歸原作者所有。本文所用視頻、圖片、文字如涉及作品版權問題,請電話或者郵箱聯系小編進行侵刪。




