【導讀】MAX4211將高端電流檢測放大器與模擬電壓倍增器相結合,可以輕松測量負載中的功耗。一個乘法器輸入連接到負載電壓,另一個連接到負載電流的內部模擬,即內部電流檢測放大器產生的比例電壓。乘法器輸出(VL我L) 是與負載功率成比例的電壓。
MAX4211將高端電流檢測放大器與模擬電壓倍增器相結合,可以輕松測量負載中的功耗。一個乘法器輸入連接到負載電壓,另一個連接到負載電流的內部模擬,即內部電流檢測放大器產生的比例電壓。乘法器輸出(VL我L) 是與負載功率成比例的電壓。
將高端電流檢測放大器與模擬倍壓器(MAX4211)相結合的IC可以輕松測量負載中的功耗。一個乘法器輸入連接到負載電壓,另一個連接到負載電流的內部模擬,即內部電流檢測放大器產生的比例電壓。乘法器輸出(VL我L) 是與負載功率成比例的電壓。
內部乘法器還可以在高端電流測量中實現更高的精度,適用于電流信號由A-D轉換器數字化的應用。無論ADC的基準電壓源是ADC內部還是外部,數字化負載電流測量的精度在很大程度上取決于基準電壓源的精度和穩定性。
為了盡量減少對基準電壓精度的依賴性,通過電阻分壓器將乘法器的外部輸入連接到基準電壓(圖 1)。然后進行比率式電流測量:基準電壓中的任何誤差或漂移都會對ADC的輸入產生成比例的影響,從而實現基準電壓引起的滿量程誤差的一階消除。所示電路可以在各種應用中測量電池充電和放電電流,并且與ADC內部的基準電壓源同樣有效,驅動R1-R2分壓器。

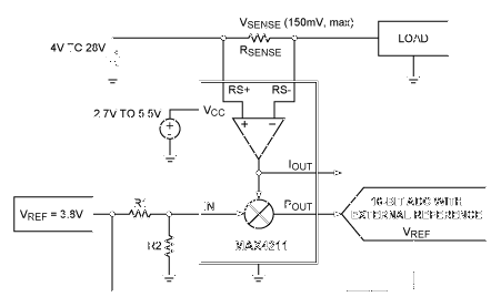
圖1.本電路使用高邊功率/電流監測器(MAX4211)和帶外部基準電壓的ADC來測量電池充電電流。
IC的乘法器輸出(P外) 為輸入電壓范圍為 0V 至 V 的 16 位 ADC 供電裁判.V裁判,此處由外部穩壓器提供,應介于 1.2V 和 3.8V 之間(本例中為 3.8V)。乘法器輸入必須限制在0V至1V范圍內,這是通過將3.8V基準電壓與R1/R2電阻分壓器分壓來實現的。假設R2 = 1kΩ,R1 = 2.8kΩ,則V在= 1V。IC在V之間具有25的增益意義和我外和檢測電壓范圍(V意義) 0V 至 150mV,產生(在兩個 P外和我外) 0V 至 3.75V 范圍內的輸出。
因此,使用P外(而不是我外) 具有優勢:饋送到 ADC 的信號與負載中的電流成正比,按 V 縮放裁判.下式將 P外/V裁判與 I 的比率負荷/ 1意義,以及 R1 和 R2 的值:
POUT/VREF = ILOAD × RSENSE × 25 × VREF × R2/(R1 + R2)/VREF = ILOAD × RSENSE × 25 × R2/(R1 + R2)
注意ADC輸入與ADC滿量程之比(POUT/VREF) 不依賴于 V 的精度裁判.
電流測量的總體精度取決于許多因素:電阻容差、放大器增益誤差、電壓失調和偏置電流、基準電壓精度、ADC誤差以及上述所有因素的溫度漂移。該電路僅通過消除其中一個原因(基準電壓不準確)來提高精度。V裁判至少受到三個錯誤源的影響:
Initial dc error as a percentage of the nominal value
VREF changes with load
VREF changes with temperature
乘法器輸入 (IN) 與溫度的關系圖,帶 V抄送= 5V 和 V意義恒定在100mV,顯示了溫度對基準電壓的影響(圖2)。查看比率輸出在P處的優勢外,比較 P外/V在比率及其線性理想與I外/V在比率及其線性理想值,因為它們隨溫度變化(圖3)。注意比率 P外輸出(頂部)不會偏離理想值。

圖2.V在圖1電路的溫度
圖3.P外/V在和我外/V在圖1電路的溫度與溫度的關系,帶V意義= 100mV。
免責聲明:本文為轉載文章,轉載此文目的在于傳遞更多信息,版權歸原作者所有。本文所用視頻、圖片、文字如涉及作品版權問題,請聯系小編進行處理。
推薦閱讀:



