【導讀】高可用性系統(如服務器、網絡交換機、獨立磁盤冗余陣列 (RAID) 存儲和其他形式的通信基礎結構)需要設計為在其整個使用壽命期間幾乎為零停機時間。如果此類系統的某個組件出現故障或需要更新,則必須在不中斷系統其余部分的情況下更換該組件。在系統保持正常運行的同時,必須卸下電路板或模塊并插入其替換件。此過程稱為熱插拔,或在某些情況下稱為熱插拔(模塊與系統軟件交互)。
高可用性系統(如服務器、網絡交換機、獨立磁盤冗余陣列 (RAID) 存儲和其他形式的通信基礎結構)需要設計為在其整個使用壽命期間幾乎為零停機時間。如果此類系統的某個組件出現故障或需要更新,則必須在不中斷系統其余部分的情況下更換該組件。在系統保持正常運行的同時,必須卸下電路板或模塊并插入其替換件。此過程稱為熱插拔,或在某些情況下稱為熱插拔(模塊與系統軟件交互)。為了安全地熱插拔,通常使用具有交錯引腳的連接器來確保在進行其他連接之前建立接地和本地電源。此外,每個印刷電路板 (PCB) 或插入式模塊都有一個板載熱插拔控制器,便于從帶電背板上安全拆卸和插入模塊。在運行時,控制器還提供連續保護,防止短路和過流故障。
雖然必須中斷和啟動的電流可能很大,但大電流設計的一些微妙之處往往很少被考慮。由于“細節決定成敗”,本文將重點介紹熱插拔控制電路組件的功能和意義,并深入探討使用ADI公司ADM1177熱插拔控制器的設計過程中的設計考慮因素和最佳元件選擇標準。
熱插拔拓撲
高可用性系統中常見的兩種系統功率級別(–48 V和+12 V)使用不同的熱插拔保護配置。–48V 系統集成了低側熱插拔控制和調整 MOSFET;+12 V系統使用高邊控制器和調整MOSFET。
–48-V方法起源于傳統的電信交換系統技術。在高級電信計算架構 (ATCA) 系統、光網絡、基站和刀片服務器中可以看到示例。作為通常從電池組獲得的電壓,選擇48 V是因為功率和信號可以遠距離傳輸而不會造成重大損失,但電平不足以在正常條件下冒嚴重電擊的風險。之所以選擇負極性,是因為在暴露于元素時不可避免地存在水分的情況下,金屬離子從陽極到陰極的遷移在正極端子接地的情況下腐蝕性要小得多。
然而,在數據通信系統中,距離不是重要因素,+12 V電源更合理,因此在刀片服務器和網絡系統設計中很受歡迎。本文將重點介紹+12 V系統。
熱插拔事件
考慮一個具有 12V 背板和可拆卸模塊機架的系統。每個模塊必須能夠撤回和更換,而不會影響機架中任何相鄰模塊的正常運行。在沒有控制器的情況下,每個模塊可能會向電源線提供相當大的負載電容,通常為毫法拉量級。首次插入模塊時,其未充電的電容器需要盡可能多的電流來為負載充電。如果不限制此浪涌電流,則可能會降低端電壓,導致主背板上出現明顯的掉電,重置系統上的許多相鄰模塊,并因高初始電流而損壞模塊的連接器。
這可以通過熱插拔控制器(圖1)來解決,該控制器仔細控制浪涌電流以確保安全的上電間隔。熱插拔控制器還將在上電后持續監控電源電流,以防止正常工作期間出現短路和過流情況。

圖1.熱插拔應用圖。
熱插拔控制器
ADM1177熱插拔控制器由三個主要元件組成(圖2):用作主功率控制開關的N溝道MOSFET、測量電流的檢測電阻和熱插拔控制器(包括電流檢測放大器),完成環路以控制MOSFET的通電流。

圖2.ADM1177功能框圖
在熱插拔控制器內部,電流檢測放大器監視外部檢測電阻兩端的壓降。這個小電壓(通常范圍為0 mV至100 mV)必須放大到有用的水平。ADM1177中的放大器增益為10,因此,例如,給定電流量產生的100 mV壓降將被放大至1 V。將該電壓與固定或可變基準電壓進行比較。采用1 V基準電壓源時,分流器兩端產生大于100 mV (±3%)電壓的電流將導致比較器指示過流。因此,最大電流跳變點主要由分流電阻、放大器增益和基準電壓決定;分流電阻值設置最大電流。TIMER 電路對給定過流條件可能存在的時間長度設置限制。
ADM1177具有軟啟動功能,其中過流基準電壓源線性上升,而不是突然導通,迫使負載電流以類似的方式跟隨。這是通過將來自內部電流源的電流注入外部電容(SS引腳)來實現的,以將比較器的基準輸入從0 V線性斜坡上升至1 V。外部SS電容設定此斜坡的速率。如有必要,SS引腳也可以由電壓直接驅動,以設置最大電流限值。
由比較器和基準電路組成的ON電路使能該器件。它可以精確地設置電源必須達到的電壓,以啟用控制器。設備啟用后,門開始充電。此類電路中使用的N溝道MOSFET的柵極必須位于源極上方。為了在電源電壓(VCC)范圍內實現這一點,熱插拔控制器具有一個集成電荷泵,能夠將GATE引腳保持在比VCC高10 V之多。GATE 引腳需要一個電荷泵浦上拉電流來使能 MOSFET,并需要下拉電流在必要時禁用 MOSFET。弱下拉電流用于調節,較強的下拉電流用于在發生短路時快速禁用MOSFET。
熱插拔控制器的最后一個基本模塊是TIMER,它限制過流事件期間電流處于調節狀態的時間。MOSFET 設計用于在規定的最大時間內承受給定量的功率。MOSFET 制造商使用如圖 3 所示的圖表概述了此范圍或安全工作區 (SOA)。

圖3.場效應管 SOA 圖。
SOA圖顯示了漏源組合電壓、漏極電流和MOSFET能夠承受這種耗散的持續時間之間的關系。例如,圖3中的MOSFET可以承受10 V和85 A (850 W)的電壓,持續1 ms。如果這種情況持續更長時間,MOSFET 將被破壞。定時器電路可以確保MOSFET受這些最壞情況條件影響的時間長度受到外部定時器電容器的限制。例如,如果定時器設置為1 ms,并且電流超過限值超過1 ms,則電路將超時并關斷MOSFET。
在ADM1177中,為了提供安全裕度,定時器電流檢測電壓激活閾值設置為92 mV。因此,當檢測電壓接近100 mV的調節值時,熱插拔控制器將開始保守地定時電流。
設計示例
由于ADM1177等控制器的設計具有靈活性,因此演示如何在12 V熱插拔設計示例中應用控制器可能會有所幫助。此示例假定滿足以下條件:
控制器為 ADM1177
VIN = 12 V (±10%)
最大電壓 = 13.2 V
ITRIP = 30 A
負載 = 2000 μF
VON = 10 V(用于打開控制器的良好電源電平)
IPOWERUP = 1 A(上電期間負載所需的直流偏置電流)
為了簡化此討論,計算排除了組件公差的影響。當然,在設計最壞情況時,應考慮這些公差。
上銷
首先考慮電源電壓超過10 V時使能控制器的條件。如果ON引腳的閾值為1.3 V,則VIN至ON引腳的分壓器比需要為0.13:1。為了準確起見,在選擇串的電阻時應考慮引腳漏電流。
由 10 kohm 和 1.5 kohm 電阻組成的電阻分壓器的合適比率為 0.130。
檢測電阻選擇
檢測電阻是根據啟動定時器所需的負載電流選擇的。
![]()
其中VSENSETIMER= 92 mV。
檢測電阻在30 A時消耗的最大功率為:

因此,檢測電阻應能夠耗散3 W。如果沒有具有正確額定功率或電阻的單個電阻器,則可以使用多個電阻器來制作檢測電阻器。
負載電容充電時間
在選擇MOSFET之前,必須確定對負載電容充電所需的時間。在上電階段,由于負載電容需要浪涌電流,控制器通常會達到電流限制。如果TIMER引腳設置的時間不足以允許負載電容充電,則MOSFET將被禁用,系統將無法上電。我們可以使用以下等式來確定理想值:

該公式假設負載電流瞬時從0 A斜坡上升到30 A的理想條件。實際上,柵極電荷,Q一般事務人員,用于限制柵極電壓的壓擺率,從而限制上電電流曲線,從而在不觸發 TIMER 功能的情況下向負載電容器輸送一定量的電荷。在圖4中,具有較高Q值的MOSFET一般事務人員與具有較低 Q 值的 MOSFET 相比,導致定時器在 T1 至 T3 的工作時間較短一般事務人員,這會導致計時器在 T0 到 T2 期間處于活動狀態。

圖4.QGS對啟動配置文件的影響。
這是因為在 T0 和 T1 之間傳遞的電荷累積在小于電流限值時。因此,可以相應地減少所需的計算時間。這個數量很難量化;這取決于控制器柵極電流和柵極電荷和電容的MOSFET規格。由于在某些情況下它可能占總充電電流的30%,因此需要考慮它,特別是在使用大MOSFET和高電流的設計中。
對于使用柵極電荷較低的MOSFET的設計,可以假設柵極斜坡快速。這將導致從0 A到I的快速斜坡旅行,這可能會導致不必要的瞬變;在這種情況下,應使用軟啟動。
軟啟動
在軟啟動時,浪涌電流在SS電容器設定的時間段內從零線性斜坡上升到滿量程。這將提供一個浪涌斜坡,避免30 A限值的突然沖擊,并通過增加基準電流來實現。請注意,電流在SS事件期間處于穩壓狀態,因此TIMER從軟啟動開始的那一刻起就處于活動狀態,如圖5所示。

圖5.定時器的軟啟動效果。
因此,建議軟啟動時間不超過總定時器的 10% 至 20%。對于此示例,我們可以選擇 100 μs 的時間。SS電容值可按如下方式確定:

其中 ISS = 10 μA 和 VSS = 1 V。
場效應管和定時器選擇
選擇合適的MOSFET的第一步是選擇VDS和我D標準。對于 12V 系統,VDS應為 30 V 或 40 V,以處理可能破壞 MOSFET 的瞬變。我D的MOSFET應遠大于所需的最大值(參見圖3中的SOA圖)。在大電流應用中,最重要的規格之一是MOSFET的RDSON.該參數的低值將確保MOSFET在正常工作中完全增強時損失最小功率,并且在滿載時產生的熱量最小。
散熱和功耗注意事項
在考慮SOA細節和定時器選擇之前,需要考慮MOSFET在全直流負載下的功耗,因為必須避免過熱。隨著MOSFET溫度的升高,其額定功率會降低或降低。此外,在高溫下運行MOSFET會縮短其使用壽命。
回想一下,熱插拔控制器以92 mV的最小檢測電壓啟動定時器。對于此計算,我們需要知道在不觸發定時器的情況下可以流動的最大可能直流電流。假設最壞情況 V雷格明97 mV。然后


MOSFET在環境溫度下的熱阻將在數據手冊中指定。封裝尺寸和額外的銅將影響此值。假設
![]()
由于MOSFET需要耗散2.1 W,因此預計最壞情況下的溫升將比環境溫度高126°C:
![]()
減少此數量的一種方法是并聯使用兩個或多個MOSFET。這將有效地降低R德森從而影響 MOSFET 中的功耗。使用兩個 MOSFET 時,假設電流在器件之間平均分配(應允許一定的容差),則每個 MOSFET 的最大溫升為 32°C。下面顯示了每個 MOSFET 中的功率:

隨著這種溫升和假設的環境溫度 T一個= 30°C,每個MOSFET的最高外殼溫度預計為62°C。
![]()
MOSFET SOA 注意事項
下一步是查看SOA圖,以找到合適的MOSFET來處理最壞情況。在最壞情況下,對地短路,VDS可以假設為 V。.MAX13.2 V,因為這將是MOSFET上存在的最大電壓,其源極端子被拉至GND。在調節中,最壞的情況將基于熱插拔控制器調節點的最大數據手冊規格。這等于103 mV。然后可以按如下方式計算電流:
![]()
在將其與MOSFET SOA圖進行比較之前,我們需要考慮MOSFET的溫度降額,因為SOA圖基于環境外殼溫度TC= 25°C。首先計算T處的功耗C= 25°C:
![]()
其中 RthJC 在 MOSFET 數據手冊中指定。
現在對 TC = 62°C 執行相同的計算:
![]()
因此,降額系數 1.42 的計算公式如下:
![]()
這需要應用于圖3中MOSFET的SOA圖。表示施加最大功率的時間的對角線需要向下移動,以反映調整后的額定功率。
我們之前使用 1 毫秒線作為示例來說明曲線的工作原理。例如,取該線上的一個點,例如(20 A,40 V);此時的功率為 800 W。 應用降額公式:
![]()
在 40 V 時,降額功率的相應電流為 14 A。在 SOA 圖上繪制該點可在新的 62°C 降額 1 ms 線上建立一個點。新的 10 ms 和 100 μs 線路可以以相同的方式建立。圖 6 中的新行以紅色顯示。

圖6.SOA 圖,包括 62°C 降額功率限值。
選擇定時器電容器
SOA 的新降額線可用于重新計算 TIMER 值。從 繪制水平線我。.MAX≈ 35 A 和一條垂直線在。.MAX= 13.2 V(微弱的藍線),然后確定它們相對于紅線的交點。它們指示的時間介于 1 毫秒到 10 毫秒之間,可能是 ~2 毫秒。在對數刻度的圖形的一小部分區域中,很難獲得完全正確的數字,因此應做出保守的選擇以確保應用足夠的公差,同時考慮這些選擇對其他標準(如性能和價格)的影響。
回想一下,負載充電的估計時間約為 850 μs。由于軟啟動時間由線性斜坡建立,因此為負載電容充電需要更長的時間(比階躍變化時更長)。為了估計總電荷量,假設如果使用軟啟動,則將一半的SS時間添加到計算時間中;因此,將一半的SS時間(50 μs)增加到850 μs,總時間約為900 μs。如前所述,如果所選的MOSFET具有較大的柵極電荷(例如≥80 nC),則可以進一步降低。如果負載充電時間小于最大SOA時間,則MOSFET是合適的。在這種情況下,滿足標準(0.9 毫秒< 2 毫秒)。
小于 2 ms 的 TIMER 值應足以保護 MOSFET,大于 0.9 ms 即可為負載充電。如果選擇1 ms的保守值,則電容的計算方法如下:
![]()
其中 ITIMER = 60 μA 和 VTIMER = 1.3 V,
![]()
使用并聯 MOSFET 時,定時器選擇的計算不會改變。至關重要的是,定時器和短路保護在設計時要考慮到單個MOSFET。原因是 V總金在一組 MOSFET 之間可能有很大差異,因此在穩壓期間可能需要單個 MOSFET 來處理大部分電流。
熱插拔設計完成
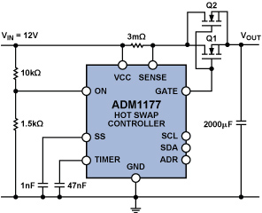
采用并聯MOSFET的熱插拔設計如圖7所示,具有正確的元件值。ADM1177熱插拔控制器執行其他功能。它具有一個集成的片上ADC,可用于將電源電壓和負載電流轉換為數字數據,這些數據可以通過I2C 總線,提供完全集成的電流和電壓監控功能。

圖7.完成的參考設計。
(作者:Marcus O’Sullivan)
免責聲明:本文為轉載文章,轉載此文目的在于傳遞更多信息,版權歸原作者所有。本文所用視頻、圖片、文字如涉及作品版權問題,請聯系小編進行處理。
推薦閱讀:




