【導讀】工程師在開發一些電子項目,不知道是否遇到過類似這樣的問題——設計的PCBA電路板,內部有5V電源電路,除了給各個功能電路供電之外,比如MCU單片機供電、PM2.5傳感器供電、喇叭供電,還需要給外部電路供電。5V電源給內部電路供電還好處理,但給外部電路供電,就不那么簡單了,因為工程師需要考慮各種不同的情況出現,如外部電路如果短路怎么辦?外部電路,如果電壓超過了5V怎么辦?還有就是如果外部電路,發生了異常,內部的電路該怎么判斷呢?
工程師在開發一些電子項目,不知道是否遇到過類似這樣的問題——設計的PCBA電路板,內部有5V電源電路,除了給各個功能電路供電之外,比如MCU單片機供電、PM2.5傳感器供電、喇叭供電,還需要給外部電路供電。5V電源給內部電路供電還好處理,但給外部電路供電,就不那么簡單了,因為工程師需要考慮各種不同的情況出現,如外部電路如果短路怎么辦?外部電路,如果電壓超過了5V怎么辦?還有就是如果外部電路,發生了異常,內部的電路該怎么判斷呢?
本文轉載自“電路一點通”賬號,原作者介紹了安森美(onsemi)一款專門用來進行限流輸出的保護芯片NCP380,它能將5V電壓輸出的電流限制在1A或者1.5A和2.0A,這樣就可以防止大電流和短路的情況發生了。
內部的5V電路向外輸出5V電壓
首先,讓我們詳細來了解一下它的功能用途。
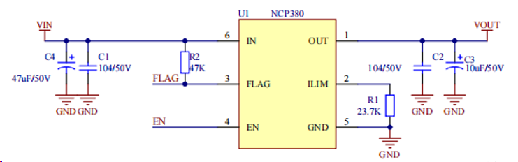
NCP580芯片應用電路
在這個限流保護電路中,VIN連接的是5V電壓,是輸入電壓。VOUT就是向外輸出的5V電壓,正常的工作電流是500mA。
如果外部的電路發生異常情況,導致電路中的電流增大了1.2A,超過了限制的電流1A,顯然它就會觸發芯片的電流保護功能,會立即關閉VOUT輸出的5V電壓,這樣就保護了內部的5V電源電路不受影響了。問題是,這個限制的電流1A是怎么來的?
它與限流電阻R1的阻值有關,不同的阻值,對應到不同的限流值。比如
. R1阻值為23.7K,NCP380芯片限流的值就為1A;
. R1阻值為37.4K,NCP380芯片限流的值就為0.7A;
. R1阻值為14.3K,NCP380芯片限流的值就為1.5A;
. R1阻值為9K,NCP380芯片限流的值就為2.0A;
工程師可以根據自己的實際項目來選擇合適的R1電阻阻值,來達到自己想要的限流功能。
芯片限流的原理
可能有工程師會問,為什么NCP380芯片有限流的保護功能呢?它的保護原理是什么呢?回答這個問題,還得從它的內部電路來分析。
NCP380芯片內部電路
芯片的內部,輸入VIN 和 輸出VOUT之間有一個P溝道的MOS管,它是作為一種功率開關,控制輸出的電壓VOUT。也就是說,NCP380芯片,本質上可以把它看成一個MOS管。當MOS管導通,5V電壓就可以輸出;當MOS管關閉,5V電壓就輸出不了。
其中這個MOS管的導通和關閉,是由芯片的EN引腳電平決定的。如果EN引腳輸入高電平,MOS管就導通;如果EN引腳輸入低電平,MOS管就關閉。
不知道工程師有沒有發現,在輸入VIN那一側,它還有一個串聯的小電阻,這個電阻就是用來測量輸出的電流,它的功能是類似于采樣電阻。NCP380芯片就是通過內部的采樣電阻,來實時檢測輸出的電流是否正常。
工程師可不要搞混了,這個電阻與芯片哥之前說的限流電阻R1不是一個電阻,它倆的作用完全不一樣。芯片內部的采樣電阻只是負責檢測輸出的電流,而外圍的限流電阻R1,它的阻值是設定限定輸出電流的最大值。
如何判斷是否過流
既然NCP380芯片具有限流的保護功能,那如何判斷電路是否過流了呢?工程師可以通過檢測芯片的FLAG引腳的高低電平來判斷。
NCP380芯片應用電路
FLAG引腳是一個標志位,只有當芯片內部產生的過流,或者過溫了,FLAG引腳才會輸出一個低電平;在其他正常的情況下,由于有一個47K的上拉電阻R2,所以它平時是一個高電平的狀態。
雖然NCP380芯片,能被工程師用來開發帶有限流保護功能的電路方案,但它的VIN輸入引腳電壓,最大卻只能支持5.5V,顯然是不符合高電壓項目應用的,比如12V。
本文轉載自:安森美
免責聲明:本文為轉載文章,轉載此文目的在于傳遞更多信息,版權歸原作者所有。本文所用視頻、圖片、文字如涉及作品版權問題,請聯系小編進行處理。
推薦閱讀:
如何使用 SSR 實現可靠都的、可快速開關的低損耗半導體自動測試設備



