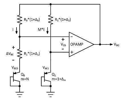
【導讀】在本期文章中,對傳統的帶隙電路進行了誤差分析,然后解釋了如何使用開關電容電路將這些誤差降至。圖 1 顯示了傳統的帶隙參考實現方案及其相關的誤差源。
在本期文章中,對傳統的帶隙電路進行了誤差分析,然后解釋了如何使用開關電容電路將這些誤差降至。圖 1 顯示了傳統的帶隙參考實現方案及其相關的誤差源。
圖 1
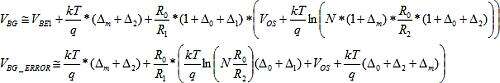
圖 1 中沒有誤差源的帶隙電壓由以下公式描述。
下面添加了錯誤源,并假設所有不匹配 錯誤
條件、誤差級別和選擇的設計參數:
使用上述參數進行誤差計算:
從上面可以看出,輸入失調電壓是主要的誤差源,因此消除這個誤差將大大有助于實現的帶隙電壓。因此,讓我們繼續討論 switched capacitor 實現,看看如何處理這個錯誤,以及其他錯誤如何比較。
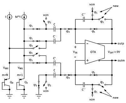
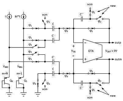
在圖 2 中,顯示了開關電容帶隙電路,并添加了一個簡單的附加物(標記為“新”)以執行偏移電壓消除。該圖是對本系列部分的初始采樣狀態 圖 1 的修改。在這種狀態下,反饋電容 C” 現在都連接到共模輸出電壓 (vcm),另一側連接到 OTA 的輸入端,電路中的其余電容也是如此。因此,在此階段的所有 caps 上對 input offset voltage 進行采樣。
圖 2
帶偏移校正的初始采樣
在下一個狀態下,φ1 開關打開,φ2 閉合,之前連接到 vcm 的兩個 C” 反饋電容器的端子連接到輸出。兩者保持相同的端電壓,因此 OTA 偏移電壓已從差分輸出中消除。
傳統帶隙電路中的第二大誤差貢獻因素是 R0和 R1.這些電阻器用于增益 (R0/ R1) PTAT 電壓。如本系列部分所述,PTAT 電壓在開關電容電路中使用電容器比率 (2C’/C”) 而不是電阻器比率來增加。這是有益的,因為電容器的失配(每單位面積)遠小于多晶硅電阻器的失配,在我目前正在工作的過程中相差 ?5 倍。這將第二大誤差從 6.3mV 降低到 1.3mV。
這種開關電容架構的一個好處是電路的差分特性帶來的卓越電源抑制 (PSR) 性能。差分 OTA 的對稱設計為電源上的信號提供一階抵消。
總之,使用開關電容器技術產生基于帶隙的電壓有很多好處。其中包括易于減少甚至消除許多傳統帶隙電路常見的誤差。使用簡單的偏移消除技術消除了偏移電壓誤差,使用電容器而不是電阻器減少了關鍵元件的失配誤差,并且通過電路的差分特性獲得了更好的 PSR 性能。
免責聲明:本文為轉載文章,轉載此文目的在于傳遞更多信息,版權歸原作者所有。本文所用視頻、圖片、文字如涉及作品版權問題,請聯系小編進行處理。
推薦閱讀:
Quobly與意法半導體攜手, 加快量子處理器制造進程,實現大型量子計算解決方案



