【導讀】CAN(Control Area Network)總線最初是一種為汽車車載設備(傳感器、執行器)控制而設計的串行數字通信總線,由德國BOSCH公司和美國INTEL公司在20世紀80年代末期開發成功,并于1993年成為國際標準ISO11898。
CAN的目的是用多點、串行數字通訊技術取代常規的直接導線信號連接,可以節省大量車載設備的電纜布線。由于CAN總線芯片可靠性高、協議精練、價格低、貨源廣泛,因而在工業測控領域也獲得廣泛應用。但是,工業現場環境惡劣,電磁干擾較為嚴重,如何保證CAN總線通訊的可靠性尤為重要。
CANsmc系統概述
北京航空航天大學和北京和利時電機技術有限公司聯合定義了一種基于CAN總線的數字伺服通訊協議——CANsmc(CAN for synchronous motion control)。CANsmc采用主從式的雙通道網絡,由一個主站和最多61個從站組成,如圖1所示。系統的通訊由主站管理和協調,通道0為指令通道,主站通過它向各個從站發送控制指令數據。通道1為狀態通道,各個從站通過它向主站發送運行狀態數據。

圖1:CANsmc應用示意圖
圖1也表示了CANsmc實驗系統的組成,包括主站控制卡、從站控制卡和兩種設備控制卡。主站控制卡基于ISA總線,插入PC機控制單元。從站控制卡是嵌入式的CAN總線通訊卡,設備控制卡包括位置控制卡和I/O控制卡,可以控制伺服驅動器和I/O設備。
電磁兼容分析
在電子產品的設計中,電磁兼容EMC(Electro Magnetic Compatibility)性能對系統的影響非常大,關系到其能否正常穩定運行。國際上已經開始對電子產品的電磁兼容性做強制性限制,電磁兼容性能已經成為產品性能的一個重要指標。
電磁兼容主要包括兩方面的內容,一個是產品本身對外界產生不良的電磁干擾EMI(Electro Magnetic Interference)影響,稱為電磁干擾發射;另一個是對外界電磁信號的敏感程度,稱為電磁敏感度EMS(Electro Magnetic Sensitivity)。干擾源、耦合途徑及敏感設備是電磁兼容的三要素,缺一不可。電磁兼容的詳細內容如圖2所示。

圖2:電磁兼容的內容
如圖2所示,電磁干擾信號的耦合途徑有傳導和輻射兩種。而根據耦合結果的不同,干擾又分為共模干擾和差模干擾。共模干擾存在于所有的信號線(包括信號線、數據線和電源線等)和地線之間,而差模干擾存在于信號線之間。
提高電磁兼容性的措施有三種:提高電子設備本身的EMC性能、對輻射性耦合使用屏蔽技術加以抑制、對傳導耦合采取濾波技術加以抑制。
PCB板EMC設計
CANsmc系統主站和從站電路板的設計對系統的EMC至關重要,而一個電路板的電磁輻射能力和接收能力往往是一致的,因此在提高電路板抗干擾能力的同時,也抑制了電路板的電磁輻射。PCB板的EMC設計主要考慮以下因素:
(1) 元器件選擇和布局
選擇EMC性能好的元器件,并盡量選擇表面貼裝的封裝形式。器件合理布局,把相互有關的器件盡量放得靠近些,使各部件之間的引線盡量短。特別是微控制器和CAN控制器的時鐘源晶體,一定要按規定放置,否則會不起振。
在位置控制卡中使用了模擬電路,應把模擬電路和高速數字電路合理地分開,使相互間的信號耦合為最小。
(2) 合理布局地線,降低地線阻抗
地線電平是所有信號的參考電位。理想狀態下,電路板上所有的地線應該等電位,但是由于地線阻抗的存在導致地線各點電位有差異,所以應該盡量減小地線阻抗。最有效的辦法是做多層板,在中間專門設置一層地線面。但是多層板成本較高,本系統中使用了雙層板,在雙層板的布線面布置了盡量多的平行地線,一面是水平線,一面是垂直線,然后在它們交叉的地方用過孔連接起來,形成地線網格,可以獲得幾乎和多層板相同的效果。
[member]
[page]
(3) 穩定電源
CANsmc系統中主站使用ISA插槽供電,從站使用開關電源供電,在電源線的入口處都放置了電容低通濾波器,以過濾電源中的高頻毛刺。
電路中邏輯門輸出狀態切換時的瞬時效應、電源線阻抗的存在等不理想狀態會使電源線產生噪聲,這些噪聲不僅會造成電路工作不正常,而且會產生較強的電磁輻射。除了設置電源線網格來減小電源線的電感和阻抗外,還可以使用儲能電容。儲能電容為芯片提供了電路輸出發生變化時所需的大電流,避免了電源線上的電流突變,減小了感應出的噪聲電壓。儲能電容布置在各個芯片附近,使它對芯片的供電回路面積盡量小,容量為470~1000pF。對于系統中用到的微控制器和位置控制器等QTP封裝的大型芯片,在其四周每組電源和地引腳附近都放置了儲能電容。
每片芯片的儲能電容放電完畢后,需要及時充電,做好下次放電的準備。此時,為了減小對電源系統的擾動,在電源線入口處安裝了一個二級儲能電容,其容量為芯片儲能電容總量的10倍以上。
(4) 降低信號線間串擾
電路板信號線間的串擾也是電路工作不穩定的一個重要因素,尤其是高頻信號線。減小串擾,不僅要降低線路的電感,還要關注信號回流線,使回路面積最小。
在布線時,盡量控制走線的長度,加大線路的寬度和線間距離,以減小線路的電感。使用地線網格也可以使信號線回流面積減小,也減小了信號之間的互相耦合。重要信號線和地線之間安裝濾波電容,以提高信號質量。高頻時鐘信號線用地線隔離,以避免和其它信號線耦合。
電磁輻射和電磁屏蔽
電磁屏蔽是解決電磁兼容問題的重要手段之一,而且不影響電路的正常工作,因此不需要修改電路。屏蔽體的有效性用屏蔽效能來度量,包括反射損耗和吸收損耗兩部分。保持屏蔽體的導電連續性是電磁屏蔽效能的關鍵。
CANsmc系統中,CAN總線電纜具有很強的干擾輻射和干擾接收能力。電場在電纜中感應出共模電壓,而磁場在電纜中既可以感應出共模電壓,也可以感應出差模電壓。通過屏蔽可以將電磁場的感應干擾降低到最小,而使用雙絞線則進一步抑制了磁場感應的差模電壓。雙絞線的兩根線之間具有很小的回路面積,而且雙絞線的每兩個相鄰回路上感應出的電流具有相反的方向,相互抵消。雙絞線的絞節越密,則效果越明顯,如圖3所示。為了減小CANsmc中兩路CAN總線之間的串擾,應該將兩組雙絞線分別屏蔽,電纜中不使用的導線接到信號地。

圖3:屏蔽雙絞線對電磁干擾的抑制
根據電磁屏蔽的原理可知,接地與屏蔽效能關系并不大,但是為了降低靜電放電干擾,整個屏蔽體需要和大地相連。因此屏蔽層應使用連接器護套與主從站屏蔽機箱連接在一起,避免使用屏蔽層捻成小辮的形式。
傳導干擾和信號濾波與隔離
CANsmc系統正常工作時,產生較大傳導性干擾的環節有:開關電源、伺服驅動器、I/O控制設備等。而危害更大的干擾則是瞬態干擾,它的特點是時間短、幅值大、功率小。瞬態干擾的形式有:電機狀態改變時產生的電快速脈沖群干擾、雷電或大功率開關在電纜上產生的浪涌、靜電放電感應等。傳導干擾以共模形式居多,也有部分為差模干擾。
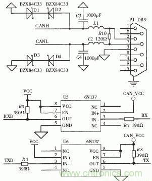
CAN總線電纜是傳導干擾傳播的一個重要途徑,在系統中為保證CAN總線通訊的可靠性而使用的EMC措施有:LC濾波器、瞬態抑制二極管TVS(Transient Voltage Suppressor)、光電隔離等。具體電路如圖4所示。

圖4:CANsmc濾波隔離電路圖
(1) LC濾波器
在電路板的電纜入口處安裝LC濾波器可以濾除CAN總線電纜中傳導的各種高頻干擾信號。LC濾波器的電容并聯在CAN通訊信號線和信號地線之間,濾除高頻差模干擾的電容,也稱為旁路電容。電感串聯在信號線上,扼制共模干擾電流。使用共模扼流圈則可以避免電感在流過較大電流時發生飽和,導致電感量下降。所有的信號線都要安裝濾波器,否則整體性能會大大下降。
LC濾波器中電感量和電容量的選擇對濾波器的效果影響很大,如果電容量和電感量選擇過小,則效果不明顯,如果選擇過大,會使工頻信號衰減,引起信號失真。在應用中,CAN總線最高波特率為1Mbps,所以電容器的電容值選用1000pF,電感選用10μH的鐵氧體磁珠。
(2) 瞬態抑制二極管TVS
瞬態抑制二極管并聯在信號線和信號地線之間,用來保護電纜受到雷擊或靜電放電時產生的浪涌高壓。當TVS上的電壓超過一定的幅度時,器件迅速導通,從而將浪涌能量泄放掉,并將電壓的幅度限制在一定的范圍內。圖4中,每個信號線都使用了兩個TVS管BZX84C33進行雙向保護,它的額定工作電壓為33V。
(3) 光電隔離
光電隔離是解決傳導干擾問題的理想方法,它具有良好的電絕緣能力和抗干擾能力。選擇光耦合器件時需要考慮兩個參數:傳輸延時(Propagation Delay)和共模抑制CMR(Common Mode Rejection),在傳輸延時滿足數據通訊波特率的情況下盡量選擇共模抑制能力高的型號。衡量光電耦合器共模抑制能力的方法為:輸出保持高(低)時可承受的最大共模電壓上升(下降)率CMH(CML)。





