【導讀】設計工程師們在設計高速PCB時,經常會這樣問:什么是高速印刷電路板(PCB)? 什么影響了PCB設計中的帶寬? 因為這些對高速PCB的設計很重要。本文就將為工程師們解惑,指給大家如何設計出高成效的高速PCB的秘籍。其實很簡單就是要熟練并精通的了解一些關鍵的PCB設計基礎知識。
什么是高速印刷電路板(PCB)? 什么影響了PCB設計中的帶寬? 這是我們在創建高速PCB設計時,設計人員提出的一部分常見問題與解答。
由于PCB布局會極大地影響電路性能、設計時間和設計成本,擁有良好的原理圖并密切關注布局布線過程極為重要,可以保證電路性能與預期相一致。 注重細節很重要。 經實證試驗和誤差分析后,很多設計人員吃盡苦頭才明白,有些畫板上看起來不錯的電路并不總是能提供預期的性能。 這便是設計人員應了解一些關鍵的PCB設計基礎知識,包括元件放置、信號路由、電源旁路和監控寄生特性的重要原因。
在PCB設計的布局布線中,首先以原理圖的方式表示電路功能的一個優勢就是方便您和其他設計人員可以更好地理解電路。 通過盡可能清晰地組織原理圖,您可以利用它進行布局布線、故障排查、調試并最終降低成本、縮短產品上市時間。
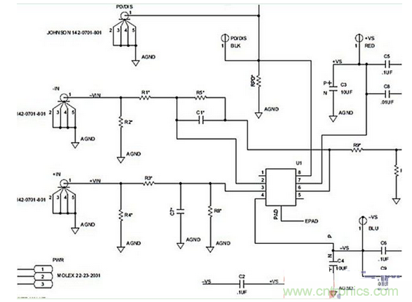
例如,這里有一個完美的原理圖。 它必需有兩個基本功能。 它能顯示實際電路(您可以數上面有幾個元器件)。 每個元件都顯示其連接,并且它們在后臺某處形成NetList。 作為替代方案,這里有個完全一樣的電路,只不過稍加重新布局。 注意,此處元器件畫的比較大,便于看清。 電路功能一目了然。 您可選擇使用,以便更好地滿足您的目標。

圖1: 原理圖

圖2: 替代方案
在圖1和圖2中,原理圖有兩個基本功能: 顯示實際電路連接,這非常重要,以及生成用于布局布線的NetList。 通過檢查原理圖,可以更輕松地找到使電路更高效的方式。
相關閱讀:





