- 振動源的探測和監控
- 振動頻率的計算
- 利用信號鏈監控液壓變動
- 采用壓電傳感器探測
- 將放大器配置為雙極偏振濾波器
為了避免機器故障造成的停工損失,目前很多工廠、發電廠、礦廠及其他操作流程都加裝了具有預防作用的維護系統,以改善機器的操作效率。新一代具有預防作用的維護系統都采用電子診斷技術以監視機器操作狀況的各種參數。以滾軋機為例,這類機器可能設有多個大型的電動機及軸承,而每一電動機及軸承都各有滾軸、液壓泵以及多種不同液壓傳動裝置。保護這類設備的預防性維護系統可能需要配備電子監控電路,才可測量滾軸的振動程度和溫度、液壓系統的液壓、液體溫度以及電動機溫度。
機器的轉動部分會不時產生頻率介于50Hz~10kHz之間的振動,我們可以測量機件的振動幅度,以便從中了解滾軸及其他轉動部分的物理狀態,這個監控過程一般稱為振動分析。超聲波分析可說是另一種振動分析,但超聲波分析涉及的頻率范圍則介于15~40kHz之間,而這一頻率范圍屬于高頻區。由于機器的轉動部分會出現磨損或損壞,以致所產生的頻率與原先的不同,顯示機件的物理狀態與以前有異,因此我們只要通過頻譜分析便可檢測機件的變化情況。機件出現磨損,其振幅會增大,而超聲波噪聲也會增加。只要有12dB左右的增幅,便表示有關機器可能會隨時出現故障。
這種監控方法的好處是,機件還未出現故障便可先行搶修。振動分析及超聲波分析所需的設備很多時侯是完全不同的。最理想的當然是有一套現成而又極具成本效益的儀器,可以在整個頻率范圍內做出監控。圖1所示的是振動及超聲波分析的信號路徑電路圖。

圖1振動分析的信號鏈
壓電傳感器可以感測滾軸所產生的振動頻率及超聲波噪聲。壓電傳感電路由MOSFET為其提供內部緩沖,而驅動MOSFET的電流則來自A4的恒流源,通過交流耦合在內部連接到濾波器。A1、A2及A3放大器組成一6極點低通濾波器并提供41.9dB的增益。取樣率為200kHz的ADC121S021模擬/數字轉換器負責將已放大及濾波的信號轉為數字信號。微處理器的軟件可以通過快速傅里葉變換(FFT)取得有關信號頻率及振幅的數據。圖中所示電路的通帶約為40kHz。圖2則顯示典型寬頻帶振動傳感器的傳遞函數。

圖2傳感器的傳遞函數
傳感器在30Hz左右會開始滾降,其頻率響應幅度相對較為平坦,直到升至65kHz這個諧振頻率,這時平坦響應才改變過來,在此之后頻率響應便急速下跌。這一平坦頻帶的峰峰值振幅約為32mVp-p,然后振幅會放大至4Vp-p。以下是增益:
4.096V/0.032V=128
我們最好采用125倍的增益,以便多留一點余量。以40kHz這個最高信號頻率為例,取樣率便成為一個令人擔憂的問題。為免高于尼奎斯特頻率的混疊信號頻率,我們必須將取樣頻率的一半加以濾波,然后將振幅抑制至模擬/數字轉換器的1LSB以下。在這個例子中,我們所采用的是12位的模擬/數字轉換器,其參考電壓為4.096V,將得到1mV解析度,計算方法如下:
4.096V/4096=0.001V
我們若要為取樣資料系統提供一個切實可行的濾波器,便必須在某一程度上將要量度的最高頻率與模擬/數字轉換器的尼奎斯特頻率加以分開。雖然這樣做可能會令信號出現過取樣,但濾波器可以抑制或完全消除假信號。圖1采用的ADC121S021是一款12位、200kSPS取樣率的模擬/數字轉換器。若這款模擬/數字轉換器以200kSPS的取樣率進行信號轉換,尼奎斯特頻率會固定于100kHz。若頻率為100kHz,傳感器的輸出信號振幅大約為8mVp-p,將這個信號抑制至1mVp-p以下所需的增益可以根據下面公式計算出來:
20log〔0.001V/0.008V〕=-18dB
[page]
100kHz頻率與40kHz信號之間有60kHz的差別,亦即0.6的頻率遞減。若頻率為40kHz,增益如下:
20log(125V/V)=41.9dB
以下是濾波器的滾降率:
(-41.9dB+(-18dB))/0.6decade=-99.8dB/decade
或最低限度采用5偏振極點濾波器:
-99.8dB/decade
——————————=4.99poles
-20dB/decade/pole
由于我們可以輕易將放大器配置為雙極偏振濾波器,因此上述設計可以采用3個放大器,使每一放大器都有5倍的通帶增益。濾波器的通帶特性取決于兩個因素:其一是放大器的增益帶寬;另一因素是放大器反饋電路的偏振位。每一濾波級可以視為雙極的5V/V非反相增益級。若噪聲為40kHz,確保振幅偏差不會超過1LSB的放大器增益帶寬可以利用以下的公式計算出來:
(40kHz×5)/0.0156=12820kHz≈12.8MHz
若放大器的-3dB點已定,上述公式中的分母(即0.0156)是確保準確度可達13位的實際帶寬。由于LMP7711高精度放大器的增益帶寬高達17MHz,而且偏移電壓的典型值為20μV,因此最適合這類濾波系統采用。A3放大器的輸出與模擬/數字轉換器的開關電容器輸入之間加設了一個180Ω的電阻及另一470pF的電容器,以便將兩者分隔開,也為抑制假信號的濾波器添加另一偏振極。圖3顯示低通濾波器的預計響應。

圖3低通濾波器的預計響應
ADC121S021是一款設有串行外圍接口(SPI)的12位、200kSPS單端輸入轉換器。型號為LM4140ACM-4.1的另一款高精度電壓參考電路可為這款模擬/數字轉換器提供電壓參考,并為濾波放大器提供偏壓,并設置濾波器的偏置電壓為模擬/數字轉換器輸入電壓范圍的一半。傳感器的輸出屬于交流電信號,而中度的電平偏移可將信號轉移到模擬/數字轉換器輸入電壓范圍內的中央位置。LM4140芯片也可為LM730132V通用放大器(即A4放大器)所輸出的壓控電流提供電壓參考。傳感器內置的MOSFET可為壓電傳感電路提供緩沖。A4放大器負責輸出電流,以便驅動組成為共源級放大器的MOSFET,而有關晶體管則通過交流耦合與輸出終端裝置連接在一起。
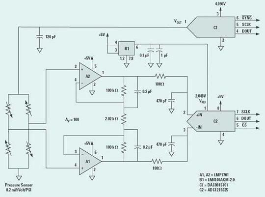
除此之外,我們也可利用機器監控電路測量及分析液壓控制系統的液壓瞬態。例如,若液體流動控制閥突然關閉,便會出現液壓錘現象,其中產生的動力會令液體出現錘擊效應,對液壓系統的組件及整個系統都會造成損害,甚至會令系統很快便出現故障。液壓系統可以利用監控電路緩解液壓動力。圖4便是液壓監控系統的電路簡圖。

圖4液壓監控系統電路框圖
我們可以利用這個信號鏈監控液壓變動以及進行有關液壓變動的頻譜分析。正如圖1所示,傳感器及放大器必須做出適當的頻率響應,以消除所有高于尼奎斯特頻率的其他頻率。以上述情況為例,液壓傳感器及液壓系統所做出的頻率響應會自動將液壓信號限制在3~4kHz的幅度范圍內,這樣有助緩解放大器電路對濾波器的要求。這個包括A1與A2在內的放大器便是測量儀表放大器的輸入級,可提供差分輸入及差分輸出,增益高達100V/V。200pF的電容器可以為8kHz的頻率提供另一偏振極,以便再次進行濾波。放大器的輸出與模擬/數字轉換器的開關電容器輸入之間加設了一個180Ω的電阻及另一470pF的電容器,以便將兩者分隔開。
上例電路的液壓傳感器屬于電阻性電橋,傳感器的輸出取決于電阻值的變動及驅動電阻的電壓,并與兩者有函數上的關系。圖3所示的傳感器具有0.2mV/V的敏感度。DAC081S101是一款8位的數字/模擬轉換器,可以改變驅動電橋的電壓,以便為液壓測量電路提供增益控制。例如,數字/模擬轉換器輸出若設定為4V,那么全標度液壓便可達25.6PSI。若輸出電壓為1V,全標度液壓便高達102PSI。
總體來說,以上所介紹的電路可以用來組建極具成本效益而又具備特別測量功能的機器監控系統。






