- 推出混合信號示波器MSO/DPO5000系列
- 發布TPP1000以及TPP0500高帶寬、低電容無源電壓探頭
- 宣布“加量不加價”全新MSO/DPO4000 B系列示波器
- 有助于全面布局中端示波器市場
全球示波器市場規模在10億美元左右,若以帶寬范圍來劃分的話,500MHz以下的基礎示波器無疑是出貨量最多的,但從整體銷售金額來看,現如今500MHz至2 GHz的中檔示波器是最大的,因而越來越受到各大廠商的重視.在R&S今年中首次推出兩個示波器系列(500MHz-2GHz,屬于中檔產品)之后,示波器市場老大泰克又于12月8日宣布對其現有示波器產品家族進行重大擴展,推出全新的混合信號示波器——MSO/DPO5000系列,同時還發布了可充分發揮這些中檔示波器性能的配套“武器”——突破性的TPP1000以及TPP0500高帶寬、低電容無源電壓探頭。此外,泰克還宣布以相同價格提供更高性能的全新MSO/DPO4000 B系列示波器。
新款MSO/DPO5000系列的8種型號可覆蓋廣泛的嵌入式系統應用(350MHz - 2GHz)范圍,從電子書、智能手機等消費類產品到TETRA基站、雷達與聲納等高精尖系統,另外,還適用于電源和汽車電子設計測試。它們融合了泰克兩大標桿產品DPO7000和MSO/DPO4000的卓越性能和功能,從探測、發現、捕獲、搜索、分析這五大階段全方位提升到新的高度。該產品系列結合了最新的技術創新如突破性的探測解決方案,并首創性地采用Windows 7旗艦版64位操作系統,方便用戶在測試系統中集成第三方的應用支持包,從而提供了一種開放的、可拓展的分析平臺。


泰克高端示波器產品DPO7000系列的深存儲、分段存儲器、快速波形捕獲速率、多種分析功能加上熱銷的MSO/DPO4000系列的Wave Inspector、串行觸發與解碼、MSO混合信號示波器、體積緊湊等特點均在MSO/DPO5000系列中得到了集中體現。[page]
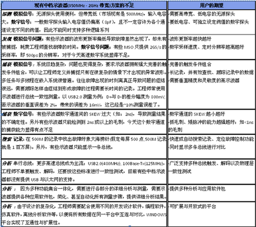
對于上表所示調試的各個階段,姑且不論“探測”方面的突破性進展(下文以專門章節闡述)
1、在“發現”方面,帶FastAcq功能的DPX®技術使工程師能夠以大于250,000 wfm/s的最大波形捕獲率在幾秒鐘內發現易逝的毛刺和其他瞬態間事件,比同類最高快100倍。
2、在“捕獲”方面,MagniVu 60.6ps 16.5GHz 高速數字采樣技術、定時分辨率,快同類產品8倍,然后使用超過350種完善的觸發組合包括觸發各種串行總線分組包可在第一時間捕獲相關事件,最高 250MB記錄長度和FastFrame分段存儲技術以高分辨率捕獲長時間周期并獨有建立/保持時間違規觸發,同級最佳的1.5%垂直精度,同級最佳的垂直靈敏度1mV/div。
3、在“搜索”方面,提供業內最佳波形導航的內建Wave Inspector搜索功能可自動查找多達250Mpoints的完整采集,以發現用戶定義的事件并標記每次出現,以便快速自動定位故障。
4、在“分析”方面,提供超過10種應用軟件包,包括ENET以太網驗證、USB2.0 驗證、LIMIT 極限測試、通訊模板測試等,擁有53種自動測量外加高級波形數學、柱狀圖、統計和其他內建分析工具可用來分析信號和確定問題的根源或驗證系統的操作,還有就是前面提及的具備Windows 7擴展性、兼容各種開發軟件如Visual BASIC、C、C++、MATLAB、LabVIEW、LabWindows/CVI等。
作為第一款捆綁Windows 7旗艦版64位操作系統、且擁有很多高端示波器功能、配備泰克最新1GHz無源探頭(標配4根)的中檔示波器,MSO/DPO5000系列面向大中華地區客戶的起價僅為13,700美元(與同類產品的價差最高達20%),反映出泰克希望力克競爭對手,進一步擴大中端示波器市場份額的決心。
突破性無源探頭終結測試界歷史遺留問題
俗話說,好馬配好鞍。示波器的性能再好,如果沒有與之匹配的探頭,就會限制其優勢的發揮。探頭技術更新換代緩慢一直為用戶所詬病,也是測試界突出的歷史遺留問題。如上表第一條所列,以往中檔示波器標配的高阻抗無源探頭的帶寬是500MHz,輸入電容較大,有源探頭帶寬雖高,輸入電容小,卻無法承受高電壓,因此,中低檔示波器對于很多測試環境如汽車電子中的放電測試就無法完成。
此次泰克推出的TPP1000和TPP0500無源電壓探頭具有無源探頭的優點——高輸入動態范圍、健壯的機械設計和低成本——以及有源探頭的類似性能。這些高阻抗(10 M?輸入阻抗)無源電壓探頭尖端處的電容負荷只有3.9pF,可大幅減小對電路的影響,這是無源探頭技術方面的一項重大突破,也是泰克的專利技術,而市場上其它無源電壓探頭具有至少9.5 pF輸入阻抗。
而TPP1000無源探頭能提供1GHz帶寬,憑借雙倍帶寬和一半電容負荷的優勢,TPP系列探頭可提供更精確的信號捕獲。MSO/DPO5000和MSO/DPO4000B系列中的1G/2G示波器標配4根TPP1000,350/500MHz型號標配4根TPP0500探頭,為客戶增加探測附加值的同時,不產生額外費用。
另外,泰克還為新款產品配備了最新的P6616數字探頭,具備100KOhm輸入阻抗,僅3pF輸入電容,容許每通道獨立設置閥值(其它廠家MSO和邏輯分析儀僅僅支持每8/16個通道的閾值的設定),支持只用一個探頭實現多種邏輯類型的測試,可以支持多種邏輯系列,同時實現了1ns的最小脈沖寬度檢測,而同類產品為2ns。P6616的數字通道之間的skew 為500ps,同類產品這高達2ns。
MSO/DPO4000B:“加量不加價”
泰克雖然不是第一個推出數字和混合信號示波器的廠商,但其MSO/DPO4000系列上市后大受歡迎,在易用性和調試效率上做到了后來居上。
現在,同價位的升級產品B系列保持了大于50,000 wfm/s 的快速波形采集速率, MagniVu 60.6ps 16.5GHz 高速數字采樣技術、定時分辨率,快同類產品8倍。增強之處包括:1.業內第一個“中速”串行總線USB HS、以太網、MIL-STD1553觸發、解碼及自動搜索;2.在所有通道上提供20M標配記錄長度;3. 提供41種自動測量與高級數學運算;4.安裝網絡驅動器或 (網絡連接存儲器),保存/調用數據;5.支持插座接口;6. 實格線,用于硬拷貝或投影;7.更快的SPI 數據速率 (高達50Mb/s);8.更快的FlexRay數據速率 (高達100Mb/s)等。同樣的,泰克最新的突破性TPP探頭系列和P6616數字探頭為MSO/DPO4000B系列的模擬信號和數字信號探測能力全面提升。
據悉,盡管MSO/DPO5000系列的定位覆蓋了MSO/DPO4000B/4000系列的應用,但兩者之間百分之十幾的價差使它們不會形成競爭關系,目標市場不會有太多沖突。這些產品可以很好地兼容,應該說是屬于價位/性能水平的連續優化產品,它們為客戶提供了滿足眾多應用和預算需求的各種選擇。




