導讀:DC-DC開關轉換器的作用是將一個直流電壓高效的轉換成另一個,降壓轉換器用于產生較低的直流輸出電壓,升壓轉換器用于產生較高的直流輸出電壓,降壓/升壓轉換器則用于產生小于、大于或等于輸入電壓的輸出電壓。本文將重點介紹如何成功應用降壓/升壓DC-DC轉換器。
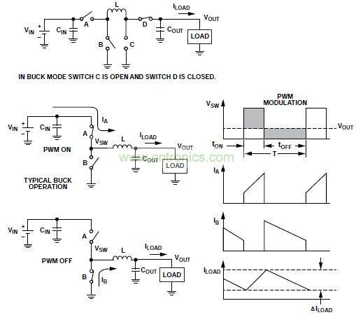
降壓/升壓調節器包括四個開關、兩個電容和一個電感,如圖1所示。目前的低功耗、高效率降壓/升壓調節器在降壓或升壓模式下工作時,只要主動操作其中兩個開關,就可以降低損耗、提高效率。當VIN大于VOUT時,開關C斷開,開關D閉合。開關A和開關B的工作方式和在標準降壓調節器中一樣,如圖2所示。當VIN小于VOUT時,開關B斷開,開關A閉合。開關C和開關D的工作方式和在升壓調節器中一樣,如圖3所示。最困難的工作模式是當VIN處于VOUT ± 10%范圍內時,此時調節器會進入降壓/升壓模式。在降壓/升壓模式下,兩種操作(降壓和升壓)會在一個開關周期內發生。會特別注意降低損耗、優化效率,以及消除由于模式切換造成的不穩定性。這么做的目標是保持電壓穩定,使電感中的電流紋波降至最低,保證良好的瞬態性能。
[member]

圖1 降壓、升壓轉換器拓撲結構

圖2 VIN > VOUT時的降壓模式

圖3 VIN < VOUT時的降壓模式
[page]
降壓/升壓調節器提高系統效率
如今的很多便攜式系統都采用單節鋰離子的充電電池供電。電池會從滿充狀態時的4.2 V開始工作,緩慢放電至3.0 V。當電池輸出降至3.0 V以下時,系統就會關閉,防止電池因過度放電而受損。而當采用低壓差調節器產生3.3 V電壓軌時,假設壓差是0.2 V,系統會在
時關斷,此時只用了電池所存儲電能的70%。但如果采用降壓/升壓調節器(如ADP2503或ADP2504),系統就可以持續工作到最小實際電池電壓。ADP2503和ADP2504(參見“降壓/升壓DC-DC開關轉換器工作于2.5 MHz頻率”部分)均為高效率、600 mA (ADP2503)和1000 mA (ADP2504) 、低靜態電流、降壓/升壓DC-DC轉換器,工作時的輸入電壓可高于、低于或等于穩壓輸出電壓。電源開關管采用內置形式,最大限度地減少了外部元件的數量,從而減少印刷電路板(PCB)的面積。通過這種方法,系統可以一直工作到3.0 V,從而充分利用電池存儲的電能,增加了電池需要重新充電前的系統工作時間。為了節省便攜式系統的電能,各種子系統(如微處理器、顯示屏背光和功率放大器)不用時會在完全上電和休眠模式之間頻繁切換,造成電池電源線路上較大的電壓瞬變。這些瞬變會使電池輸出電壓快速降至3.0 V以下,并觸發低電量警告,為使系統在電池完全放電前關閉。而降壓/升壓解決方案可以承受的電壓擺幅低至2.3 V,有助于維持系統潛在的工作時間。
降壓/升壓調節器主要規格和定義
輸出電壓范圍選項
降壓/升壓調節器提供額定的固定輸出電壓,或者提供可調輸出,允許通過外部電阻分壓設置。
地電流或靜態電流
地電流是不用于負載的直流偏置電流(IQ)。IQ越低,效率越高,然而,IQ要根據許多條件進行確定,包括開關管關斷、零負載、脈沖頻率調制(PFM)和脈沖寬度調制(PWM)工作模式。因此,在確定應用的最佳升壓調節器時,最好檢查特定工作電壓和負載電流下的工作效率。
關斷電流
關斷電流是使能引腳禁用時器件消耗的輸入電流,低IQ對于電池供電器件在休眠模式下能否長時間待機很重要。在邏輯控制的關斷期間,輸入與輸出斷開,從輸入源汲取的電流小于1 A,這就是關斷電流。
軟啟動
具有軟啟動功能很重要,輸出電壓以可控方式緩升,從而避免啟動時出現輸出電壓過沖現象。
開關頻率
低功耗降壓/升壓轉換器的工作頻率范圍一般是500 kHz到3 MHz。開關頻率較高時,所用的電感可以更小,這樣可以減少PCB面積,但開關頻率每增加一倍,效率就會降低大約2%。
熱關斷(TSD)
當結溫超過規定的限值時,熱關斷電路就會關閉調節器。一直較高的結溫可能由工作電流高,電路板冷卻不佳,或環境溫度高等原因引起。保護電路存在遲滯,因此,發生熱關斷后,器件會在片內溫度降至低于預設限值后才返回正常工作狀態。
降壓/升壓DC-DC開關轉換器工作于2.5 MHZ頻率
ADP2503和ADP2504均為高效率、低靜態電流、升壓/降壓DC-DC轉換器,工作時的輸入電壓可高于、低于或等于穩壓輸出電壓。這兩種轉換器內置功率開關和同步整流器,所需的外部器件數量較少。對于高負載電流,這兩種器件采用電流模式、固定頻率脈沖寬度調制(PWM)控制方案,以便獲得出色的穩定性和瞬態響應。為確保便攜式應用的電池使用壽命最長,這些器件還提供省電模式選項,在輕負載條件下可降低開關頻率。對于無線應用和其它低噪聲應用,省電模式的可變頻率可能會引起干擾,而通過邏輯控制輸入sync管腳,則可強制轉換器在所有負載條件下均以固定頻率PWM方式工作。ADP2503和ADP2504可用于2.3 V至5.5 V的輸入電壓工作,對于單節鋰電池或鋰聚合物電池、多節堿性電池或NiMH
電池、PCMCIA、USB及其它標準電源均可為其供電。這兩種器件具有各種固定輸出的型號可供選擇,也可采用可調型號,通過外部電阻分壓對輸出電壓進行設置。此外,還內置補償功能,最大程度地減少外部元件的數量。


