【導讀】風光互補系統主要由風力發電機、太陽能電池板、風光互補控制器、逆變系統等組成,是新型的環保能源系統。逆變器是風光互補發電系統的關鍵設備,直接關系到供電質量和系統運行的可靠性。本文提出一種新的IGBT逆變器控制方法,能夠較好的控制逆變器系統的穩定,提供高質量的供電。
進入21世紀,隨著全球經濟的發展和科學技術的進步,人們對電的依賴越來越多,電力已經成為人們日常生活和生產中必不可少的動力來源。而與此同時,環境污染日益嚴重,不可再生能源卻正被耗盡,資源缺乏的壓力不斷增加。這樣,如何解決人們賴以生存的環境問題,如何解決人們需求增加與資源不斷減少之間的矛盾,成為當今國內外學者開始研究與探討的重大問題。利用綠色可再生資源是一條很好的出路,風能、太陽能就是取之不盡的天然綠色可再生資源。
風-光-柴互補發電系統是一種將太陽能和風能轉化為電能,并把柴油機作為后備裝置的發電系統。風能與太陽能在時間和地域上有著很強的互補性,可以彌補單一能源發電造成的不平衡的缺陷,使風光互補發電系統在資源上具有最佳的匹配性,其優點是無污染,無噪音,不產生廢棄物,并且可再生。而把柴油機作為后備輔助發電裝置,能使系統更加得穩定、完善。逆變器是風光互補發電系統的關鍵設備,直接關系到供電質量和系統運行的可靠性。這樣,采用什么樣的方法能使逆變器發出穩定的交流電給負載供電,是要解決的首要問題。
本文從系統實際出發,以dsp為微處理器,提出一種新的逆變器控制方法,能較好的控制逆變系統直流端電壓的穩定,提高系統供電質量,發出穩定的220v/50hz交流電,對沿海季風型城市用戶和邊遠山區用戶有很大幫助。
1.系統結構和主要功能

圖1:系統結構框圖
整套發電裝置的系統結構框圖如圖1所示,包括風能發電系統、光能發電系統、柴油機后備發電系統、逆變系統、控制系統五大部分。其中逆變系統又包括buck降壓電路和逆變器。
風能發電系統是將風能轉化為電能的裝置。首先利用風力發電機組,將風能轉換成三相交流電,然后經過整流器整成直流電,對逆變系統直流端充電。風機可采用專門設計的變槳距風力發電機或調葉面風力發電機,可在3~10級風時達到穩定輸出,對風速不穩定產生的尖峰電壓電流可通過卸載電阻釋放。該系統的優點是系統日發電量大,系統造價低,運行維護成本低;缺點是可靠性較差。光電系統是利用光電池板,將太陽能轉換成電能,儲存在太陽能蓄電池中,再通過控制器對逆變系統直流端充電的一套系統。該系統的特點是可靠性高,運行維護成本低;缺點是系統造價高。柴油機發電系統是在風-光發電系統出現故障或是供電不足時的后備系統,目前技術已趨于完善。因此利用風-光互補發電且以風電為主,柴油機作為后備系統,是最佳的匹配方案。降壓環節采用簡單穩定的buck降壓電路,將風能系統和光能系統的高壓電降為350v左右,送到逆變器直流端。逆變器設計為spwm觸發,單向igbt逆變器,采用目前成熟的大功率電力電子功率轉換器件igbt,確保逆變器系統正常工作。逆變器最終將輸出220v/50hz的交流電供負載使用。控制系統是整套設備的大腦,選用目前功能強大的dsp系列作為微處理器。控制單元及其外圍設備用來實現對系統的數據采集、實時監控和igbt的觸發。
2.逆變系統控制方式和工作原理

圖2:逆變系統控制方法圖
逆變系統的控制結構圖如圖2所示。對于整套系統來說,穩定逆變系統直流端電壓,提高系統供電質量是系統控制的首要任務。這樣,采用什么樣的控制方法控制整套發電系統就至關重要。
2.1風機充電控制
被控對象是三相橋式整流電路,如結構框圖2所示。風機選用變槳距風力發電機或調葉面風力發電機,這種風力發電機通過風電機組的機械式結構限制風機的轉速,可在3~10級風時達到較穩定輸出。系統再加入cvt(constant voltage tracking)式的mppt(max power point tracking)功率跟蹤器,即把mppt控制簡化為穩壓控制,即可把風力發電機的電壓輸出值限制在一定范圍內,減少風力發電機輸出的沖擊,對提高風力發電機系統工作的可靠性起到很好的作用。
當風速達到啟動風速時,風電系統進入發電狀態。電壓傳感器1時刻檢測三相風力發電機線電壓u1的大小,把電壓數據值傳入dsp處理器。可設定三相線電壓u1的工作電壓范圍值,當風速突然增大導致電壓突然增加超出上限值u1max時,可通過接通卸載電阻進行能量釋放,此時接通啟動光能發電系統,待風速穩定后,電壓u1在工作電壓之間時再接通風能發電裝置。當風速弱,u1達不到下限值u1max時,也啟動光能發電系統。
2.2光伏充電控制
被控對象是太陽能光伏電池充電系統,結構框圖如圖2所示。有日照時,太陽能電池板吸收光能,然后轉化為電能輸出直流電,儲存在太陽能蓄電池之中,再通過電路中igbt的通斷,實現對逆變器直流母線端的充電。在光電轉換過程中,通過改變開關管的脈沖寬度,可以控制dc/dc變換器給太陽能蓄電池充電的電流,保證蓄電池電壓的穩定,以確保對逆變器直流端的恒壓供電。光伏電池的v-i輸出特性與日照及電池板溫度有關,為了提高太陽電池的發電效率,在系統中加入一個太陽能電池峰值功率跟蹤器,即基于cvt式的mppt跟蹤器,這也簡化成了cvt式的mppt控制。
電壓傳感器2時刻檢測太陽能蓄電池電壓u2的大小,把電壓數據值傳入dsp處理器。當風電系統線電壓u1不能滿足逆變器要求時,啟動光伏電池對逆變器充電,通過光電系統電路中igbt的通斷控制,保證逆變系統直流端電壓u3的大小。一般設置蓄電池電壓u2的電壓范圍值比u3的略大,這樣可以減少igbt開關次數。
2.3逆變系統控制
逆變系統是發電的核心裝置,直接決定發電質量,也是最容易損壞和出現故障的部分,所以采用的傳感器和保護器件比較多。電壓傳感器3時刻檢測逆變系統直流母線端電壓u3的大小,如前面所述配合u1和u2的值來決定充電方式是風能充電還是光能充電。由于u3的波動性,加入buck降壓電路是為了穩定逆變器直流端電壓。電壓傳感器4時刻檢測逆變器直流端電壓u4的大小,保證逆變的穩定。當逆變器輸出端電壓因負載加大而產生電壓降低時,可適當增加輸出端電壓u4的值。
(1)降壓環節

圖3:降壓環節控制電路圖
降壓環節的主要任務就是將風機整流后和光能轉換后的500v左右的高壓降為350v,并能對輸出進行過壓和過流保護。電路采用buck降壓方式,在開關頻率、直流lc濾波參數和pwm電路合理設計下,電路能很好地滿足要求。如圖3所示,整個控制電路以sg3525為核心,為了保證系統的可靠運行,選擇光耦hcp13120作為igbt的驅動模塊。它的最大輸出電流為2a,最大交換速度為500ns,能滿足器件的開關頻率以及控制電路與驅動電路的隔離要求。系統故障保護功能則采用dsp對sg3535脈沖封鎖端的控制來協調完成。
sg3525是采用電壓模式控制的集成pwm控制器,其輸出脈沖頻率的選擇決定了輸出直流電壓的紋波和濾波器所需電感量的大小,是整個降壓環節設計的關鍵,它同時受器件極限開關頻率的影響。綜合各方面考慮選擇f為40khz,則
f=1/ct(0.7rt+3rd)
式中ct=10nf,rt=3.6kω,rd=0,其中ct為sg3525的5引腳對地電容,rt為6腳對地電阻,rd為5腳和7腳之間串人的死區時間電阻。誤差放大器按設計要求接成比例積分方式對反饋電壓進行無靜差調節,從系統降壓要求可以看出,輸出脈寬占空比應在0.4-0.7之間,所以應將sg3525設計為輸出脈沖占空比為0%-90%的形式。具體連接方法為11腳和14腳并聯接地,13腳設為脈沖輸出端。整個降壓環節的控制和驅動電路如圖3所示,1腳反饋電壓是通過直流輸出電壓分壓獲得,脈沖封鎖端來自dsp的rd0引腳。為了保證igbt的可靠關斷,驅動電路還設計了反向負偏置電路,整個降壓方案簡單靈活,穩定性較好。
(2)逆變環節
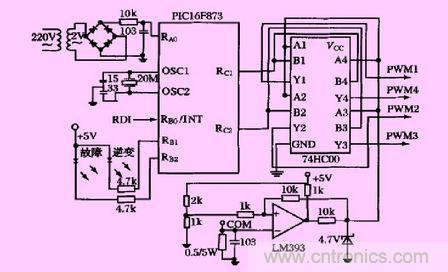
逆變環節的主要任務就是將降壓電路輸出的直流電壓通過逆變控制器和lc濾波輸出穩定的220v/50hz的正弦波。整個逆變環節的控制電路如圖3所示。利用pic系列速度快,片內資源豐富的特點設計了專用spwm控制器。采用單極性調制方式,常用的雙極性調制技術由于主逆變電路中同一橋臂的開關器件處于互補導通狀態,所以易發生直通現象,通常的做法是設置死區,而這會導致諧波成分增加,基波幅值減小,載波頻率的提高受到限制。同雙極調制技術相比,單極調制由于同一橋臂的兩個開關管一個是反復通斷的,另一個是始終截止的,處于非互補通斷狀態,只需在正弦波控制過零點設置死區時間,直通可能性降低,但它需要幾路相互獨立的驅動電源。根據系統特點,輔助電源的設計可以很好地解決這個問題,所以在提高輸出波形質量的前提下采用單極性調制方式。
整個spwm控制器以pic16f873為中心,利用內部ccp模塊的pwm工作模式直接從引腳rc1、rc2輸出2路spwm信號,通過非門邏輯電路74h000的變換,為驅動電路提供了4路對應的spwm脈沖。由于采用的是全數字的spwm信號,電路的抗干擾能力明顯優于采用分立元件和集成運放構成的模擬電路,相對通常與8位或16位單片機配套使用的專用spwm信號發生器,它的性價比較高,而且通過單片機內部程序的設計,可以靈活地滿足系統的要求,對于開關頻率低于 40khz的電路是較好的選擇。
輸出電壓通過電壓互感器和pic內部的高精度10位a/d進行測量。同時,為了防止輸出電流過高而損害電源,設計了過流保護電路,如圖4所示,利用串在主電路中的0.5ω/5w的電阻檢測電流信號,這樣就在電阻上得到一個對地電壓值,通過由lm393設計的滯環電壓比較器封鎖輸出脈沖,既防止了高頻信號的干擾,又達到了可靠保護的目的。為了保證系統的可靠關斷,與逆變環節的驅動電路一樣,同理也設計了反向負偏置電路。
2.4其他裝置控制
柴油機后備發電系統:當風電系統和光電系統同時不能滿足充電要求時,啟動此裝置。例如,風機發電電壓達不到指定電壓,存儲的太陽能用盡時,可啟動柴油機發電,一邊向負載端發電一邊向逆變器直流母線端充電,但此情況很少。
有源濾波穩壓器:當進行風-光-柴發電切換時,會有一定的沖擊電壓。電壓輸出端引入有源濾波穩壓器可很好的抑制電壓諧波,提高電網電壓輸出質量。
相關閱讀:
第二講:基于IGBT的高能效電源設計
http://aolaiaolisita.com/gptech-art/80020858
如何根據IGBT的驅動要求設計過流保護?
http://aolaiaolisita.com/cp-art/80020301
IGBT模塊的作用
http://aolaiaolisita.com/cp-art/80016216
3.控制系統運行策略
對微處理器的要求
從控制方法圖中可以看出整套電路多處用了電壓、電流傳感器,所以整個控制系統是基于實時數據采集的全自動智能控制系統,需要每天時刻不間斷進行 數據采集。而且必要時的中斷處理和多處igbt的pwm觸發也對微處理器有著特殊要求。因此本系統采用運算功能強大,運算速度快,片內可產生pwm控制信號的dsp作為微處理器。

圖4:逆變環節控制電路圖
系統控制流程

圖5:系統控制策略流程圖
整套系統的控制流程圖如圖5所示。(注:啟動單發電裝置時,同時關閉其他發電裝置。例如:啟動光電系統時,先檢測風電系統和柴油機后備系統是否關閉,再啟動光電系統。)這種控制方法的最大優點就是對風電系統、光電系統、逆變器直流母線端,實時進行雙峰值電壓檢測,最大限度的保證了逆變器供電電壓的穩定,是一種新的控制方法。
4.系統仿真
此發電裝置的設計主要是針對偏遠山區家庭用戶和供電緊張城市用戶,一般輸出端電壓的取值為220v/50hz。利用matlab仿真軟件,對光電系統在電流閉環控制基礎上進行cvt的mppt仿真,波形如圖6所示。橫坐標為時間軸,單位:秒;縱坐標為電流軸,單位:安。

圖6:mppt光伏電池充電波形
由充電波形圖可以看出:采用此cvt式的mppt控制方式后,光電裝置的充電電流波動很小,這樣光電系統輸出電壓即可穩定在一定范圍內,也不會造成大的電流沖擊。
同理,采取相同控制方法的風電系統也是如此。
整套發電系統運用計算機控制技術,以風電系統、光電系統和逆變器直流母線端的雙峰值檢測法為控制策略,把風電系統、光電系統、柴油機發電系統和逆變器有機的結合在了一起,實現了以風能發電為主,光能發電為輔,柴油機發電作為后備的完善發電方法,具有過電流和過電壓的完善保護功能,能向家用負載提供不間斷供電,可解決邊遠地區和供電緊張城市用戶用電困難的問題。在實際應用中,可根據不同用戶設計最佳使用參數。
相關閱讀:
第二講:基于IGBT的高能效電源設計
http://aolaiaolisita.com/gptech-art/80020858
如何根據IGBT的驅動要求設計過流保護?
http://aolaiaolisita.com/cp-art/80020301
IGBT模塊的作用
http://aolaiaolisita.com/cp-art/80016216



