【導讀】傳統的電臺基本采用全透明的傳輸方式,頻段相同的情況下即可接收同頻段的語音信號。本文要講解的是一種基于C8051F單片機,以DTMF編碼的方式識別電臺身份的系統。
該系統使用簡單,在不改變電臺原有特性的基礎上,只需和電臺的擴展口連接,便可實現對電臺身份的識別。即使對方破解了語音信號,還可通過地址編碼來分辨電臺的身份。該系統在保密性要求高的場所有一定應用前景。
DTMF編/解碼
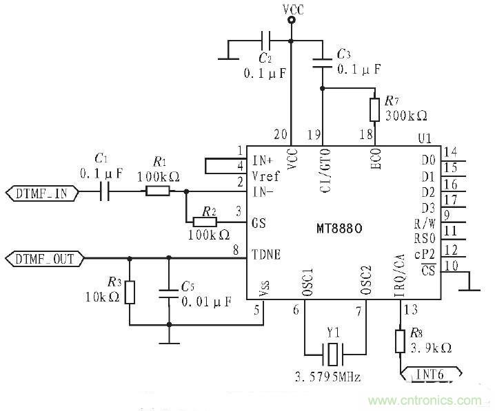
DTMF編/解碼器選用MT8880。MT8880C是一個帶有呼叫處理濾波器的單片 DTMF信號收發器。該器件采用低功耗、高穩定性的 ISO-CMOS技術,內置1個帶有可變增益的內部放大器的高性能接收器,1個帶有脈沖計數器的發射器,以及1個可訪問MT8880內部寄存器的標準微處理器接口。其內部寄存器包括1個狀態寄存器、2個數據寄存器和2個控制寄存器,其電路如圖1所示。

圖1
當終端作為發射機時,DTMF編/解碼部分把終端的地址碼經一定算法加密后,調制成DTMF信號,再送入電臺,便于網內其他電臺識別。當終端作為接收機時,DTMF編/解碼部分把所接收的DTMF信號解調成數字碼,再經解密算法得到地址碼。考慮到該系統阻抗與電臺音頻I/O接口阻抗可能不匹配,應在兩者間加入一個音頻變壓器。

圖2
相關閱讀:
家庭監護機器人有突破!語音識別系統“箭在弦上”
專家親授:基于DSP原理的漢子語音識別系統的實現
技術達人:ARM的非特定人語音識別系統的設計



