【導讀】智能家電給人們帶來了舒適的生活,節能、安全、環保,使我們的生活越來越豐富多彩,智能家電在生活中隨處可見,例如可視對講、照明調光、室內外監控、家居安全報警、電話遠程控制等等很多。本文就來為大家講解智能家電中的無線數據傳輸。
燈光控制部分硬件組成框架
燈光控制部分硬件組成框圖如圖1所示,其中各部分接口電路如下:

圖1 無線燈光控制電路


圖2 非隔離電源電路圖
①非隔離電源電路為MCU和無線模塊提供工作電壓,如圖2所示,采用PI的LinkSwitch-TN,由于功率MOSFET和控制器集成在一個IC當中,設計過程可得到極大地簡化。電路路中所用元件數目很少,無需變壓器,即可以利用設計速成部分,使用標準元件完成常用輸出電壓和電流的設計。②無線模塊連接電路如圖3所示,PHY只需使用5個I/O口即可工作,同時采用SPI兼容的控制接口作為數據通訊接口,我們測試板也正是使用這種方式與 PHY模塊進行連接的。各個接口功能如下:SCK:SPI串口時鐘輸入;SDI:SPI串口數據輸入;NSEL:SPI片選輸入(低電平有效);SDO:SPI串口數據輸出;NIRQ:中斷請求輸出(低電平有效);PHY模塊用作數據。該模塊具有體積小、功耗底等優點,非常適合用于無線設備上。

圖3 無線模塊連接電路
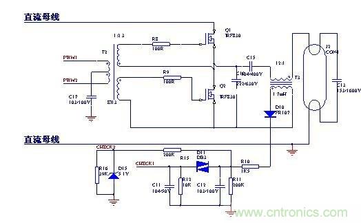
③調光模塊電路如圖4所示,包括一個EMI濾波器、一個無源功率因數校正、鎮流器控制和燈諧振輸出級,輸出級采PWM輸出驅動信號,通過驅動變壓器驅動半橋MOS管,實現燈光的控制。

圖4 調光控制電路
手持RF遙控部分硬件組成框架手持RF遙控部分硬件組成框架如圖5所示,具體電路接口如下:

圖5 按鍵電路
①按鍵電路如圖5所示,4*4輕觸按鍵作為用戶的輸入,用戶按鍵的輸入判斷是采用普通的I/O方式。具體每個按鍵定義為,可以根據開發著設計需要而定。②無線模塊連接電路與手持RF無線模塊的電路與燈光控制部分基本一樣,電路如圖3所示,都是使用SPI方式與無線模塊通信。
③電源電路如圖6所示,手持遙控使用5V~9V干電池為系統供電。

圖6 電源電路
本文介紹的智能化燈光控制方案,可以通用到任一智能家居設計方案中,方便的應用于各種智能家居系統上。相關閱讀:
技術前沿:危險品處理機器人的控制電路設計詳解
技術原創:簡易的欠壓過流自動充電控制電路
基于智能無線傳感電磁閥控制電路設計




