【導讀】本文詳細分析了直流升壓電路中熱插拔保護電路的設計與實現。本文詳解了電路參數設計、開關波形以及設計實例。經驗證,利用熱插拔保護電路芯片,避免了直流升壓電路在輸出過流短路的故障和缺陷,可靠性大大提高。
熱插拔保護電路通常用于服務器、網絡交換機、以及其他形式的通信基礎設施等高可用性系統。這種系統通常需要在帶電狀態下替換發生故障的電路板或模塊,而系統照樣維持正常運轉,這個過程稱為熱插拔(Hot Swapping)。本文將闡述熱插拔控制器的另一種用法,利用熱插拔保護電路具有的過流和短路保護功能,解決開關直流升壓電路的輸出端保護問題。
1 開關直流升壓電路的基本原理
開關直流升壓電路(The Boost Converter或者Step-up Converter),是一種開關直流升壓電路。輸出電壓高于輸入電壓,輸出電壓極性不變,基本電路圖如圖1所示。

圖1 開關直流升壓電路
開關管導通時,電源經由電感-開關管形成回路,電流在電感中轉化為磁能貯存;開關管關斷時,電感中的磁能轉化為電能在電感端左負右正,此電壓疊加在電源正端,經由二極管-負載形成回路,完成升壓功能。
輸出過流時,電路會采樣開關管的峰值電流,減小占空比,導致輸出電壓下降。當輸出電壓降到輸入電壓時,過流保護不再受控,保護失效。另外輸出過流點還會隨著輸入電壓升高而變大。當輸出短路時,輸入電源會通過電感、升壓二極管形成短路回路,導致電源故障。BOOST電路還有一個缺陷是不方便控制關閉輸出,當控制芯片關閉,開關管截止時,輸出仍然有電壓,不像BUCK電路,很方便的將輸出電壓降到0 V.
2 熱插拔控制器的基本原理
熱插拔(Hot-Plugging或Hot Swap)即帶電插拔,熱插拔功能就是允許用戶在不關閉系統,不切斷電源的情況下取出和更換損壞的電源或板卡等部件,從而提高了系統對災難的及時恢復能力、擴展性和靈活性。如果沒有熱插拔控制器,負載端的模塊插拔時,會對電源產生浪涌電流的沖擊,影響電壓的穩定與電源的可靠性。這個問題可通過熱插拔控制器來解決,熱插拔控制器能合理控制浪涌電流,確保安全上電間隔。上電后,熱插拔控制器還能持續監控電源電流,在正常工作過程中避免短路和過流。
3 關鍵電路設計與實例
3.1電源要求
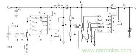
電源實例如圖2所示,其中的電源輸入9~18 V,額定輸出28 V/1.2 A,過流保護1.5 A.

圖2 電源實例
3.2電路簡介
這是一款用了TPS2491熱插拔控制芯片的升壓電路,帶有輸出過流短路保護,當遙控端CTL接地時,電源進入待機模式,輸出為零。
熱插拔控制器包括用作電源控制主開關的N溝道MOSFET、測量電流的檢測電阻以及熱插拔控制器TPS2491三個主要元件,如上圖2所示。熱插拔控制器用于實現控制MOSFET導通電流的環路,其中包含一個電流檢測比較器。電流檢測比較器用于監控外部檢測電阻上的電壓降。當流過檢測電阻上產生50 mV以上電壓的電流將導致比較器指示過流,關閉MOSFET.TPS2491具有軟啟動功能,其中過流基準電壓線性上升,而不是突然開啟,這使得負載電流也以類似方式跟著變化。
[page]
TPS2491內部集成了比較器及參考電壓構成的開啟電路用于使能輸出。比較器的開啟電壓為1.35 V,關閉電壓1.25 V,有0.1 V的滯差保證工作的穩定。通過分壓電阻精確設定了使能控制器所必須達到的電源電壓。器件一旦使能,MOSFET柵極就開始充電,這種電路所使用的N溝道MOSFET的柵極電壓必須高于源極。為了在整個電源電壓(VCC)范圍內實現這個條件,熱插拔控制器集成了一個電荷泵,能夠將GATE引腳的電壓維持在比VCC還高10 V的水平。必要時,GATE引腳需要電荷泵上拉電流來使能MOSFET,并需要下拉電流來禁用MOSFET.較弱的下拉電流用于調節,較強的下拉電流則用于在短路情況下快速關閉MOSFET.
熱插拔控制器還有一個模塊為定時器,它限制過流情況下電流的調節時間。選用的MOSFET能在指定的最長時間內承受一定的功率。MOSFET制造商使用圖3標出這個范圍,或稱作安全工作區(SOA)。

圖3 MOSFET安全工作區
定時器還決定控制器自動重啟的時間,故障導致關閉MOSFET,經過16個振蕩周期后,芯片重新使能輸出。
3.3設計過程

選擇合適的電容,保證輸出啟動時能完成輸出電容的充電且不引起故障保護的動作。
(5)選擇使能啟動電壓
EN端啟動電壓為1.35 V,關閉電壓為1.25 V.利用此引腳,可以做輸入欠壓保護;設計分壓電阻為240 kΩ和13 kΩ,開啟電壓為26.3 V,在24.3 V時關閉。
(6)其他參數
GATE驅動電阻,為了抑制高頻振蕩,通常取10Ω;PG端上拉電阻,保證吸收電流小于2 mA,在本設計中不需要,懸空處理;Vcc端旁路電容,取0.1μF.
電源使能端串聯一個二極管BAV70,低電平時可以關閉升壓電路和電源輸出。
[page]
4 測試結果和各測試點的工作波形
測試結果為過流保護動作點:1.45 A;輸出長期短路無損壞,短路去除恢復輸出;遙控端使能工作正常。
上電時各個測試點波形如圖4所示。

圖4 上電波形
圖4中CH2是升壓后的電壓,當輸入加電,升壓電路立即工作,很快達到28 V.為了防止后極負載的浪涌電流對MOSFET的沖擊,可以看到驅動電壓(CH1)是緩慢上升的,輸出電壓(CH3)也是跟隨緩慢上升。在啟動過程中,很明顯看到MOSFET的驅動電壓不高,MOSFET工作于線性區,同樣可以抑制輸出端電流的增大,有效保護MOSFET在啟動過程中不過載。
正常工作時的各點電壓如圖5所示。由圖5可以看到,正常工作時,輸出電壓(CH3)等于升壓后的電壓(CH2),MOSFET驅動電壓(CH1)比輸出電壓高了14 V,可以保證MOSFET良好導通,降低熱耗和壓差。

圖5 正常工作波形
當負載過流或短路時的波形如圖6所示。由圖6可以看到,當輸出過流或短路時,MOSFET驅動電壓(CH1)迅速下降,導致輸出電壓(CH3)跟著下降,有效的保護電源的安全。經過2 s的重啟周期后,驅動電壓有個小小的試探電壓,如果故障仍然存在,重啟不成功,驅動電壓又恢復到零。反之重啟成功,正常輸出。如圖7所示。

圖6 故障保護波形

圖7 電源重啟波形
實踐證明,基于TPS2491熱插拔控制器的保護控制電路具有電路簡單可靠,應用方便的特點。本電路應用于開關直流升壓電路中,完美解決了原來沒有輸出過流短路保護以及不能遙控輸出的缺陷,收到了良好效果。相關閱讀:
熱插拔控制器和功率MOSFET,哪個簡單?
用理想二極管和熱插拔控制器實現電源冗余和故障隔離
熱插拔電路的TVS鉗位




