【導讀】某個工程師用萬用表的時候出現奇怪現象,為什么一段時間不用萬用表就“自我了解”了?原來原因就出在萬用表中的各種軟關機電路上,只要單片機一會不工作就會自動關機,智能又方便。本文就由名師為我們講解自動關機電路。
先解決萬用表的問題——自動關機電路如下圖所示:

圖1
聲明下哦:電路出自于網上,不是我自己弄出來的。來,細細分析下:
其實說白了就是—— 比較器+ RC定時+三極管開關
R1和C1組成RC定時網絡,Q1和Q2組成電子開關。
其工作過程是:當把開關S1置于“關”時9V電池對電容C1充電。使得C1兩端的電壓等于電池電壓。當把S1置于“開”時,電容C1接至運放的同相輸入端(A),同時也通過R1放電。R2和R5分壓得到約1.5V的電壓加至運放的反相輸入端(B),剛開機時電壓A>B,運放輸出高電平。這說使用Q1和Q2都導通,通過Q2的集電極輸出9V電壓。萬用極工作。
隨著C1的不斷放電,A的電壓不斷下降,當A端電壓小于B端電壓時,運放輸出低電平,Q2輸出低電平,然后萬用表就自動關機了。。
至于定時的時間,就取決于R1和C1了。其關系為:t=-ln(A/U)RC,其電U為電容的初始電壓,A為終止電壓。以上電路的值約為14分鐘,當把電容換成100uF時約為半小時。
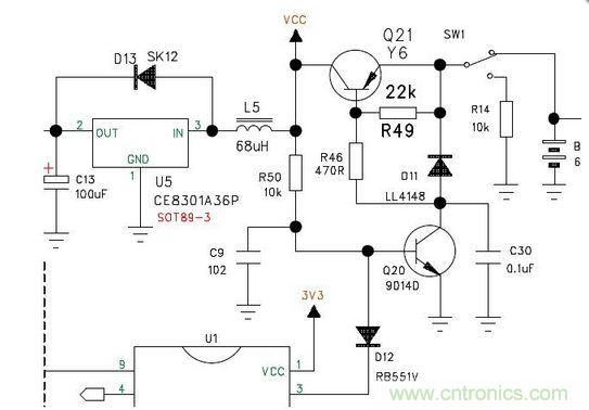
嗯,看完萬用表自我了結電路后,來,再看看那些好玩的軟關機電路(都來源于萬能的網絡,分析過,原理上都可行的),且看他們又是如何“自殺”的?

圖2
這個電路稍顯復雜,但是原理還是一樣的簡單,就是電子開關的關斷而已。
圖3
相關閱讀:
大牛詳細解說硬件電路設計,菜鳥升級必備
電





