【導讀】3月1日,國家工信部等印發《超高清視頻產業發展行動計劃(2019-2022年)》,明確提出促進我國信息產業和文化產業整體實力提升,按照“4K先行、兼顧8K”的總體技術路線,大力推進超高清視頻產業和相關領域的應用。2022年,我國超高清視頻產業總體規模將超過4萬億元。
3月1日,國家工信部等印發《超高清視頻產業發展行動計劃(2019-2022年)》,明確提出促進我國信息產業和文化產業整體實力提升,按照“4K先行、兼顧8K”的總體技術路線,大力推進超高清視頻產業和相關領域的應用。2022年,我國超高清視頻產業總體規模將超過4萬億元。
隨著國家政策的加碼扶持,5G規模商用漸行漸近,不難預見未來3年將是中國超高清視頻產業技術發展的最佳機遇期。除面板產業外,硬件設備、拍攝設備以及播放設備等都將迎來升級換代,市場前景巨大。

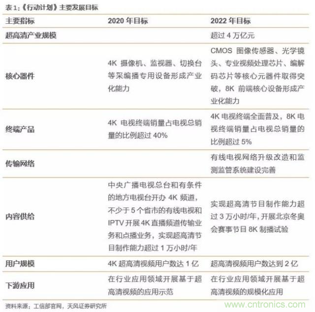
《超高清視頻產業發展行動計劃(2019-2022年)》主要內容,來源:天風證券
超高清視頻產業鏈主要包括有處理芯片、液晶面板、拍攝設備、內容、存儲、傳輸帶寬、編解碼等。目前上游面板端富士康、夏普、LG等紛紛推出8K分辨率面板;內容方面,索尼、夏普、松下的8K系統攝像機也已正式投入市場;此外在終端,電視機品牌商不僅推出了8K電視概念性產品,更將此專為消費化量產化。然而,8K硬件技術如編解碼、壓縮、存儲等相關產品在市面上仍不多見。
超高清視頻包括4K和8K視頻,其中8K分辨率高達7680 x 4320,是4K(2160P)的4倍,相較目前主流分辨率全高清Full HD(1080P)更相差了16倍。龐大的數據處理量給傳輸帶寬負荷與存儲帶來了巨大的壓力,穩定可靠的編解碼技術變得尤為關鍵。
Socionext 4K/8K技術優勢
Socionext在視頻編解碼技術領域擁有數十載技術經驗,曾推出全球首次以單芯片實現H.265(HEVC)標準廣播品質的實時編碼器,同時也是AV1聯盟成員,長期致力于更高效的視頻編解碼技術。
面對4K/8K超高清視頻龐大的數據處理量,Socionext提出8K Ecosystem解決方案。該方案采用8K Encoder Box硬件編碼器取代傳統電腦端編碼,并推出s8媒體編碼器對內容進行解碼,方案能對4K/8K影像進行高品質、高壓縮、高精細編碼的同時,通過高密度處理進行輸出,有助于削減運行成本、降低功耗和空間節省。

Socionext 8K解決方案
Socionext 8K編碼盒特點:
1、高速8K HEVC視頻編碼
8Kp60實時編碼(SDI input)
8Kp30高速編碼(File-based)
2、靈活的輸入/輸出接口
支持3G-SDI輸入和USB存儲
3、易于操作的GUI控制接口
通過Web-Styled GUI可便利地對視頻編碼與串流進行配置與操作
4、小型輕便
W13”× D16”× H8”
可部署于活動現場,或安裝于服務器房等

Socionext 8K編碼器
Socionext 8K編碼器不僅可應用于視頻后期編輯,還可應用于現場直播,相較于軟件8K編碼,性能與應用靈活性的優勢顯著。
此外,全新的Live Streaming 8K60P/HEVC編碼器預計于今年上半年上市,他能通過12G-SDI直接與8K攝像機連接,滿足4K或8K大傳輸容量的要求,為市場所期待。
在視頻解碼技術上,Socionext s8媒體播放器同樣以機身小巧為特性為市場客戶所信賴,s8媒體播放器機身尺寸僅為400×200×50mm,采用外置供電方案,功率只有50W,是目前可用的外觀最小巧的8K媒體播放器。s8媒體播放器搭載Socionext獨自研發的8K60p TS流專用HEVC解碼器LSI BONNY(SC1400A),并配有2個USB2.0, 1個USB3.0和Gigabit Ethernet網口輸入口,支持本地媒體回放和影像云端實時解碼內容的播放,即用戶制作或夠買的8K內容可以通過平臺發送到s8播放器,或直接通過USB本地存儲播放,輕松享受8K60p的超精細影像魅力。

值得注意的是,不同于其他公司產品技術,索喜科技8K Ecosystem解決方案不僅完美對應廣電行業的高圖像質量編碼需求, 針對遠程醫療, 數字標牌, 活動與賽事直播等強調實時性的應用, 更能實現高達200Mbps碼率的8K60p實時編碼與串流推送,再經8K60p解碼呈現超高清畫質內容,是目前市面上最具競爭力解決方案之一。
合作共建超高清視頻產業高地
超高清視頻技術的不斷演進為產業場景應用帶來了無限可能,體育賽事直播、遠程醫療會診、VR電競+直播、視頻+AI等等。目前索喜科技聯合阿里云、京東方、松下電器、研華科技等多家企業成立了8K產業聯盟,旨在推進5G+8K更多應用場景的商用。
在去年的杭州云棲大會主論壇上,索喜科技成功助力阿里云演示了國內首個5G+8K視頻技術在遠程醫療上的應用展示。會場模擬了就診點,現場醫生用8K攝像機實時采集患者眼部畫面,經Socionext 8K串流編碼器進行實時編碼后推流上傳至阿里視頻云,再通過阿里視頻云以及高速通道將信號傳送至會場,經Soiconext s8媒體播放器實時解碼后將信號投至8K顯示屏,結合遠程診療平臺的信息互通,完成專家對患者的遠程會診。

2018杭州云棲大會現場
在烏鎮物聯網大會上索喜科技又與松下、華為、目睹等合作伙伴一起,共同實現了完整的端到端8K直播方案,多次成功演示充分展現了索喜科技過硬的編解碼技術,更為8K直播應用的實現提供了堅實的基礎。
目前5G+8K正掀起一場科技革新浪潮,超高清視頻產業發展迎來新高點,作為8K應用推廣的先行者,索喜科技愿為中國超高清視頻產業發展提供更多新技術、新思路,讓科技賦能新生活。




