【導讀】從毫安到微安再到皮安,隨著電子技術的發展,以及市場對于低功耗的需求,電子設備的電流水平有往小發展的趨勢,比如手機電池待機電流(10−3 A)、光電二極管暗電流(10−12 A)、OLED的像素電流(10−12 A)等。而如何精確測量出微弱電流,則成了一道避不開的難題。為穿過這片“無人區”,測量出pA等級的電流,我們必須踏入小數點后15位(fA等級)的世界。然而,這片了無人煙的區域并不是那么好踏足,路上的荊棘羈絆是難免的,需克服重重挑戰才能成功到達終點。
多重挑戰
首先要考慮的便是測量中的偏置電流問題。當輸入端開路時,理想電流計的讀數應當為零。然而,實際的電流計在輸入端開路時有一些小的電流。這些電流是由有源器件的偏置電流以及流過儀器內部的絕緣材料的泄漏電流所引起的。
試想一下,待測電流小到1pA,而構成電流計的器件之一—運算放大器的偏置電流卻達到100pA,我們還能愉快地測出待測電流大小嗎?當然不行,因為信號(待測電流)已被誤差電流(偏置電流)掩蓋,除非我們能將偏置電流控制在fA水平。
偏置電流滿足了是不是就可以了?不,這只是萬里長征中的第一步。接下來要考慮的問題還很多,包括很多設計上,工藝上的細節都會對測量結果造成很大的影響。比如噪聲、電介質吸收、泄漏電流、絕緣、屏蔽、PCB材料,甚至電纜等。這些問題我們在設計中如何避免呢?

圖1:pA級電流測量所面臨的挑戰
應對方案
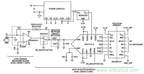
高靈敏度檢測器需要精密信號鏈以支持極低的檢測量程。雖然面臨的挑戰諸多,但我們有應對方案。技術型分銷商Excelpoint世健公司的工程師 Kayden Wang介紹了ADI解決方案--超高靈敏度飛安測量平臺,并且針對設計過程中面臨的挑戰進行了解答。
超高靈敏度飛安測量平臺方案
此方案非常適合化學分析儀和實驗室級儀器使用,其需要超高靈敏度模擬前端來對光電二極管、光電倍增管、法拉第筒等電流輸出傳感器進行信號調理??梢允褂迷摻鉀Q方案的應用包括質譜分析、色譜分析和庫侖分析等。
? 方案特點
• <10fA靈敏度,10GΩ跨阻
• 500pA測量范圍
• 屏蔽
• 利用ADuM3151隔離
• 飛安輸入偏置電流運算放大器ADA4530-1
• 24位分辨率ADC AD7172-2
• 利用USB接口通過SDP連接PC
• 簡單的電源:9VDC輸入, ADP7118、ADP2442、ADP7182
• 測量同步
• 觸發輸入/輸出信號

圖2:超高靈敏度飛安測量平臺方案框圖

圖3:飛安測量系統功能框圖
此方案中,其中一個重要的考量點便是低偏置電流運算放大器的選擇。相對于常規運放,方案中使用的放大器ADA4530-1是一款fA (10−15 A)級輸入偏置電流運算放大器,集成式保護環緩沖器用于隔離輸入引腳以防受到印刷電路板(PCB) 漏電流的影響,而且能減少電路板元件數。相比于同類競爭器件,輸入偏置電流低45倍,直流精度提高10倍。除了適用于此方案中的跨阻放大器,也可用于化學傳感器和電容傳感器的高阻抗緩沖器。

圖4:ADA4530-1主要優勢
設計中的挑戰
我們在設計中需考慮可能影響測量結果的多個因素,才能最大程度地發揮器件的優越性能,達到設計指標要求。
1)保護的設計
一般做法是用另一導體將高阻抗節點包圍起來,并將導體驅動到保護電壓(等于或接近高阻抗節點電位),這樣就不會有電流流經絕緣電阻,并且更好的布局產生更好的性能,性能隨時間和環境條件的變化越小。
? 保護環
保護表面泄漏
去除保護環/走線上的焊罩/絲網
避免吸潮
需要由與輸入端等電位的放大器(如緩沖器)驅動
? 保護層
保護PCB主體
? 過孔防護
保護側面漏電流路徑
高源阻抗和低誤差要求會對絕緣電阻提出不切實際的高要求。ADA4530-1的保護技術可將此類要求降低到合理水平。其原理是用另一種驅動到相同電位的導體(保護環)包圍高阻抗導體。如果(高阻抗導體與保護環之間的)絕緣電阻上沒有電壓,那么就不會有任何電流流經其中。ADA4530-1內部使用保護技術,集成了超高性能的保護環緩沖器。此緩沖器的輸出可供外部使用,以便簡化電路級的保護實現。為了顯示保護的實施方式,電壓緩沖器電路(參見圖6)經過修改。該模型中增加了一個導體(VGRD),它將高阻抗 (A) 節點與不同電壓的低阻抗 (B) 節點完全隔開。絕緣電阻用兩個電阻來模擬:A導體與保護導體之間的所有絕緣電阻 (RSHUNT1),以及保護導體與B導體之間的所有絕緣電阻(RSHUNT2)。然后,ADA4530-1保護環緩沖器將此保護導體(通過引腳2和引腳7)驅動到A端電壓。若A節點和VGRD節點的電壓完全相同,就不會有電流流經絕緣電阻RSHUNT1。


圖5:保護環及保護層的實現參考

圖6:保護實現原理示例
2)屏蔽的設計
• 屏蔽有助于讓雜散場遠離敏感節點,可以采取屏蔽盒的方式
• 操作員能接觸到的屏蔽應接地以確保安全

圖7:常見屏蔽方式
3)污染源處理
污染源容易形成弱電池,將該污染電池連接在TIA電路的A端和B端,可得到一個簡化模型(參見圖8)。A端和B端均被驅動到相同電壓,產生一個誤差電流(IBAT T),因為輸出電阻上存在一個等于電池開路電壓的壓降,如下式所示:IBATT = VBATT ÷ RBATT。此電池電流流過反饋電阻,在反饋電阻上與電路中的信號電流和其他誤差電流合并對測量精度造成影響。一般要注意以下幾種污染源的影響:
• 焊劑殘留
• 塵土和其他顆粒狀堆積
• 灰塵
• 體油
• 含鹽潮氣

圖8:污染源對電路精度的影響
對此,世健工程師給出以下幾點建議:
• 裝配后清洗/清潔PCB
• 潮氣會降低PCB和電纜的絕緣性
選擇合適的材料并在受控環境中測量
清洗后烘烤以消除吸收的濕氣
• 不要使用免清潔型焊膏
4)電介質吸收
介電弛豫(也稱為介電吸收或浸潤)是所有絕緣材料都有的特性,它會限制需要建立到數fA水平的靜電計電路性能。常用的PCB薄片是工業標準FR-4玻璃環氧樹脂。測量結果如圖9所示。玻璃環氧樹脂薄片需要1小時才能將介電弛豫電流耗散到10 fA以下。這表明,玻璃環氧樹脂薄片不適合用于高性能靜電計電路。

圖9:玻璃環氧樹脂介電弛豫性能
考慮的另一種PCB薄片是Rogers 4350B。Rogers 4350B是一種設計用于射頻/微波電路的陶瓷薄片。Rogers 4350B兼容標準PCB生產技術,使用廣泛。Rogers 4350B材料的測量結果如圖10所示。該材料在不到20秒時間內,便可將介電弛豫電流耗散到1fA以下。

圖10:Rogers 4350B介電弛豫性能
鑒于其性能出色, Kayden建議,在最高性能應用中,將Rogers 4350B薄片配合ADA4530-1使用。ADA4530-1的所有關鍵特性測量都是利用Rogers 4350B進行。
同時根據世健的支持經驗,建議PCB加工工藝:
• 四層板,成品板厚約1.5mm
• 板材:1/2層,3/4層為rogers 4350B, 厚度10mil;2/3層為FR408或Roger 4450(注意不是普通的FR-4板材)。
• 銅箔厚度:內層1oz,外層1.5oz
• 阻焊:雙面,綠色
• 字符:雙面,白色
• 過孔:雙面露環
• 表面沉金處理
5)電纜和連接器
• 最佳:使用三同軸電纜
有一根額外的內部導線來保護信號
• 只要中心導線與屏蔽體之間的電位差非常小,BNC、SMA和同軸電纜是可行的
某些RF材料(PTFE)具有良好的低漏電、低DA屬性
• 捆扎電纜以減少摩擦起電效應
總結
總體上,此類應用中pA級電流的測量相對其他量程電流測量,無論是從設計還是工藝上有很多需要考量的地方,參照此推薦方案和設計要點可以大大縮短研發周期,助力我們順利穿過pA等級電流測量的無人區。
推薦閱讀:





