【導讀】本文旨在解決DC-DC開關穩壓器的功率級設計中面臨的復雜難題,重點關注功率晶體管和自舉電容。降壓轉換器用于演示忽視功率晶體管時序規范的影響,以及移除自舉電容時會發生什么情況。功率晶體管具有最小導通和關斷時間要求,以確保FET柵極電容正確充電和放電,從而保證晶體管完全導通和關斷。如果忽略這些要求(例如為了獲得更快的開關速度),就會出現輸出不穩定和開關頻率錯亂等問題。此外,自舉電容對于維持這些晶體管的運行至關重要,若沒有自舉電容,晶體管就不會有足夠的驅動強度,導致無法完全導通。
本文旨在解決DC-DC開關穩壓器的功率級設計中面臨的復雜難題,重點關注功率晶體管和自舉電容。降壓轉換器用于演示忽視功率晶體管時序規范的影響,以及移除自舉電容時會發生什么情況。功率晶體管具有最小導通和關斷時間要求,以確保FET柵極電容正確充電和放電,從而保證晶體管完全導通和關斷。如果忽略這些要求(例如為了獲得更快的開關速度),就會出現輸出不穩定和開關頻率錯亂等問題。此外,自舉電容對于維持這些晶體管的運行至關重要,若沒有自舉電容,晶體管就不會有足夠的驅動強度,導致無法完全導通。
什么是自舉電容?
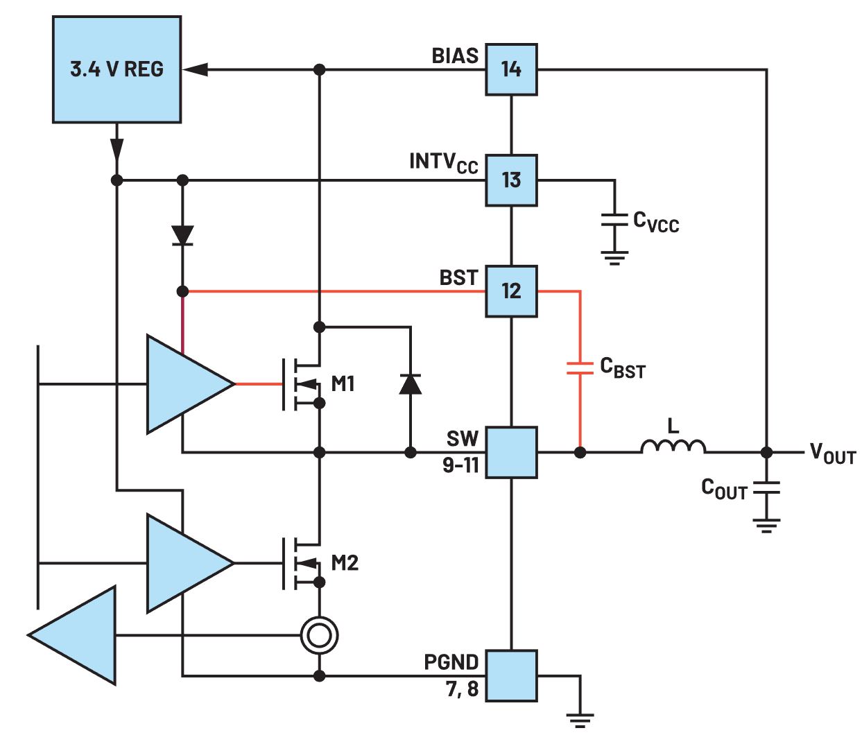
自舉電容負責維持頂部N溝道MOSFET正常運行。圖1的橙色高亮部分顯示了這一點。
圖1.LT8610數據手冊中展示自舉電容功能的框圖。
當頂部N溝道MOSFET閉合時,開關節點的電位與輸入源大致相同。這意味著頂部MOSFET的源極電壓高于柵極電壓(來自柵極驅動器)。若沒有高于NMOS閾值電壓的正柵源電壓,MOSFET將無法導通。因此,需要使用自舉電容來確保柵極電壓始終高于源極電壓。
忽略自舉電容
省略自舉電容不會給設計人員帶來什么明顯的好處,這樣做可能是為了縮減BOM尺寸和成本,或者僅僅是忘記包含這些元件。然而,此決定會帶來負面影響,因為要幫助芯片為頂部FET的柵極提供足夠的電壓以使其完全導通,自舉電容是必不可少的,如圖2所示。
圖2.無自舉電容的開關節點。
如果頂部FET未完全導通,器件將無法調節輸出電壓。FET將在線性區域內工作,消耗大量功率并使芯片升溫。
為了解決這個問題,設計人員必須添加自舉電容。設計人員如果不確定要添加多大的電容,則應在數據手冊示例中選擇一個最接近其應用的值。如果器件需要自舉電容,忘記添加該電容將導致SMPS故障。添加自舉電容將能讓頂部柵極驅動器有足夠的驅動強度來操作處于飽和區的FET,使其充當開關,并向SW節點提供全部輸入電壓。這一點可以從圖3中看出。
圖3.帶自舉電容的開關節點。
違反最小導通時間規范
設計人員常常選擇較高的開關頻率以減小電路板尺寸,但由于開關損耗增加,能效比會降低。然而,當器件具有高頻率和高降壓比時,占空比會被迫變小,并可能降至最小占空比值以下。最小占空比如公式1所示。
其中,tmin-on定義為電感由輸入源充電的最短時間。開關轉換器具有規定的最小導通時間值,設計人員必須遵守該值以確保FET正常運行(因為FET無法瞬間完成切換)。設計人員可以自由選擇開關頻率。然而,當指定的開關頻率過高以及降壓比過大時,導通時間就會被迫低于最小值。
當導通時間被迫低于其最小值時,電感電流在一個周期內的放電速度將比充電速度更快。當新的周期開始時,起點將低于前幾個周期的起點,這種現象被稱為電流降。最終,電流和輸出電壓都會下降到很低的程度,以至于器件內部產生更大的占空比(具有更長的導通時間)來調節輸出電壓,如圖4所示。
圖4.違反最小導通時間的電流波形。
電感電流紋波的下降也會在轉換器的輸出電壓中表現出來。輸出電壓紋波變得更加嘈雜,這可能會影響敏感負載并降低EMI性能。此影響可以從圖5中看出。
圖5.違反最小導通時間的輸出波形。
這個問題有一個簡單的解決辦法。導通時間主要受開關頻率影響,因此設計人員可以通過降低頻率來解決該問題。但這樣做的代價是需要更大的功率級元件,主要是更大的電感。降壓轉換器的功能改進體現在周期間一致的導通時間,以及圖6中穩定的電流紋波和圖7中穩定的輸出紋波。
圖6.穩定的電流紋波
圖7.穩定的輸出紋波。
違反最小關斷時間規范
某些應用可能需要較小的降壓比,這可能會違反轉換器的最小關斷時間規范。tmin-off是tmin-on的補充,定義為電感未由輸入源充電的最短時間。與導通時間要求類似,SMPS必須關斷規定的時間以確保FET正常運行(允許正常放電)。當要求的占空比大于允許的最大占空比(由式2給出)時,就會違反最小關斷時間規范。
如果占空比超過最大值,SMPS將折返其配置的頻率,以避免違反最小關斷時間規范。這一點可以從圖8中看出。器件最初配置為2MHz頻率。
圖8.違反最小關斷時間的電流波形。頻率折返至335kHz。
在圖9中可以看到,隨著負載增加,器件頻率會折返以保持恒定的輸出電壓。器件在DCM下運行至約0.28A,這就是頻率下降到約495kHz然后又回升至657kHz的原因。以657kHz的頻率運行時,器件可以保持正常操作,直至負載達到0.7A。此時頻率降低以保持適當的輸出電壓,直至負載達到1.4A左右。發生這種情況時,器件無法在保持輸出電壓的同時將頻率降低到100kHz以下(該器件指定的最低反饋頻率),因此輸出電壓開始下降。
圖9.負載調整和折返頻率。隨著負載增大,頻率會折返以維持穩定的輸出電壓。
在圖9中可以看到,隨著負載增加,器件頻率會折返以保持恒定的輸出電壓。器件在DCM下運行至約0.28A,這就是頻率下降到約495kHz然后又回升至657kHz的原因。以657kHz的頻率運行時,器件可以保持正常操作,直至負載達到0.7A。此時頻率降低以保持適當的輸出電壓,直至負載達到1.4A左右。發生這種情況時,器件無法在保持輸出電壓的同時將頻率降低到100kHz以下(該器件指定的最低反饋頻率),因此輸出電壓開始下降。
這個問題的解決辦法不像違反最小導通時間規范那么簡單。設計人員通常需要滿足特定的輸入電壓和輸出電壓要求,因此無法隨意更改占空比來延長關斷時間。如果設計人員可以提供更大的輸入電壓,則器件將以設定的頻率工作,因為較小占空比會防止器件違反最小關斷時間規范。這一點可以從圖10中看出,其中器件以設定的2MHz頻率運行。
圖10.未違反最小關斷時間的電流波形。設定頻率為2MHz。
與最小導通時間相反,降低頻率只會在一定負載以下起作用。如果設計人員不能充分降低開關頻率以避免違反最小關斷時間規范,那么理想的做法是選擇另一種能夠處理更高占空比和更短導通時間的器件。
結論
本文重點討論如何讓功率晶體管保持正常運行。占空比要求過高或過低都會使開關轉換器不穩定,進而造成不良后果,例如開關頻率降低、輸出電壓不穩定以及電感在電流方面的性能不良等。此外,忽略自舉電容不僅會妨礙晶體管正常工作,還可能對負載、晶體管或芯片本身造成嚴重后果。
文章來源:亞德諾半導體
免責聲明:本文為轉載文章,轉載此文目的在于傳遞更多信息,版權歸原作者所有。本文所用視頻、圖片、文字如涉及作品版權問題,請聯系小編進行處理。
推薦閱讀:
DigiKey 誠邀您親臨 2024 深圳國際電子展現場體驗“得捷時刻” 直播間、工作坊等全方位產品和服務活動


