DIY的原理圖如下跟大家分享一下吧!
該電路分為主電路、電源電路兩部分。

這是主電路:

[page]
再放大點:這是其中一個聲道(另一邊相同)

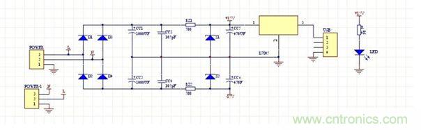
這是電源部分:其中的L7805穩出5V電壓是給我的電平指示器供電用的,當然,L7805要不要都可以,這看個人需求!

[page]
下面是部分的制作圖片,僅作為參考!

焊接元件中。

終于全部焊接好:

[page]

萬事具備,只欠東風,經檢查沒發現短路,接下來就是通電測試了。
先插上耳機試試 耳放效果怎么樣?

嗯,音質確實不錯,很清新,高、中、低音均可調!(耳機戴在頭上沒有拍到,不好意思哈)
接下來再接上我的TDA7294雙聲道功放板測試一下:

主音量均可調!
相關閱讀:
秀自制的10W透明功放,引網友激烈探討
http://aolaiaolisita.com/gptech-art/80021786
再利用:廢棄手機充電器改成小夜燈的DIY
http://aolaiaolisita.com/opto-art/80022203
DIY:自制超炫音頻分配器,實現音箱共用
http://aolaiaolisita.com/connect-art/80022197



