隨著LED的廣泛應用,在很多地方線性電源這種簡單的結構已經不能滿足需求。一般情況下,當用電阻的方式設定LED所需的正向電流的時候,這種簡單的驅動方式可以連續的由電源向負載提供能量。
由于LED的電流與電阻上的相同,所以電阻上產生的功耗會隨輸入電壓的增加而增加。例如,一個用線性電源驅動的LED,效率為70%,用5V線性電源提供1A電流給一個典型的白光InGaNLED(VF=3.5V)。在相同的工作條件下,當輸入電壓上升到12V時,它的效率將會降到30%。在如此低效率的情況下是無法應用的。
開關電源
開關電源改善了由于輸入變化使得效率變化比較大的問題。這種方式是通過控制占空比的方式來滿足輸出所需要的電壓或電流。由于開關電源會產生脈沖式的電壓和電流,所以這就需要用一些儲能器件(電感或電容)對這些脈沖波形進行整形。
和線性電源相反,開關電源可以通過不同的設置來實現電流或電壓的降、升或者同時升降的功能。開關電源同樣可以在寬的輸入或輸出范圍下實現高效率。在前面的例子中,用一個降壓型的開關電源取代線性電源后,當輸入電壓由5V變到12V后,電路的效率由95%變到98%。
開關電源在效率和結構的靈活性上得到了很大的提升,但由于周期性的開關造成了噪聲的增加,同時由于結構的復雜使得電路的可靠性下降和成本的上升。恒流型LED電路可以被簡單的認為是一個恒流源。拓撲結構的選擇應該考慮最少的外部原件和最好的性能為標準,這樣可以提高電路的穩定性和減少成本。
鑒于LED的動態調光特性好,在設計的時候要考慮使這種特性能夠方便應用。幸運的是,基本降壓開關電路在實現這些特性的時候表現的非常好,所以LED驅動一般選擇降壓型開關電源。
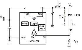
恒流輸出級

圖1a:基本降壓型電壓調整器。
開關調整器最常用的是電壓調整器。圖1a為一種基本恒壓型降壓調整器。降壓控制器可以在輸入電壓變化的情況下,通過控制占空比或頻率的變化使輸出電壓保持恒定。輸出所需的電壓由下面的公式計算得到(Eq.1)
式1電感L用來設置電感電流紋波的峰-峰值ΔIpp的大小,電容Co用來設置輸出電壓紋波和輸出電壓的負載瞬態響應。在這種降壓型逆變器中電感的平均電流等于負載電流,因此我們可以通過控制電感電流紋波的峰-峰值來控制負載電流。這樣可以使電壓源控制的方式轉換成電流源控制的方式。

圖1b:基本電流型降壓調整器。
圖1b為一種基本電流型降壓調整器。與恒壓型相似,恒流型降壓調整器可以在輸入電壓變化的情況下,通過控制占空比或頻率的變化使輸出電流IF保持恒定。輸出所需的電流由下面的公式計算得到(Eq.2):
式2在我們設定好LED電流IF之后,我們必須準確的檢測電感上的電流。從理論上來說,檢測電感電流有很多方式,例如利用MOSFET的導通阻抗Rdson檢測或者用電感的直流電阻檢測。但是實際上這些檢測方式在精度上不能滿足LED電流設置的要求(高亮度LED的精度為5%-15%)。
如果直接用電阻RFB來檢測IF,這樣在精度上就可以滿足要求,但是在電阻上將會產生額外的功耗。降低反饋電壓VFB,在同樣的檢測電流IF(圖.2)的情況下可以降低檢測電阻的阻值,這樣就可以使功耗降到最低。最新的LED驅動大多數提供的參考電壓(反饋電壓)在50-200毫伏之間。
恒流降壓調整器獨特之處在于輸出可以不需要電容。因為有連續的輸出電流和不存在負載瞬態變化,這個調整器中輸出電容的作用只是局限于電流濾波器。當我們設置成沒有電容的恒流型降壓調整器時,此時輸出阻抗將大幅增加,而對于升壓型來說,由于輸出阻抗增加,為了滿足輸出電流恒定,輸出電壓也將會大幅增加。
結果調光的速度和調光的范圍都有了顯著的提高。在應用過程中,從背光和機器視覺角度來說調光的范圍是一種非常有價值的特性。[page]
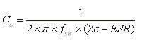
在另一方面,由于輸出電容不足,AC電流的紋波電路需要比較大的電感,以滿足LED紋波的要求(正向電流ΔIF=±5到20%)。在同樣的電流紋波時,大電感會增加面積和LED驅動的成本。因此在恒流降壓電路中,輸出電容的使用要在成本、面積和調光的速度、范圍之間經行權衡。
例如,用紋波電流驅動一個1A的白光LED(VF≈3.5V),ΔIF需要滿足±5%范圍內,輸入電壓12V,頻率為500kHz,在電感電流幅度為1.1A時,只能允許使用50mH的電感。然而如果電感的紋波電流允許增加±30%,那么電感將會小于10mH。
如果10mH和50mH電感在使用相同的材料和相同的額定電流的情況下,在成本和體積方面,10mH大概只是50mH的一半。為了用10mH電感實現需求的ΔIF(±5%),輸出電容需要根據LED的動態電阻rD和檢測電阻RFB和在此開關頻率下電容的阻抗來計算,可以利用下面的表達式(Eq.3)
式3
式4環路控制結構
基于降壓的結構可以與很多環路控制結構很好的匹配,而且不用考慮穩定性的限制,例如右半平面零點問題。除了和其他調光方法兼容以外,這種降壓結構使得PWM調光變得容易。基于這種結構的LED驅動可以使系統設計人員提供更多的選擇。滯回控制非常適合在開關頻率變化比較快和輸入范圍比較小的情況下應用,例如燈泡和交通燈。
由于滯回控制不用考慮穩定性限制,所以不需要考慮環路補償。不像環路控制那樣受帶寬限制。利用滯回控制驅動降壓LED驅動(圖.2a)使設計變得簡單,也減少了器件數量和成本。這種結構也使PWM調光的范圍比其他結構好。利用滯回控制的LED驅動非常適合在要求調光范圍非常大和調光頻率比較高以及開關頻率變化非常大的情況下應用。

圖2a:基本的滯回控制降壓驅動。
類似的滯回降壓LED驅動可以在固定頻率操作和不需要開關頻率變化的滯回控制之間提供了一個比較好的折中方案。控制開啟時間的降壓LED驅動(圖2b)使用了一個滯回比較器和開啟時間控制器。讓開啟時間與輸入電壓成反比,這樣可以讓開關頻率的變化減少的最小。運用這種結構同樣可以避免環路控制的帶寬限制。運用不同的調光結構可以讓調光范圍變得非常寬。

圖2b:開啟時間控制的降壓LED驅動。
在一些情況下,例如許多自動控制應用中,LED驅動與外部時鐘或與驅動之間進行同步時要求減少噪音的干擾。在沒有時鐘的滯回控制和準滯回控制的結構在執行同步頻率時會帶來困難。相比來說,這個問題對于由時鐘控制的調整器來說就比較容易實現,例如圖2c中固定頻率的降壓LED驅動。固定頻率控制可以解決這個復雜的問題,但是由于它動態響應的限制也影響了調光的范圍。

圖2c:基本的固定頻率的降壓LED驅動。
總之,降壓LED驅動的很多特點使其變得很有吸引力。它可以很容易設置成電流源,也可以實現最少的外圍元器件,器件少可以使得設計變得簡單,提高驅動的穩定性,也可以減少成本。降壓結構的LED適合很多種控制方式使其應用的靈活性比較高。
它輸出可以省略輸出電容,也可以與其他不同的調光方式進行很好的匹配,這些特點可以允許它在高速調光和寬范圍調光的情況下應用。當應用允許的情況下,所有的這些特點使得降壓LED驅動的拓撲結構有了很多的選擇。
什么樣的應用條件不允許使用這種結構呢?例如家用或商用的照明需要上千流明,設計一種方法來驅動一個LED串。LED串上的總的正向壓降等于其中每個LED正向壓降之和。在一些情況下,系統的輸入電壓范圍可能比一串LED的正向壓降低,或者有的時候高有的時候低。這些情況下有可能會需要升壓結構,也有可能會需要降-升壓開關調整器。
去LED照明電源社區看看





