中心議題:
- LT3755 技術特性
- LT3755 LED驅動器的汽車前燈應用設計
解決方案:
- 采用 LT3755 的 50W 前燈電路設計
目前,照明系統設計師的最大挑戰之一是如何充分利用最新一代 LED 的所有優勢。因為它們一般需要一個準確的直流電流源,還需要調光,因此 LED 驅動器集成電路必須設計成能滿足各種不同應用的需求。電源解決方案必須高效率、功能可靠,而且與往常一樣,要非常緊湊和經濟。有理由認為,最苛刻的 LED 驅動應用之一是在汽車應用中,其中包括基于LED 的內部照明、LCD 顯示器背光照明、剎車/轉向信號指示燈,還包括前燈。本文將分析介紹凌力爾特公司的LT3755LED驅動器的汽車前燈應用設計技術。
LT3755技術特性
- 3000:1 True Color PWM 調光
- 寬輸入電壓范圍:4.5V 至 40V
- 高達 75V 的輸出電壓
- 恒定電流和恒定電壓調節
- 100mV 高端電流檢測
- 可以采用升壓、降壓、降壓-升壓、SEPIC 或反激式拓撲結構來驅動 LED
- 可調頻率范圍:100kHz 至 1MHz
- 開路 LED 保護
- 具遲滯的可編程欠壓閉鎖
- 開路 LED 狀態引腳 (LT3755)
- 頻率同步 (LT3755-1)
- PWM 斷接開關驅動器
- CTRL 引腳提供了模擬調光功能
- 低停機電流:<1μA
- 可編程軟起動
- 耐熱增強型 16 引腳 QFN (3mm x 3mm) 和 MSOP 封裝
汽車LED照明的設計參數

表 1:大電流白光 LED 的正向壓降與驅動電流。
為確保最佳性能和更長的使用壽命,LED 需要一個有效的驅動電路。這些驅動電路必須能夠適應條件非常苛刻的汽車電源總線,而且要既經濟又節省空間。為了保證更長的使用壽命,首要的是不超過 LED 的電流和溫度限制。表 1 給出了大電流白光 LED 的典型正向電壓與驅動電流。
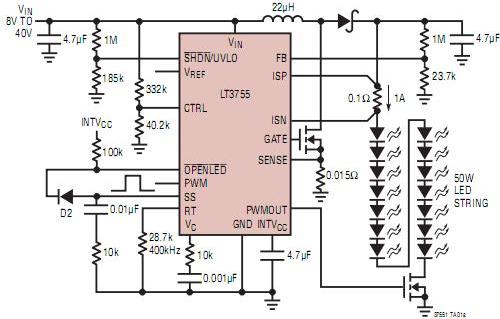
大多數前燈應用需要約 50W LED 電流。凌力爾特公司的 LT3755 設計成服務于這種類型的應用。它可以將汽車總線電壓(標稱值為 12V)提高到 60V,以驅動多達 14 個串聯連接的 1A LED,如圖1所示。

圖1:采用 LT3755 的 50W 前燈電路

圖 2:圖1 所示LT3755 電路的效率
圖2 說明LT3755 的效率可高達 93%。這一點是非常重要,因為這消除了所有電源組件的散熱需求,從而可組成一個占板面積非常緊湊的解決方案。盡管圖 1 所示電路是一種升壓型拓撲,但是 LT3755 獨特的高壓側電流檢測設計使其能夠根據應用的具體要求,配置為升壓模式、降壓模式、降壓-升壓模式或反激式拓撲。LT3755 用穩定的內部 7V 電源驅動外部低端 N 溝道 MOSFET。固定頻率、電流模式架構允許在寬電源和輸出電壓范圍內穩定和準確地工作。LT3755 提供一個恒定電流源,這對 LED 驅動器集成電路在輸入電壓不穩定時實現恒定 LED 亮度非常重要,而且在汽車應用中尤其重要,因為在冷車發動和負載突降等情況下遭遇瞬態后,輸入電壓可能有極大的擺動。LT3755 的最高輸入電壓為 40V,使其能夠在主汽車總線遭遇 40V 瞬態時穩定 LED 電流和電壓,40V 瞬態在負載突降情況下是常見的。
以地為基準的電壓反饋引腳用作很多 LED 保護電路的輸入,如 LED 開路保護,而且還使轉換器有可能用作恒定電壓源。頻率調節引腳允許用戶在 100kHz 至1MHz 范圍內對頻率編程,以優化效率和性能,同時最大限度減小外部組件尺寸。如果需要外部同步,LT3755-1 版本在 100kHz 至 1MHz 的整個頻率范圍內還可以同步至外部時鐘。
LT3755 的真彩 PWM 調光實現了高達 3000:1 的調光比,調光時所發光的顏色沒有改變,從而能夠持續調節 LED 前燈,以適應多種環境條件。因為凌力爾特公司的大電流 LED 驅動器是電流模式穩壓器,因此它們不直接調制電源開關的占空比,而是由反饋環路控制每個周期的開關峰值電流。與電壓模式控制相比,電流模式控制改進了環路動態特性,并實現了逐周期限流。
結論
在當前和未來的汽車中,LED 照明應用將前所未有地加速增長,這已經導致對大電流 LED 汽車應用中的 LED 驅動器集成電路產生了很多非常具體的性能要求。這些應用從前燈到內部照明,種類很多。另外,在汽車市場之外的大量商用和工業環境中也有很多 LED 應用,汽車應用中的大多數高性能要求在這些應用中也需要。這些 LED 驅動器必須提供恒定電流,以在輸入電壓或 LED 正向電壓變化時保持一致的亮度,而且必須以高效率工作。它們還必須能夠承受汽車電源總線嚴酷的電氣特性。這些應用還要求非常緊湊的、高熱效率解決方案。凌力爾特公司已經注意到了這些汽車設計需求,而且為滿足汽車和多種通用 LED 照明應用需求,已經開發出一系列大電流 LED 驅動器產品。照明系統設計師現在有了一個非常方便的 LED 驅動器來源,可以進行具有挑戰性的照明設計了。


