【導讀】LED驅動電源的好壞將直接影響LED的壽命,因此做好LED驅動電源設計是LED電源設計工程師的重中之重。本文介紹了一款帶無源PFC的LED照明驅動電源設計方案,該方案效率高達82%,使用的元器件數量少,且不需要共模電感就能滿足EN55022B對傳導EMI要求。
該LED照明驅動電源設計特色:
1、非常高的效率:¬82%
2、元件數量少:只需40個元件
3、不需要共模電感就能滿足EN55022B對傳導EMI要求
4、填谷電路使電源滿足IEC61000-3-2THD限制
5、ON/OFF控制抑制由填谷(THD校正)電路引起的較高工頻紋波電壓
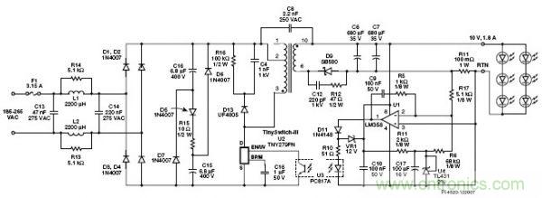
LED照明驅動電源原理圖

圖1:帶無源PFC的LED燈驅動電源原理圖
LED照明驅動電源工作方式
圖1所示反激式轉換器使用了TinySwitch-III系列的一個器件(U2,TNY279PN)給6個高亮度流明LED(LXHL系列)提供高達1.8A的負載電流。
輸出電壓比LED串的正向電壓降稍低。因此當LED燈串連接到電源時,電源工作在恒流(CC)模式。如果LED串沒接到電源,穩壓管VR1提供電壓反饋,將輸出電壓調整在13.5VDC左右。一個100mW的電阻(R11)檢測輸出電流,通過一個運放(U1)驅動光耦給U2提供反饋。TinySwitch-III系列器件通過關斷或跳過MOSFET開關周期進行穩壓。當負載電流達到電流設置閾值時,U1驅動U3導通。U3內的光三極管從U2的EN/UV腳拉出電流,使U2跳過周期。一旦輸出電流降到電流設置閾值以下,U1停止驅動U3,U3停止從U2的EN/UV腳拉出電流,開關周期重新使能。TL431(U4)給U1提供一個參考電壓,以和R11兩端的電壓降做比較。輸出整流管(D9)位于變壓器(T1)次級繞組的下管腳以降低EMI噪音的產生。RCD箝位(R16、C4和D13)保護MOSFET漏極免受反激電壓尖峰的損害。
填谷電路(D5、D6、D7、C15、C16和R15)限制工頻電流的3次和5次諧波值,使電源滿足IEC61000-3-2規定的總諧波失真(THD)要求。
U2的頻率抖動功能、T1內的屏蔽繞組和橫跨T1的Y電容(C8)一起減小傳導EMI的產生,因此一個簡單的pi型濾波(C13、L1、L2和C14)就能使電源滿足EN55022B的限制。
[page]
LED照明驅動電源設計要點
1、取PIExpert或PIXls計算的輸入電容值,除以2,取整到緊鄰的較大標準值來選擇C15和C16。
2、使用PIExpert或PIXls,考慮LED在最大VF情況下電源的最大輸出功率。
3、LM358(U1)內有兩個運放。確保第二個運放的輸入端(5和6腳)連接到次級地。

圖2:在不同負載時效率和輸入電壓的關系,在室溫和50Hz工頻下

圖3:輸入電壓(100V/div)和電流(100mA/div),顯示了填谷電路的作用

圖3:輸入電壓(100V/div)和電流(100mA/div),顯示了填谷電路的作用
相關閱讀:
LED驅動器設計:如何用低成本實現高功率因數
http://aolaiaolisita.com/opto-art/80021530
一款低功耗、低成本的白光LED驅動芯片設計
http://aolaiaolisita.com/power-art/80021699
工程師分享:可實現簡單高效調光的多級LED驅動設計
http://aolaiaolisita.com/opto-art/80021762
詳解:可實現精確調光的LED驅動器設計
http://aolaiaolisita.com/opto-art/80021799




