【導讀】近年來,憑借光效增高、能耗低、可靠性高、壽命長、尺寸小及環保等眾多優勢,LED在汽車內部及外部照明中的應用日漸增多,已經從最初不那么緊要的汽車照明應用,如座艙內照明、停車燈及儀表板背光,跨越到了前照燈及組合尾燈等更寬廣應用。
特別是由于尺寸小,LED能夠配合豐富的形狀和線條變化,有助提升車燈辨識度,被指定用于眾多中高檔車的前照燈系統,配合漂亮的外觀造型設計。圖1所示的是如今典型的汽車LED照明應用。

圖1:典型汽車LED照明應用。
汽車LED照明——不僅是漂亮,更助提升汽車主動安全性
LED照明給汽車帶來的直觀好處,并不限于漂亮造型。根據美國全國公路交通安全管理局(NHTSA)和歐洲委員會(EC)統計,雖然只有25%的駕駛是在夜間和光線不足期間,但卻有40%的死亡和重傷事故發生在這段時間。故改善汽車照明,特別是夜間和光線不足條件下的照明,有助提升汽車主動安全性。實際上,為了保護駕駛員/車上人員/路邊行人的安全,業界長期致力于開發各種汽車照明方案,如用于改善夜間轉彎時照明的自適應前照燈(AFS)方案,及用于改善日間行車安全的日間行車燈(DRL)方案。
與傳統上在汽車照明中廣泛應用的白熾燈和高強度氣體放電燈(HID)相比,LED用于汽車照明有著無可比擬的優點。如LED響應時間短,用于剎車燈可以增加后車的剎車距離,用于轉向燈則有更好警示效果。LED的亮度高,但又不像HID那樣刺眼,有助降低對向行駛汽車駕駛員眩目的風險。LED燈能耗比白熾燈或HID低很多,有助降低燃油消耗,節省支出。
典型汽車照明應用LED驅動器方案
不同汽車照明應用對LED電流的要求各不相同,故需結合具體應用要求,選擇適合的LED驅動器方案。典型LED驅動方案包括電阻、線性恒流穩流器、線性穩壓器及開關穩壓器等。
其中,電阻是最簡單、最低成本的LED限流方案,但能效也最低,且存在LED篩選成本及熱失控等問題。恒流穩流器(CCR)性能高于電阻方案,但成本低于線性或開關穩壓器方案,適合低電流LED照明應用。線性穩壓器支持多條線路并行配置以幫助散熱,提供達±2%的穩流精度,無電磁干擾(EMI)問題,成本中等,但能效也較低。開關穩壓器廣泛使用。這種方案成本更高,技術更復雜,但支持任何類型的輸入電壓與輸出電壓關系,且根據輸入/輸出條件,能效能夠高于90%,但存在EMI問題。

圖2:典型汽車照明應用及LED驅動器方案
除了這些方案,安森美半導體還推出高集成LED照明管理集成電路(LMIC)。這些LMIC集成了多種LED驅動及控制功能,相當于完整子系統,能夠承受高達125℃的環境溫度,用于汽車前照燈、組合尾燈及最新的AFS等應用。[page]
全LED前照燈應用要求及高集成度驅動方案
2008年,奧迪R8全球第一次采用全LED前照燈。這全LED前照燈中包含近光燈、遠光燈、轉向燈及日間行車燈等模塊,其中各含不同數量LED。根據研究及咨詢服務公司SNE Research的數據,2013年全球汽車市場LED前照燈的滲透率不足5%,但預計到2020年這一比例將超過50%,可見增長前景十分可觀。
但全LED前照燈對驅動方案提出更高要求,要求高能效集成驅動器,支持從單個LED到多串LED等不同配置(電壓可高達60 V),還要求脈寬調制(PWM)調光,如用于示廓燈。全LED前照燈還要求LED串低EMC輻射,且對散熱、診斷及通信接口等多方面提出了要求。

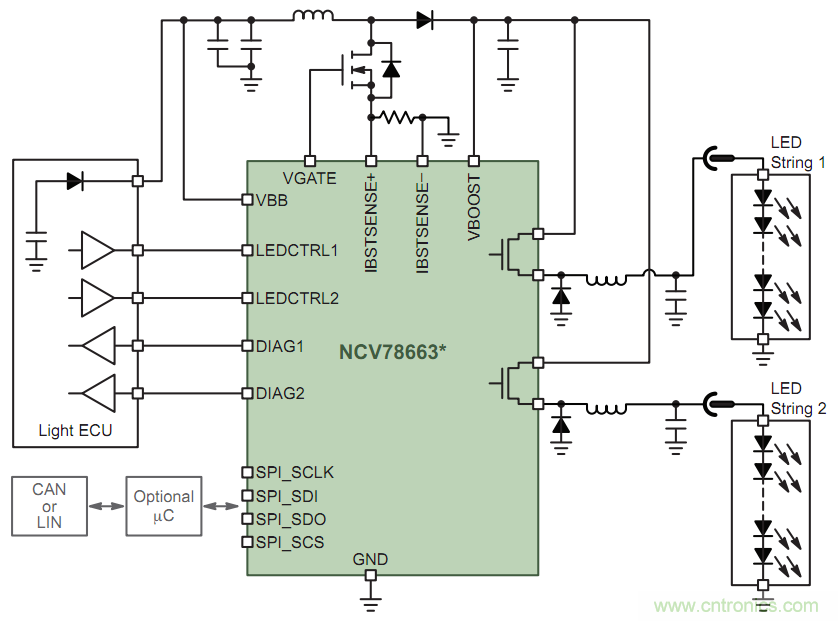
圖3:安森美半導體單芯片智能前照燈LED驅動器NCV78663應用電路圖。
安森美半導體配合全LED前照燈驅動需求,推出了NCV78663單芯片高能效智能電源鎮流器及雙LED驅動器系統級芯片(SoC),用于先進的LED前照燈系統。NCV78663采用降壓-升壓拓撲結構,能夠提供高于90%的總能效,是一款高集成度方案,使設計人員能夠以單顆SoC控制遠光燈及近光燈、日間行車燈、轉向指示燈及霧燈。NCV78663極適合于驅動大電流LED(電流可達2 A),支持PWM調光以維持LED色溫及平均電流受控。NCV78663通過兩個內置獨立降壓開關通道,以極少數量的外部元件,提供驅動電壓達60 V的兩串LED的完整驅動方案。每個通道可以根據應用要求來通過SPI接口和/或OTP設置來定制輸出電流和電壓。這器件在片上提供汽車前照燈診斷功能,還集成了升壓控制器,為設計人員提供外部元件數量有限的獨特輸入電流濾波器。NCV78663既能獨立使用,也可以與微控制器結合使用,靈活性極高。這方案源自電池的EMC較低,輻射至LED串的EMC也較低。
安森美半導體的NCV78663全LED前照燈驅動器已經獲得奔馳E系列的采用,每輛車在其先進前照燈系統中使用多達6顆NCV78663,還使用多達3顆的安森美半導體NCV70522步進電機驅動器。
安森美半導體最新矩陣式動態智能全LED前照燈方案
近年來,市場上出現了矩陣式動態智能全LED前照燈,如奔馳新一代S級汽車中配備的智能型LED前照燈。此前照燈系統內包含56顆LED,每個LED能夠分別點亮、熄滅或是調整亮度。此燈的獨特功能如下:
防對向車輛炫目:LED根據前雷達和立體攝像機的數據進行點亮、熄滅或者是調整亮度動作,實現自動調整照射范圍,保證自己視線的同時,避免造成對方車輛炫目。
繞開前方車輛輪廓:遇到前方同方向行駛車輛時,可繞開前車輪廓,同時完全照亮前車左側和右側區域。因此夜間行車時可一直開啟遠光燈,大幅提升行車安全性。
遇行人快速閃爍:智能頭燈可以識別出前方行人,用大燈自動快速閃爍,以提醒行人避開危險,降低夜間意外的可能。

圖4:動態智能全LED前照燈之獨特功能示意。
這樣的矩陣式動態智能全LED前照燈可以采用串聯或并聯驅動結構。采用并聯結構時,各顆LED在電氣特性方面的差異對照明系統的性能有顯著影響,造成能耗增加及散熱問題。串聯驅動結構中,LED驅動器提供恒流源,短路開關可以關閉單個LED,從而能夠根據需要來改變光束。如果在串聯驅動電路中增加伴侶芯片(像素控制器),透過系統劃分,這樣就有可能避免并聯拓撲結構所固有的能耗及熱管理問題。[page]

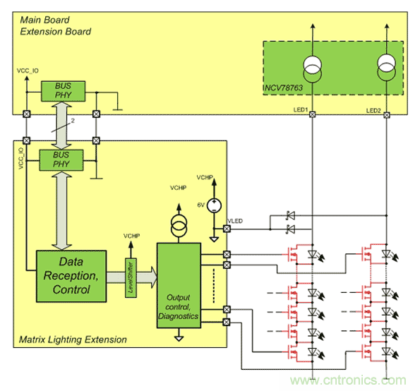
圖5a:安森美半導體矩陣式汽車LED前照燈方案示意圖。

圖5b:安森美半導體矩陣式汽車LED前照燈方案示意圖(續)。
安森美半導體的NCV78763降壓-升壓LED驅動IC在這矩陣式動態智能全LED前照燈中充當電流源,它與集成型像素控制器/伴侶芯片相輔相成。這種模塊化方法減少了元件數量,并簡化應用流程,因而加速產品上市。
總結:
本文介紹LED在汽車照明中的各種應用,分析LED的應用優勢,特別是如今越來越受到重視的幫助提升汽車主動安全性能方面的優勢,概覽典型汽車照明應用的LED驅動器方案,重點介紹配合最新全LED汽車前照燈要求的安森美半導體NCV78663高集成度LED驅動器方案,特別是它在最新矩陣式智能動態LED前照燈系統中的應用。



