【導讀】要想提升光效,降低照明設備散熱器件的成本,唯一的途徑就是提高LED照明驅動電源的效率。與反激隔離驅動架構相比較,非隔離驅動架構效率更高、成本更低、輸出電壓更高。本文將介紹非隔離單電感的5-40W內置MOS的LED恒流驅動方案。
LED照明驅動電源效率是限制光效的提升和整燈的散熱器件成本的瓶頸之一,而非隔離驅動架構對比反激隔離驅動架構,具備效率高(超過90%)、輸出電壓高、BOM少成本低的優點。尤其是近期塑包鋁、導熱塑料等絕緣結構材料發展迅速的狀況下,燈絲燈,球泡燈,PAR燈、日光燈等24W以下應用中非隔離方案逐漸占據主流,今后也將更多切入平板燈,吸頂燈等24W-40W功率段應用。
業內率先推出5-40W全功率段的單電感非隔離PN831X芯片系列,應用于Buck架構的超精簡外圍的驅動方案,特點是外圍元件少、內置高壓開關MOS和啟動MOS、集成自供電技術、保護功能齊全(開路保護通過外部FB電阻設置,更精確),輸出電流精度高(±3%),線電壓調整可由外部電阻設置、可搭配填谷電路。
PN831X系列規格


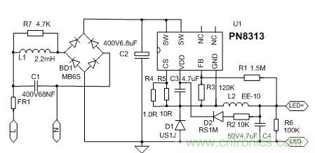
圖1:PN8313 30V180mA球泡燈方案原理圖
電路圖中R1和R3為FB分壓電阻,可通過輔助繞組采樣出的電壓,等比例調節R1和R3可實現LED輸出開環電壓值, FB過電壓保護點約為3V。無需外接高壓啟動電阻,AC90V輸入下啟動時間仍小于150ms。
方案特點:
1) 單面板設計,雙面元器件,面積:32mm*26mm;
2) 全電壓范圍輸出5.4W,可過CE
3)擁有精確輸出開路(低于50V)、短路、過溫保護,CS電阻開短路保護
4)輸出效率:≥91%(115V,230V滿載);電流精度±3%

表1:PN8313輸出電流測試數據
由上表可知,此方案在20V-35V負載范圍內全電壓輸入時電流精度為±1.0%,表現相當突出。
[page]
PN8315 110V120mA/13.2W LED驅動方案

圖2:PN8315 110V120mA LED驅動方案原理圖
方案特點:
1) 雙面板設計,雙面元器件,面積:13mm*24mm;
2) 176V~264V電壓范圍輸出15W,可過CE
3)擁有精確輸出開路(低于200V)、短路、過溫保護,CS電阻開短路保護
4)輸出效率:≥92%(176V~264V滿載);電流精度±3%(200~264V)
5)BOM:16個,可過CE成本低

圖3:PN8315 110V120mA LED驅動方案溫升曲線及實物圖
眾所周知,對于尺寸只有13mm*24mm,一個一元硬幣大小,溫升才是應用過程中最關鍵的,而在176V輸入滿載80℃環溫測試時,PN8315比競爭對手IC表面溫度足足低了11.4℃之多!對于高溫環境下的LED燈具而言溫升低即等價于可靠性高。
PN8316 80V280mA /22.4W LED驅動方案
方案特點:
1) 單面板設計,單面元器件,面積:55mm*32mm;
2) 176V~264V電壓范圍輸出22.4W,
3) 擁有精確輸出開路(低于150V)、短路、過溫保護,CS電阻開短路保護
4)輸出效率:≥93%(176V~264V滿載);電流精度±3%(176~264V)
5)BOM:18個,成本低,全插件,易產生

圖4:PN8316 80V280mA LED驅動方案原理圖
[page] LED開關恒流源在反復開關機下發生失效經常是因為開機瞬間是芯片承受沖擊電應力最大時刻之一, 如不采取合理措施容易發生IC擊穿失效。PN831X系列IC均采用雙模切換啟動技術,在剛開機時采用超低固頻能夠在10ms內系統建立能量,然后轉為準諧振調頻模式,逐步放開PWM頻率直到負載平衡,所以在瞬間啟機或者異常短路重啟時都能避免能量過沖從而大幅降低開關應力,同時還能保證200ms快速啟動。下圖是PN8316在AC264V輸入條件下瞬間開機的波形圖,黃色CH1為Drain波形,綠色CH2為VDD波形,可以看到AC264V開機瞬間功率MOS管的最高尖峰僅為388V,即芯片MOS典型耐壓的70%。VDD的尖峰僅為17.3V,即芯片VDD電源端典型耐壓的42%,余量充分,工作更安全。

圖5:PN8316在AC264V輸入條件下瞬間開機的波形圖
下表是輸出LED開短路時的該方案輸入端功率數值,說明系統將進入打嗝/鎖定安全模式直到短路狀態消除,能夠做到比競爭產品的無法直接采樣輸出電壓的保護機理要更加安全。

表2:8316在輸出LED開短路時的輸入端功率


表3:PN8316輸出電流測試數據
由上表可知,此方案在滿載84V 176V~264V輸入時線性調整率為±0.14%。

圖6:8316線性調整率&負載調整率
PN831X系列不帶APFC功能,如有需要可增加填谷電路,PF值大于0.8;芯朋微電子也可提供隔離/非隔離全系列的APFC芯片供選擇。
PN8317 170V240mA/40W LED驅動方案
針對室內照明市場急需24~40日光燈/吸頂燈方案,PN8317可以在PN8316方案上通過加大輸入電解電容C1(400V15uF),更改CS檢測電阻R1(2.2R),FB電阻檢測電阻R3(33K),輸出電容C3(250V4.7uF),Buck電感T1(EE-16)即可將方案設計為170V240mA 41W的外驅方案。當然,之所以需要修改CS檢測電阻是由于PN831X系列輸出電流是由Io=0.5x0.5/Rcs此公式所決定,而Vovp=3.3x(FB上拉電阻/下拉電阻+1)則需要FB上拉電阻/下拉電阻比值加大。而且,修改后的PN8317 170V240mA 41W的AC176V~264V輸入下滿載效率已經高達95%。

圖7:PN8317 170V240mA LED驅動方案原理圖
目前平板燈,吸頂燈等24W~40W高功率段對內置MOS的導通電阻提出更高要求,而推出的PN8317大功率41W單電感解決方案是不二選擇。
綜上所述,本文分析了使用PN831X系列芯片的非隔離單電感LED恒流源方案,分析了5-40W五款方案的各自特點、基本工作機理、主要參數性能和各種保護模式。文中同時介紹了PN831X系列芯片和市場競爭產品的技術差異特點,特別是保護功能更齊全、功率段覆蓋更全面、外圍元件較少。隨著室內中小功率LED在燈體結構上逐漸采用塑包鋁,高導熱塑料等絕緣性能良好的材料,非隔離內置功率MOS架構在電源驅動上的應用將會占據主流。該PN831X系列單電感非隔離LED恒流源非常適用于球泡燈、筒燈、吸頂燈、日光燈等應用。
相關閱讀:
突破進展:LED驅動電路實現多通道設計
"一步到位"的選出高度匹配的LED驅動器
逆天設計:看手機充電器是咋被整成LED驅動電源?




